Domande uv map
Moderatori: Arkimed, natas, visualtricks, cappellaiomatto
-
- Advertising
-
rufyuzumaki
- Messaggi: 5
- Iscritto il: lun lug 12, 2010 5:24 pm
Domande uv map
- visualtricks
- Moderatore
- Messaggi: 3568
- Iscritto il: gio set 23, 2004 5:13 pm
- Località: Pistoia
Re: Domande uv map
mha, non credo che si possa fare..dovrei fare qualche ricerca. Possi chiederti qual'è lo scopo ?
- TheTruster
- Messaggi: 535
- Iscritto il: sab mag 17, 2008 8:56 pm
- Località: Messina
Re: Domande uv map
Ho risolto mappando una copia degli oggetti connessi.
Poi ho copiato il tag UV dell'oggetto connesso ad entrambi gli oggetti disconnessi e, sempre ad entrambi, ho applicato lo stesso materiale con proiezione UVW.
Ognuno degli oggetti (indipendenti) ha preso la corretta mappatura.
TheTruster
-
rufyuzumaki
- Messaggi: 5
- Iscritto il: lun lug 12, 2010 5:24 pm
Re: Domande uv map

- visualtricks
- Moderatore
- Messaggi: 3568
- Iscritto il: gio set 23, 2004 5:13 pm
- Località: Pistoia
Re: Domande uv map
@rufy: la strada che consiglia TheTruster risolve quello che chiedi, ma nel merito dell'immagine penso che molto spesso la geometria sia proprio una sola, "separata" nelle UV tramite selezioni di poligoni
-
rufyuzumaki
- Messaggi: 5
- Iscritto il: lun lug 12, 2010 5:24 pm
Re: Domande uv map
- TheTruster
- Messaggi: 535
- Iscritto il: sab mag 17, 2008 8:56 pm
- Località: Messina
Re: Domande uv map
Prima di tutto possono (anzi dovrebbero) essere mappati come oggetti uniti (conservandoti gli oggetti separati).
Secondo passo, una volta completata la mappatura, devi copiare il tag UV (quello a forma di scacchiera) presente nella gerarchia degli oggetti, dall'oggetto connesso a quelli disconnessi, applicando il materiale a questi ultimi.
Vedrai che a questo punto puoi tranquillamente variare la posizione dei singoli oggetti, che la mappatura rimarrà intatta.
TheTruster
-
rufyuzumaki
- Messaggi: 5
- Iscritto il: lun lug 12, 2010 5:24 pm
Re: Domande uv map
ciaooo
Re: Domande uv map
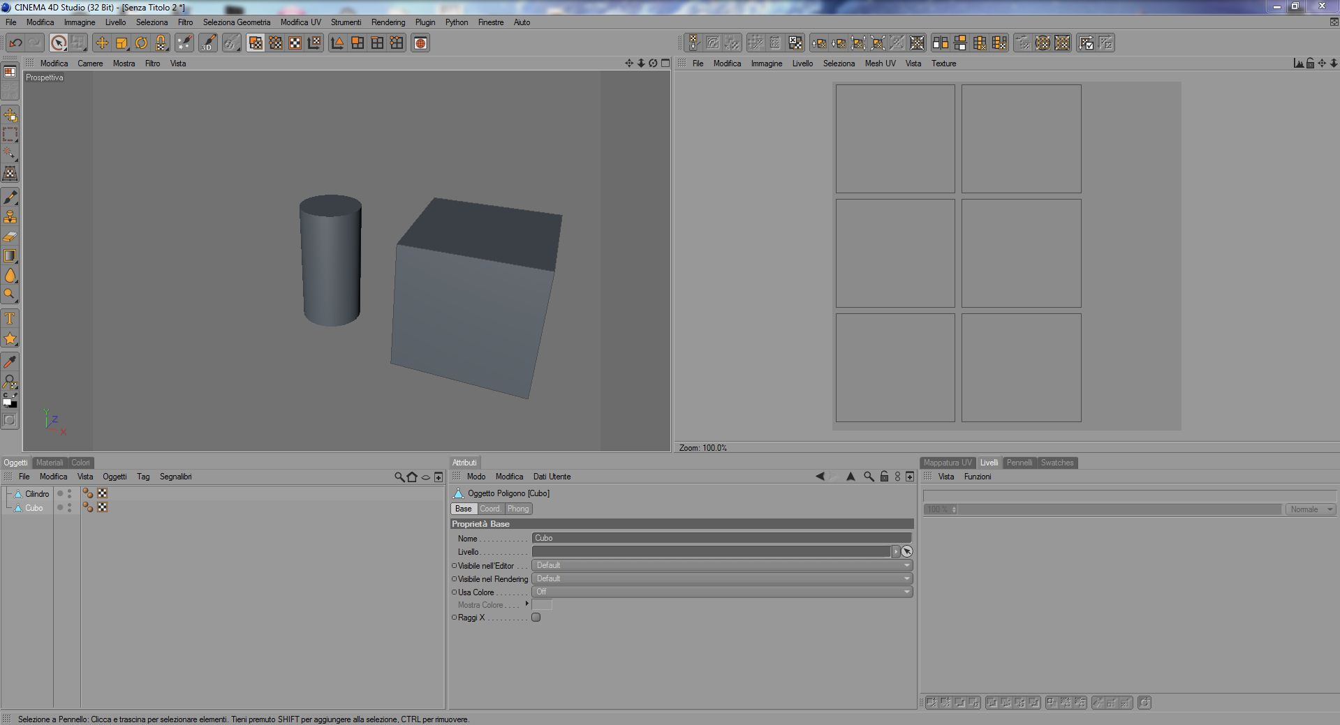
creo un cubo e lo rendo editabile
creo un cono e lo rendo editabile
successivamente li connetto in un unico oggetto mantenendo però una copia del cono e del cubo come singoli oggetti.
se lancio una uvmap al cono e cubo visualizzo la loro mappatura insieme come da prassi, poi però se copio il tag uv ed il materiali ai due oggetti separati cono ed cubo quando li vado a selezionare la uvmap che si presenta è solo quella dell'oggetto selezionato..
ovvero se seleziono il cono vedrò uv del cono viceversa con il cubo.
Seguendo i passi descritti sopra non avrei dovuto vedere entrambe le mappature del cono e del cubo insieme??
Re: Domande uv map
Arkimed
– Demo Arkimed_Vfx Vol.3
– il mio "nuovo modo di lavorare!"
Portale di Riferimento di Cinema4D in Italia dal 1999

-
- Advertising





FOLLOW US