Progetto Quartiere ecosostenibile
Moderatori: Arkimed, natas, visualtricks, cappellaiomatto
-
- Advertising
Re: Progetto Quartiere ecosostenibile
1 di spiegarti meglio
2 di studiare
mi spiace insistere ma nei manuali e con lo studio trovi come fare tutto ed impari anche come spiegarti in un forum tematico come questo.... utilizzando i giusti termini, sopratutto comprensibili...
se finora non hai trovato significa che hai cercato poco
se pero non vuoi accettare i miei consigli allora aspetta quelli degli "esperti" oppure qualcuno in vena che ti faccia il progetto
http://www.infolasgaleras.com
________
http://www.websolutionsdf.com
______________________________
Re: Progetto Quartiere ecosostenibile
Bene bene.. sono sempre più convinto che parlo Mandarino..62VAMPIRO ha scritto:Perchè? Secondo te uno legge il tuo post e non può fregarsene? Visto che siamo, per fortuna, in democrazia e libertà ci stà anche che uno legga e se ne freghi.........ma se uno non capisce ed è disposto ad aiutare può sempre dirmi che parlo arabo invece che fregarsene.![]()
![]()
Sì, ma non è un'obbligo aiutare per forza. Il fatto che uno frequenti il Forum non vuol dire che automaticamente debba intervenire...........Questo forum serve per imparare ed essere aiutati o per professionisti del settore???![]()
![]()
![]()
Più cher parlare arabo stai parlando in uno strano...........dialetto cinese: manco io ho capito cosa vuoi fare.
Se non si capisce dove vuoi andare a parare secondo te come si fà ad intervenire per aiutarti?![]()
![]()
Beh, se uno se ne vuole fregare che non lo legga...
Provo a rispiegarmi.
Per la mia Tesi di Laurea sui Quartieri Ecosostenibili voglio realizzare un Quartiere in C4D, senza troppi particolari, per poi "viaggiare" dentro questo quartiere (tramite filmato) e spiegare i vari "cardini" del quartiere.
Ultimo problemi: creato collina con spline con varie curve di livello, ora dovrei creare un buco su una parete di questa collina per simulare l'ingresso dentro questa (collina). Avete presente tipo quando fai i castelli di sabbia e devi scavare per creare un buco in una montagna di sabbia? Ecco..
Re: Progetto Quartiere ecosostenibile
No no tranquillo, continuerò a cercare e sturiare... i consigli li accetto sempre e vi ringrazio!!!!flowbox ha scritto:ma difatti te l'ho detto che parli arabo e ti ho anche consigliato
1 di spiegarti meglio
2 di studiare
mi spiace insistere ma nei manuali e con lo studio trovi come fare tutto ed impari anche come spiegarti in un forum tematico come questo.... utilizzando i giusti termini, sopratutto comprensibili...
se finora non hai trovato significa che hai cercato poco
se pero non vuoi accettare i miei consigli allora aspetta quelli degli "esperti" oppure qualcuno in vena che ti faccia il progetto
Re: Progetto Quartiere ecosostenibile
creto la collina con varie curve di livello... forse sara con un loft nurbs (credo)
in qualunque caso selezioni la collina e la rendi editabile con il tasto C
fatto questo ti posizioni dove vuoi bucare in modalita punti e con il coltello fai i tagli per creare il buco e spostando i punti
poi vai in modalita poligoni, selezioni i poligoni all'interno del "buco" e li estrudi internamente, se le normali del terreno sono corrette vuol dire che dovrai dare un valore negativi, esempio -5
http://www.infolasgaleras.com
________
http://www.websolutionsdf.com
______________________________
Re: Progetto Quartiere ecosostenibile
Non ho usato una lift nurbs... avevo trovato un topic che spiegavano come fare le colline avendo delle corve di livello.flowbox ha scritto:allora si capisce un po meglio forse
creto la collina con varie curve di livello... forse sara con un loft nurbs (credo)
in qualunque caso selezioni la collina e la rendi editabile con il tasto C
fatto questo ti posizioni dove vuoi bucare in modalita punti e con il coltello fai i tagli per creare il buco e spostando i punti
poi vai in modalita poligoni, selezioni i poligoni all'interno del "buco" e li estrudi internamente, se le normali del terreno sono corrette vuol dire che dovrai dare un valore negativi, esempio -5
Io le mie ipotetiche curve le ho inventate tracciandole con le spline a mano libera e poi collegandole con "Spline" icona blu che praticamente mi estrude collegadomi le varie curve di livello alle varie altezze...
Ho provato a far come mi dicevi te ma il risultato non è un buco ma un casino (magari sbaglio o col metodo che ho usato per la collina non va bene).
Quindi ho provato a farmi la collina con Loft Nurbs ma quando elevo le mie curve di livello c'è un effetto torsione che non so...
Ho provato ad aprire pure un nuovo file e provare ma c'è sempre questo effetto.. posto immagine.
Re: Progetto Quartiere ecosostenibile
una domanda: ma tu hai qualche idea su cosa devi fare e quale sarà il tuo risultato o stai procedendo a caso ? perchè l'impressione è questa. Dici di voler fare una collina con l'ingresso di un tunnel, un foro, ma non hai postato nessun disegno, schizzo o qualcosa di logico da seguire.
questo è il motivo perchè tutti "se ne fregano" del tuo post, perchè si capisce poco o nulla di cosa vuoi ottenere, finchè sarai cosi' vago e finchè qualcuno non avrà il dono della veggenza dubito che avrai qualche consiglio da mettere in pratica
PS: flow box ti ha spiegato alla perfezione come fare
Re: Progetto Quartiere ecosostenibile
Mago84it ha scritto: Non ho usato una lift nurbs... avevo trovato un topic che spiegavano come fare le colline avendo delle corve di livello.
Io le mie ipotetiche curve le ho inventate tracciandole con le spline a mano libera e poi collegandole con "Spline" icona blu che praticamente mi estrude collegadomi le varie curve di livello alle varie altezze...
va beh in effetti continui a essere decisamente criptico...
tracciando con le spline a mano libera e poi collegandole con spline icona blu... non si capisce come hai fatto, per questo dicevo di studiare... in modo da utilizzare termini comprensibili
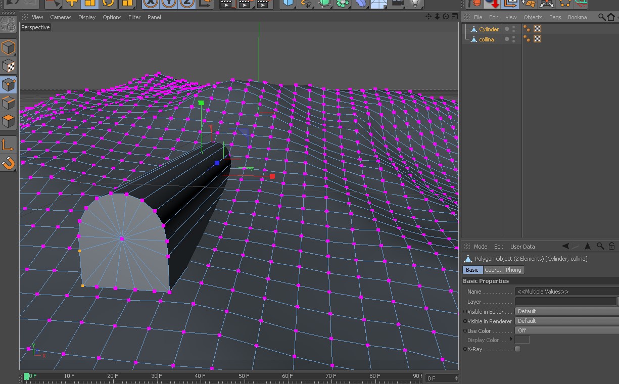
comunque ho un'idea che dovrebbe andare bene comunque tu abbia creato la collina e ti risolve anche il probema del bucare le superfici irregolari:
crea un solido con la forma che dovrebbe avere la galleria ma un po piu lungo, poi posizionalo dove deve stare il buco in modo da intersecare la tua collina,
quindi crea una boole ed inserisci collina e galleria nell'ordine della foto allegata
http://www.infolasgaleras.com
________
http://www.websolutionsdf.com
______________________________
Re: Progetto Quartiere ecosostenibile
flowbox ha scritto:Mago84it ha scritto: Non ho usato una lift nurbs... avevo trovato un topic che spiegavano come fare le colline avendo delle corve di livello.
Io le mie ipotetiche curve le ho inventate tracciandole con le spline a mano libera e poi collegandole con "Spline" icona blu che praticamente mi estrude collegadomi le varie curve di livello alle varie altezze...
va beh in effetti continui a essere decisamente criptico...
tracciando con le spline a mano libera e poi collegandole con spline icona blu... non si capisce come hai fatto, per questo dicevo di studiare... in modo da utilizzare termini comprensibili
comunque ho un'idea che dovrebbe andare bene comunque tu abbia creato la collina e ti risolve anche il probema del bucare le superfici irregolari:
crea un solido con la forma che dovrebbe avere la galleria ma un po piu lungo, poi posizionalo dove deve stare il buco in modo da intersecare la tua collina,
quindi crea una boole ed inserisci collina e galleria nell'ordine della foto allegata
Il prossimo lavoro in C4D sarà un monumento in tuo onore...
Aspettami per quando dovrò fare il filmato...
Re: Progetto Quartiere ecosostenibile
e mo so c....i tua FlowboxMago84it ha scritto:
Il prossimo lavoro in C4D sarà un monumento in tuo onore...![]()
Aspettami per quando dovrò fare il filmato...
Re: Progetto Quartiere ecosostenibile
http://www.infolasgaleras.com
________
http://www.websolutionsdf.com
______________________________
-
- Advertising



FOLLOW US