Sweep Nurbs

Forum per: Modellazione, Texturing, Animazione, Composting e tutto quello che riguarda il normale utilizzo di Cinema4D.

Moderatori: Arkimed, natas, visualtricks, cappellaiomatto

Rispondi
  • Advertising
And66
Messaggi: 60
Iscritto il: mer ott 26, 2011 2:13 pm

Sweep Nurbs

Messaggio da And66 »

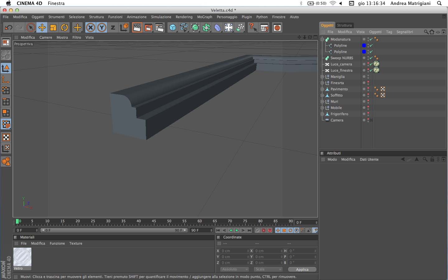
Ciao, ho il seguente problema che non riesco a risolvere da ore: devo effettuare uno sweep della sezione in figura, solo che poi mi ruota la sezione del profilo.

Grazie in anticipo
Allegati
Schermata 10-2456205 alle 13.16.34.jpg
Schermata 10-2456205 alle 13.01.40.jpg
Avatar utente
natas
Moderatore
Messaggi: 790
Iscritto il: mer set 22, 2004 2:54 pm
Località: Milano

Re: Sweep Nurbs

Messaggio da natas »

prova a invertire il senso di marcia della spline percorso o la direzione del solo asse del profilo, ricorda che lo sviluppo è lungo l'asse Z (blu) di quest'ultimo.

natas
Portale di Riferimento di Cinema4D in Italia dal 1999

Immagine
  • Advertising
Rispondi