Forum per: Modellazione, Texturing, Animazione, Composting e tutto quello che riguarda il normale utilizzo di Cinema4D.
Moderatori: Arkimed, natas, visualtricks, cappellaiomatto
-
1cris1
- Messaggi: 98
- Iscritto il: gio apr 07, 2005 9:58 am
Messaggio
da 1cris1 »
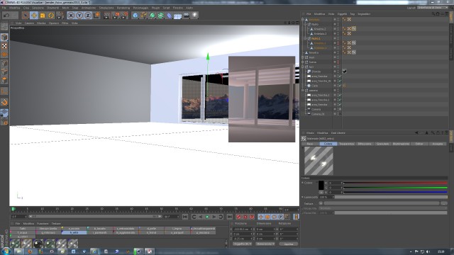
perche dietro la parte finestrata senza il vetro vedo lo sfondo mentre nella parte finestrata con il vetro non vedo lo sfondo??
-
Allegati
-

-
enzo_87
- Messaggi: 1824
- Iscritto il: gio nov 24, 2011 5:28 pm
Messaggio
da enzo_87 »
probabilmente perché il vetro starà riflettendo i muri e la stanza...che non avendo ne bobili ne materiale risulta uniforme...
però è solo un'ipotesi
-
SOTT
- Messaggi: 651
- Iscritto il: mar ott 25, 2011 2:43 pm
- Località: Mantova/Brescia/Verona
Messaggio
da SOTT »
Probabilmente stai usando un tag compositing dimenticando di spuntare la voce "show in refractions"?

-
1cris1
- Messaggi: 98
- Iscritto il: gio apr 07, 2005 9:58 am
Messaggio
da 1cris1 »
ok!!
grazie
-
enzo_87
- Messaggi: 1824
- Iscritto il: gio nov 24, 2011 5:28 pm
Messaggio
da enzo_87 »
però Sott...io all'oggetto sfondo vedo solo il materiale applicato
-
SOTT
- Messaggi: 651
- Iscritto il: mar ott 25, 2011 2:43 pm
- Località: Mantova/Brescia/Verona
Messaggio
da SOTT »
enzo_87 ha scritto:però Sott...io all'oggetto sfondo vedo solo il materiale applicato
Hai ragione anche te. Erroneamente ho fatto una supposizione senza guardare bene la lista laterale.

FOLLOW US