tappi o non tappi?

Forum per: Modellazione, Texturing, Animazione, Composting e tutto quello che riguarda il normale utilizzo di Cinema4D.

Moderatori: Arkimed, natas, visualtricks, cappellaiomatto

Rispondi
  • Advertising
Avatar utente
Gio79
Messaggi: 14
Iscritto il: mar nov 10, 2009 10:58 pm

tappi o non tappi?

Messaggio da Gio79 »

Ciao a tutti!Niubba all'attacco..
Sto lavorando al progetto di un interno e pian pianino, tutorial per tutorial, sto procedendo. Ho fatto le finestre ma mi sorge un dubbio legato (penso) ad un argomento che dai tutorial ho capito ben poco: mantenere o meno i tappi quando si estrude, o in tutti i casi in cui è possibile decidere di mantenerli o no. 1° domanda: cosa dovrebbe aiutarmi a capire quando bisogna spuntare l'opzione?

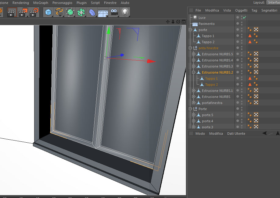
Nella seconda immagine in allegato vedete una delle finestre che, come tutti gli infissi che ho fatto, ha lo stesso problema: il piano che rappresenta il vetro (ma anche l'infisso) ha quest'aspetto un pò..mmh come dire...concavo?!Sembra, ovviamente. In realtà è piano: non capisco cosa gli dà quest'effetto. Ho provato a mettere anche una texture (Primo allegato con l'esempio delle porte) e l'effetto si vede lo stesso. 2° domanda: cosa potrebbe essere? Può c'entrare qualcosa il discorso di aver o meno lasciato attiva la creazione dei tappi? Ho lasciato aperto e visibile anche il pannello degli oggetti a dx così potete vedere dove sbaglio...

Grazie a chi avrà modo di rispondermi :) e un saluto a tutti
Allegati
porte.jpg
tappi.jpg
I tappi servono se bisogna tappare altrimenti no
Avatar utente
SOTT
Messaggi: 651
Iscritto il: mar ott 25, 2011 2:43 pm
Località: Mantova/Brescia/Verona

Re: tappi o non tappi?

Messaggio da SOTT »

Ciao, prova a rimuovere il tag phong oppure a ridurlo notevolmente, secondo me dovresti riuscire a risolvere il tuo problema. ;)

Per quanto riguarda il discorso tappi la questione è molto semplice, forse più facile da fare che da spiegare.

Se ad esempio devi estrudere un semplice piano per ottenere un poligono chiuso utilizzi il tappo.

Se invece devi estrudere una parte di piano di un poligono già chiuso eviti di utilizzare il tappo perchè non serve a nulla. ;)
Avatar utente
Gio79
Messaggi: 14
Iscritto il: mar nov 10, 2009 10:58 pm

Re: tappi o non tappi?

Messaggio da Gio79 »

Grazie SOTT...ma niente da fare : ho provato riducendo il valore phong ma nisba..

Argomento tappi: farò qualche prova con il semplice caro amico cubo...per capire bene una volta per tutte. Ma in ogni caso ti chiedo: "eviti di utilizzare il tappo perchè non serve a nulla." significa che qualora li usassi anche non ci fosse bisogno, incorrerei solo nel problema di avere poligoni in più nella lista degli oggetti (ma al fine del modello, e del render non i crea problemi)?

Tnx ancora :P
I tappi servono se bisogna tappare altrimenti no
Avatar utente
SOTT
Messaggi: 651
Iscritto il: mar ott 25, 2011 2:43 pm
Località: Mantova/Brescia/Verona

Re: tappi o non tappi?

Messaggio da SOTT »

No, qualora li usassi anche se non ci fosse bisogno, la lista oggetti non cambia mentre nel modello, ipotizzando il caso di un poligono chiuso da cui vuoi estrudere una parte di piano, otterresti un poligono in più nel modello che poi non vedresti perché resterebbe nascosto, quindi inutile. 8-)
Avatar utente
autumnkeys
Messaggi: 569
Iscritto il: ven ago 15, 2008 12:02 pm

Re: tappi o non tappi?

Messaggio da autumnkeys »

innanzitutto, come hai potuto vedere, una volta che estrudi e rendi modificabile la tua estrusione nurbs, noterai che i tappi sono due poligoni figli di un altro poligono che invece contiene i lati dell'estrusione.
la miglior cosa sarebbe selezionarli tutti e fare un "connetti+cancella" in modo da avere un oggetto unico.
dopodiché seleziona tutti i punti del nuovo oggetto e fai tasto destro > "ottimizza", in modo che eventuali punti coincidenti tra lati e tappo della vecchia estruzione vengano fusi insieme.

dopodiché tieni presente che per la tua finestra, che presenta angoli retti, il valore di phong ottimale sarebbe minore di 45°
Avatar utente
nexzac
Messaggi: 4888
Iscritto il: mer dic 03, 2008 4:08 pm
Località: Milano

Re: tappi o non tappi?

Messaggio da nexzac »

SOTT ha scritto:No, qualora li usassi anche se non ci fosse bisogno, la lista oggetti non cambia mentre nel modello, ipotizzando il caso di un poligono chiuso da cui vuoi estrudere una parte di piano, otterresti un poligono in più nel modello che poi non vedresti perché resterebbe nascosto, quindi inutile. 8-)
no, ma è proprio sbagliato usare l'estrusione coni tappi se non devi tappare!
intanto ho paura crei problemi in fase di render (utilizzando vray credo possa sucedere non so su altro) e cmq se la mesh è dentro hyper se estrudi coi tappi quando non dovresti farlo esce un macello ;) proprio xchè non sa più quali sono i tagli da "raccordare" :)
Immagine
"if you can't explain it simply, you don't understand it well enough"
Avatar utente
SOTT
Messaggi: 651
Iscritto il: mar ott 25, 2011 2:43 pm
Località: Mantova/Brescia/Verona

Re: tappi o non tappi?

Messaggio da SOTT »

nexzac ha scritto:no, ma è proprio sbagliato usare l'estrusione coni tappi se non devi tappare!
Esattamente quello che volevo dire io, tu però sei riuscito a spiegarlo con un concetto molto semplice.

I tappi servono se bisogna tappare altrimenti no. ;)
Avatar utente
Gio79
Messaggi: 14
Iscritto il: mar nov 10, 2009 10:58 pm

Re: tappi o non tappi?

Messaggio da Gio79 »

Grazie a tutti!!Il valore di phong era impostato di default come 45°: per provare a vedere se fosse quello il problema, l'avevo portato a 30° ma come dicevo, nisba. Invece sono riuscita a risolvere cancellando il surplus, come suggeriva autumnkeys, con "connetti+cancella" ...e riecco spuntare gli angoli vivi.
Bene, ora mi butto a trovare la foto di una bella porta da usare da spunto per crearne una migliore...

Di sicuro ci rileggeremo presto...

:P
nexzac ha scritto: se la mesh è dentro hyper se estrudi coi tappi quando non dovresti farlo esce un macello proprio xchè non sa più quali sono i tagli da "raccordare"
:roll: ho notato...e non me ne dimenticherò di certo
SOTT ha scritto: I tappi servono se bisogna tappare altrimenti no
....sarà il mio motto per i prossimi mesi di esperimenti...posso mettermela in firma?? :P

Grazie ancora a tutti
I tappi servono se bisogna tappare altrimenti no
Avatar utente
SOTT
Messaggi: 651
Iscritto il: mar ott 25, 2011 2:43 pm
Località: Mantova/Brescia/Verona

Re: tappi o non tappi?

Messaggio da SOTT »

Gio79 ha scritto:....sarà il mio motto per i prossimi mesi di esperimenti...posso mettermela in firma?? :P
Hahaha si si fai pure. :lol:
Avatar utente
Gio79
Messaggi: 14
Iscritto il: mar nov 10, 2009 10:58 pm

Re: tappi o non tappi?

Messaggio da Gio79 »

;)
I tappi servono se bisogna tappare altrimenti no
  • Advertising
Rispondi