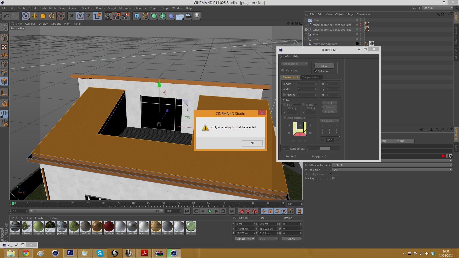
ossia, dopo aver selezionato la faccia a cui dovrei applicare i coppi, e dopo aver cliccato "new" mi esce questo messaggio di errore: ma quale è il problema??io di faccia ne seleziono solo una
tuilegen - quello vecchio
Moderatori: Arkimed, natas, visualtricks, cappellaiomatto
-
- Advertising
tuilegen - quello vecchio
ossia, dopo aver selezionato la faccia a cui dovrei applicare i coppi, e dopo aver cliccato "new" mi esce questo messaggio di errore: ma quale è il problema??io di faccia ne seleziono solo una
Re: tuilegen - quello vecchio
Re: tuilegen - quello vecchio
due balle a cancellare le varie facce
Re: tuilegen - quello vecchio
"Se c'è una magia nella boxe è la magia di combattere battaglie al di là di ogni sopportazione, al di là di costole incrinate, reni fatti a pezzi e retine distaccate. È la magia di rischiare tutto per realizzare un sogno che nessuno vede tranne te."
I miei modelli 3D - www.archilovers.com - www.tappezzeriaburicco.com
-
- Advertising



FOLLOW US