ruotare secondo il proprio asse
Moderatori: Arkimed, natas, visualtricks, cappellaiomatto
-
- Advertising
ruotare secondo il proprio asse
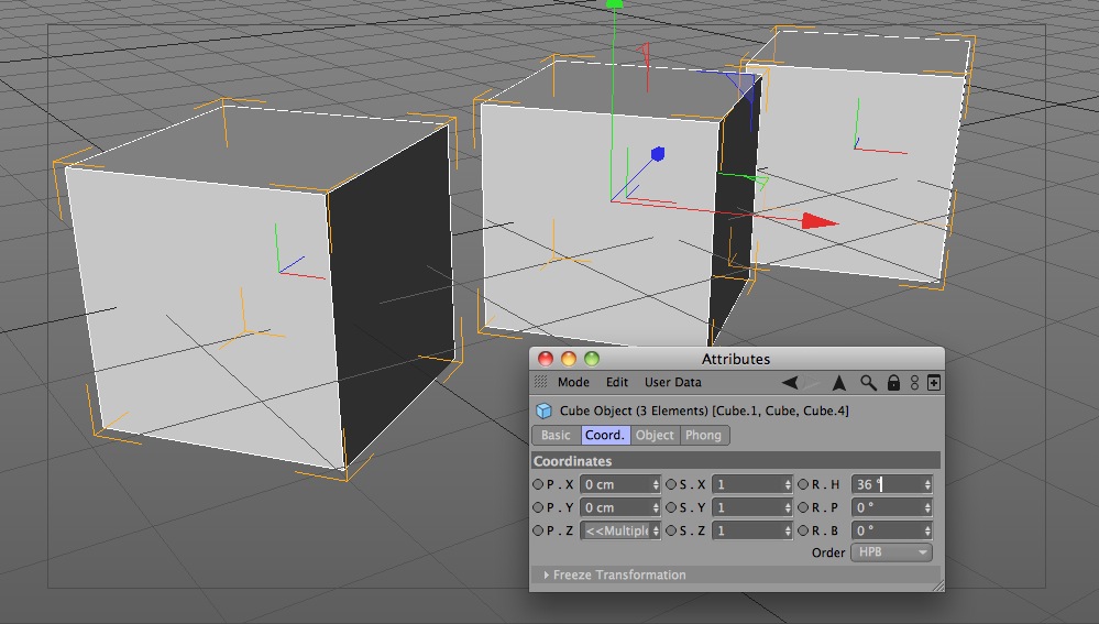
faccio una domanda che non so se è stupida o meno: è possibile selezionare più oggetti contemporaneamente e farli ruotare ognuno secondo il proprio origine degli assi?
mi spiego meglio ho delle veneziane che sono state ideate chiuse.... adesso mi piacerebbe renderizzarle aperte. Dunque o le seleziono ad uno ad uno e le ruoto a 90°, visto che hanno l'origine degli assi al centro di ogni elemento, (lavoro da carcerato), oppure mi chiedevo se ci fosse un modo per selezionarle tutte e ruotarle attorno all'origine di ogni singolo elemento.
scusate ancora se chiedo l'impossibile
- visualtricks
- Moderatore
- Messaggi: 3567
- Iscritto il: gio set 23, 2004 5:13 pm
- Località: Pistoia
Re: ruotare secondo il proprio asse
Re: ruotare secondo il proprio asse
chapeau!
-
- Advertising




FOLLOW US