Modelli Cassina
Moderatori: Arkimed, natas, visualtricks, cappellaiomatto
-
- Advertising
-
gigisantoro
- Messaggi: 55
- Iscritto il: mer feb 15, 2006 6:31 pm
Modelli Cassina
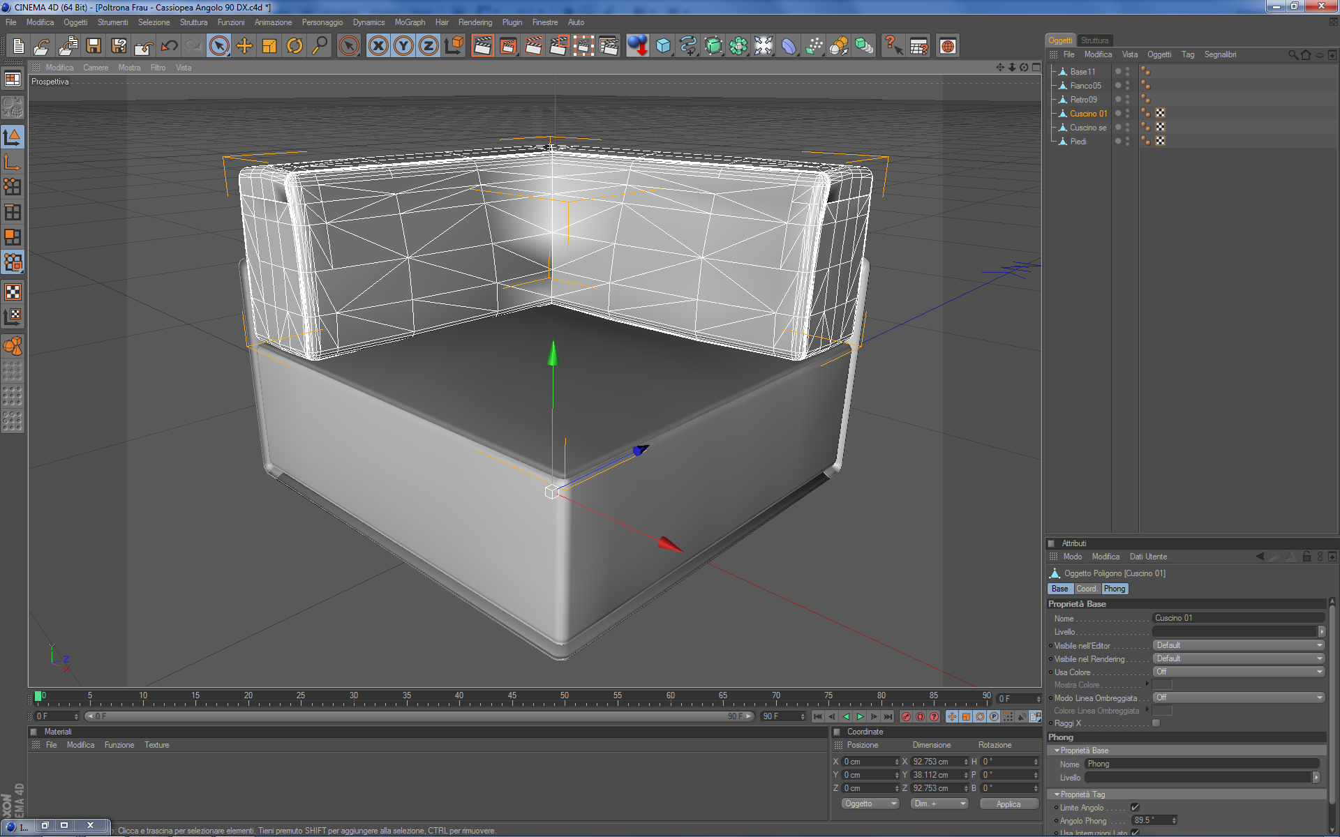
ho un problema e spero che qualcuno possa aiutarmi: Cassina (come anche Poltrona Frau e Cappellini) mi ha fornito una serie di modelli 3d (formato .3ds) da inserire nei render ma, aprendo i file, scopro che hanno un problema di strani ombreggiamenti e non so da cosa dipendano e come, se possibile, risolverli.
Vi allego un file in modo che possiate capire meglio.
Qualcuno sa/può aiutarmi per cortesia?
Grazie in anticipo a chiunque possa aiutarmi.
-
gigisantoro
- Messaggi: 55
- Iscritto il: mer feb 15, 2006 6:31 pm
Re: Modelli Cassina
(Non mi lascia caricare nè .3ds nè .c4d ... è normale?)
Re: Modelli Cassina
-
gigisantoro
- Messaggi: 55
- Iscritto il: mer feb 15, 2006 6:31 pm
Re: Modelli Cassina
Ciao,62VAMPIRO ha scritto:Solitamente è un problema di Normali invertite. Vai in modalità Polygon>>menù Select>>Select All. A questo punto dovresti vedere dei poligoni colorati in modo diverso dal solito (blu anzichè marroncino). Selezionali>>tasto dx>>Reverse Normals. In questo modo dovresti risolvere i problemi di "ombreggiatura"..........
ho provato ma sembra che non sia un problema di normali...i poligoni sono tutti arancioni...
Altre idee?
(cavolo, potessi allegare il .c4d...)
Re: Modelli Cassina
il problema è più semplice di quanto credi.
Anche io uso molto i modelli di Cassina, Frau e altri e solitamente il problema riguarda il tag phong.
Di solito è troppo alto.
Prova ad abbassare il valore, che mi sembra sia impostato su automatico. Deseleziona automatico e lavora sull'angolo.
Secondo me come togli la spunta ad automatico il problema scompare.
Fammi sapere
Saluti
-
gigisantoro
- Messaggi: 55
- Iscritto il: mer feb 15, 2006 6:31 pm
Re: Modelli Cassina
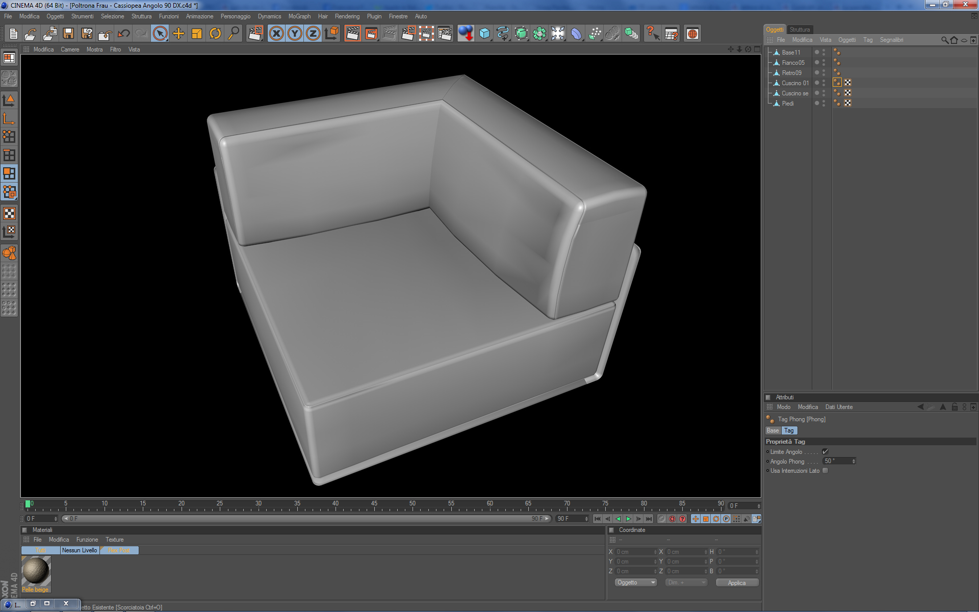
ho provato a fare come dici tu ed in effetti, riducendo l'angolo del phong il difetto si attenua parecchio, anche se non del tutto...in pratica arriva un puto (48°) al di sotto del quale compaiono difetti più grandi. Il massimo che sono riuscito ad ottenere è questo. Bene ma non benissimo.
Re: Modelli Cassina
Prova adesso ad ottimizzare i poligoni:
seleziona l'oggetto o gli oggetti che compongono la poltrona;
scegli lo "Strumento poligoni" (nella barra degli strumenti di sinistra);
seleziona tutte le facce, ad esempio con la combinazione ctrl+a;
tasto destro del mouse su una qualsiasi delle facce selezionate;
seleziona la voce "Ottimizza".
In genere questo risolve il problema.
Se non basta, dopo aver ottimizzato, ripeti tasto destro del mouse su una faccia qualsiasi (sempre tutte le facce selezionate);
scegli la voce "detriangola".
Attenzione, questa operazione semplifica il modello, per cui potrebbe rendersi necessario aumentare l'angolo di phong, che però a quel punto, non dovrebbe comunque dare problemi.
Fammi sapere
Re: Modelli Cassina
-
gigisantoro
- Messaggi: 55
- Iscritto il: mer feb 15, 2006 6:31 pm
Re: Modelli Cassina
come faccio a passarti il modello?
- gabriele__82
- Messaggi: 3112
- Iscritto il: mer ott 28, 2009 9:04 am
- Località: Treviglio
Re: Modelli Cassina
ciao ciao
-
- Advertising



FOLLOW US