Salve sto facendo delle prove per il rivestimento del bagno. Ho un problema nel rendering si vedono dei punti bianchi molt sfocati sulla parete dove c'è il lavabo.
Se gentilmente qualcuno può darmi una mano?
Ringrazio anticipatamente!!!
Ciao, più che altro a me sembra un po' sovraesposto..probabilmente eliminando quella bruciatura si attenua anche il rumore. Controlla anche di non avere materiali bianchi al 100% che magari ti falsano la GI, o luci senza decadenza.
Come nota: nonostante non muoia nessuno se giochi un po' con l'intensità del sole, sarebbe più corretto lasciarla al valore fisico di default ed agire piuttosto sulle altre luci, sui parametri della camera e il CM.
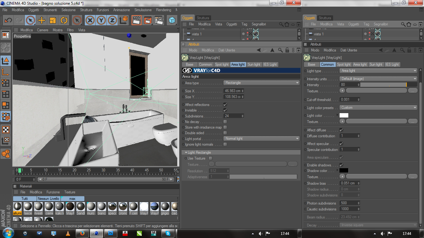
Salve e grazie per la risposta, scusa è più di un anno chu uso cinema4d+vray ma ancora nn riesco ad avera la padronanza delle impostazione!! come luci ho utilizzato due luci area una davanti alla finestra l'altra dove c'è la porta + luci ies per i faretti.
faccio delle prove e poi le posto ok ciaooo
Come mi hai detto ho diminuito l'intesità delle luci e quei puntini sono quasi spariti, nella riflessione dello specchio se ne vedono ancora e nel controsoffitto dove ho messo una luce area.
Hai qualche altro consiglio per favore?grazie ciaoo
Premetto che sono con iPhone con pellicola antiriflesso quindi non vedo l immagine perfettamente nitida... Comunque, non quei segni a me sembrano provocati dalle ies dei faretti
EDIT. Giocando con le curve ho capito quale intendevi... prova ad alzare la suddivisione della luce area
Salve ho fatto delle prove con i parametri postati, che dite possono andare?
Non capisco per chè nella riflessione dello specchio la finestra si vede totalmente bianca.
Grazie mille degli aiuti!!!
FOLLOW US