Gestione poligoni

Forum per: Modellazione, Texturing, Animazione, Composting e tutto quello che riguarda il normale utilizzo di Cinema4D.

Moderatori: Arkimed, natas, visualtricks, cappellaiomatto

Rispondi
  • Advertising
Avatar utente
galluppi
Messaggi: 618
Iscritto il: dom mag 06, 2012 11:38 am

Gestione poligoni

Messaggio da galluppi »

Ciao a tutti due domandine semplici e veloci...

Se il pc fa fatica a gestire una scena con molto poligoni devo implementare RAM o mettere una scheda video più performante??

Qualcuno mi sa dire il percorso esatto su R15 per visualizzare un oggetto come cubo nella scena per appesantire mano la visualizzazione? Non mi ricordo più... :-(( :-((
Aycondesign
Grafica 3D - Fotografia - Fotografia aerea con Droni - Studio e realizzazione cataloghi

+39 388 7444 244
info@aycondesign.com
Avatar utente
nexzac
Messaggi: 4888
Iscritto il: mer dic 03, 2008 4:08 pm
Località: Milano

Re: Gestione poligoni

Messaggio da nexzac »

Alla prima domanda, direi scheda video se non è potentissima, magari in editor va più veloce...anche la ram non fa male cmq...dipende anche da quanta roba usi contemporaneamente credo, ma lascio la parola ai più esperti di hardware...

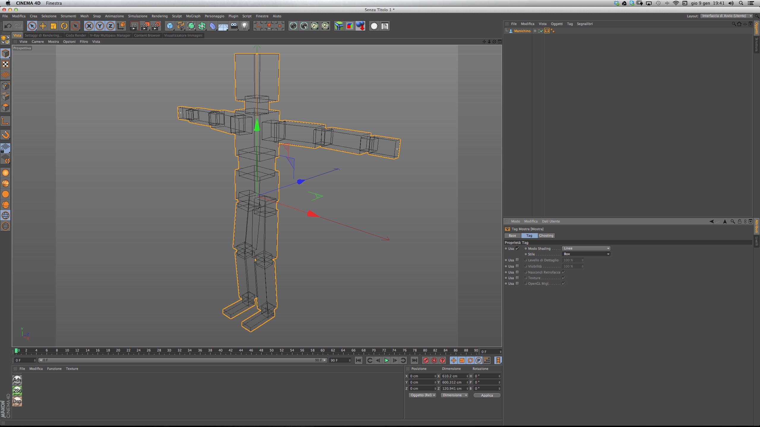
la seconda domanda invece: tasto destro sull'oggetto nell'elenco degli oggetti - cinema 4d tags - mostra
Allegati
Schermata 2014-01-09 alle 19.41.29.jpg
Schermata 2014-01-09 alle 19.41.19.jpg
Immagine
"if you can't explain it simply, you don't understand it well enough"
62VAMPIRO
Messaggi: 3807
Iscritto il: lun mar 14, 2005 6:46 pm

Re: Gestione poligoni

Messaggio da 62VAMPIRO »

Per la prima domanda: è già stata data risposta più di qualche volta...........Cosa vuoi? Lavorare bene nel Viewport e gestire scene pesanti e/o molto pesanti? Allora scheda grafica (da non confondere con scheda video), cioè GPU. Vuoi avere rendering in uscita senza intoppi e del Viewport non ti interessa? Allora RAM, tanta RAM. Vuoi tutte e due le cose? Allora......tutte e due :) :) .
Eppoi, oltre a quanto detto da naxzac, ti segnalo che esiste anche il LOD: menù del Viewport>>Options>>Level of Detail>>e impostalo su Low.............
Avatar utente
galluppi
Messaggi: 618
Iscritto il: dom mag 06, 2012 11:38 am

Re: Gestione poligoni

Messaggio da galluppi »

bon capito...
Ho ordinato gli aggiornamenti per fare le bestiole uguali!
entrambi con i7 3930k 6 core
64 GB Ram
Schera Zotac 760 2GB

mancherebbero solo due bei SSD poi sarebbe decente!

Grazie della dritta a buon rendere!
Aycondesign
Grafica 3D - Fotografia - Fotografia aerea con Droni - Studio e realizzazione cataloghi

+39 388 7444 244
info@aycondesign.com
  • Advertising
Rispondi