Booleana e taglio a "fette"
Moderatori: Arkimed, natas, visualtricks, cappellaiomatto
-
- Advertising
Booleana e taglio a "fette"
mi serverebbe fare una comparsa a fette di un oggetto. Lo screen è fatto senza l'uso di mograph, ma era per vedere se funzionava.
Praticamente dovrei far comparire il cilindro un pezzo per volta, così ho pensato di usare dei cuboni che si muovono in successione e ad una booleana, ma il risultato non è quello sperato. (vedi secondo allegato).
Ho tenuto i cuboni sovrapposti tra di loro, perchè, anche mettendoli a filo (con cloner e distanza precisa), rimaneva cmq una sottilissima lastra in corrispondenza dei singoli cuboni.
Come posso fare?
Grazie!
- cappellaiomatto
- Moderatore
- Messaggi: 1581
- Iscritto il: lun mag 07, 2012 5:12 pm
Re: Booleana e taglio a "fette"
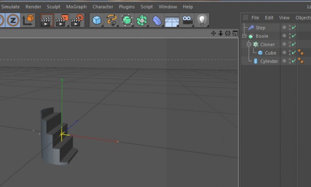
il problema del filo è sicuramente dato dall'high quality delle booleane e forse da un errata scelta dell'operatore da utilizzare e/o della gerarchia degli oggetti al suo interno
ti ho fatto un piccolo esempio con mograph che fa quello che vuoi fare te (se ho ben capito il tuo scopo).....anima la proprietà Y dello step effector
Buon divertimento
- Allegati
-
- boolmograph.zip
- (51.84 KiB) Scaricato 107 volte

Follow me on Twitter https://twitter.com/matteoc4dzone
Follow me on Vimeo https://vimeo.com/cappellaiomatto
Re: Booleana e taglio a "fette"
Ora però faccio la cosa più difficile (per me
Se volessi fare che il cilindro viene "affettato" prima da sotto e poi da sopra, poi di nuovo da sotto e poi sopra e così via? Però, prima di far partire il taglio successivo, quello precedente deve essere completato...un po' come se fosse una stampante a getto d'inchiostro che fa una passata alla volta. Immagino devo usare due cloner (sotto e sopra)...però, per far si che le lame si muovano una per volta? Ci sarà qualche parametro da regolare nello step...intanto mi metto a cercare
Grazie
-
- Advertising



FOLLOW US