Rampa Elicoidale

Forum per: Modellazione, Texturing, Animazione, Composting e tutto quello che riguarda il normale utilizzo di Cinema4D.

Moderatori: Arkimed, natas, visualtricks, cappellaiomatto

Rispondi
  • Advertising
macaury
Messaggi: 5
Iscritto il: sab giu 21, 2014 8:37 pm

Rampa Elicoidale

Messaggio da macaury »

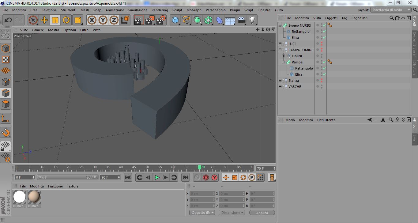
Buongiorno a tutti. Sono un novellino, quindi potrei uscirmene con qualche "blasfemia" :) Mi servirebbe una mano per fare una rampa elicoidale. Il mio obbiettivo è far sì che la rampa inizi da terra con altezza 0 e sviluppandosi lungo l'elica arrivi fino a raggiungere i 2 metri. L'importante è che la rampa rimanga poggiata a terra insomma e che aumenti progressivamente di altezza. Qualcuno può aiutarmi?

Grazie in anticipo
Allegati
help.JPG
Avatar utente
Ross78it
Messaggi: 65
Iscritto il: gio mag 08, 2014 5:08 pm

Re: Rampa Elicoidale

Messaggio da Ross78it »

Ciao, dall'immagine sembra che hai impostato bene gli oggetti......la sweep è lo strumento adatto. Per regolare l'elica devi selezionare l'oggetto "elica" e nella gestione oggetti aggiustare i parametri e le misure secondo le tue necessità (in particolare angolo iniziale e finale ed altezza). Dovrai adattare il rettangolo di conseguenza e disattivare il bankin dall'oggetto Sweep Nurbs.
Ciao

Luigi
RedLab
Digitalarts

http://www.redlabsrl.it
macaury
Messaggi: 5
Iscritto il: sab giu 21, 2014 8:37 pm

Re: Rampa Elicoidale

Messaggio da macaury »

Alla fine ho risolto con un'altra rampa nella cui Sweep l'Elica aveva altezza pari a quella del rettangolo della prima Rampa (in cui l'elica aveva altezza 0, quindi non cresceva). Dopodichè Booleana tra le due e les joeux sont faits :)

Grazie mille per la risposta comunque
  • Advertising
Rispondi