Texture, help!
Moderatori: Arkimed, natas, visualtricks, cappellaiomatto
-
- Advertising
Texture, help!
- masterzone
- Site Admin
- Messaggi: 10579
- Iscritto il: ven set 17, 2004 5:34 pm
- Località: Verona
Re: Texture, help!
Ti sposto topic
Alex
Re: Texture, help!
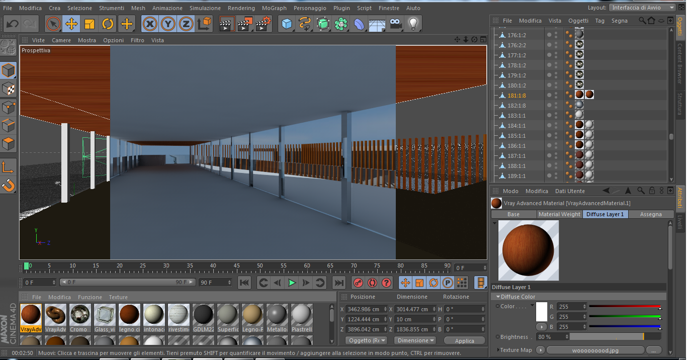
Controlla di non avere geometrie sovrapposte, ad esempio vedo quel 182:1:8 e quel 183:1:1 quali parti del modello sono?
(A proposito, so che alle volte è una rottura di balle, perché gli oggetti di un modello importato possono essere centinaia, ma perdendo un po' di tempo a rinominare 181:1:8 in Solaio_Colonnato, e magari cancellare oggetti che non si vedranno mai in renderizzazione, alla fine paga in organizzazione, leggerezza del modello e velocità di lavoro!)
"Se c'è una magia nella boxe è la magia di combattere battaglie al di là di ogni sopportazione, al di là di costole incrinate, reni fatti a pezzi e retine distaccate. È la magia di rischiare tutto per realizzare un sogno che nessuno vede tranne te."
I miei modelli 3D - www.archilovers.com - www.tappezzeriaburicco.com
-
- Advertising



FOLLOW US