problema texture
Moderatori: Arkimed, natas, visualtricks, cappellaiomatto
-
- Advertising
Re: problema texture
- Allegati
-
- Materiali 1.zip
- (1.28 MiB) Scaricato 144 volte
Re: problema texture
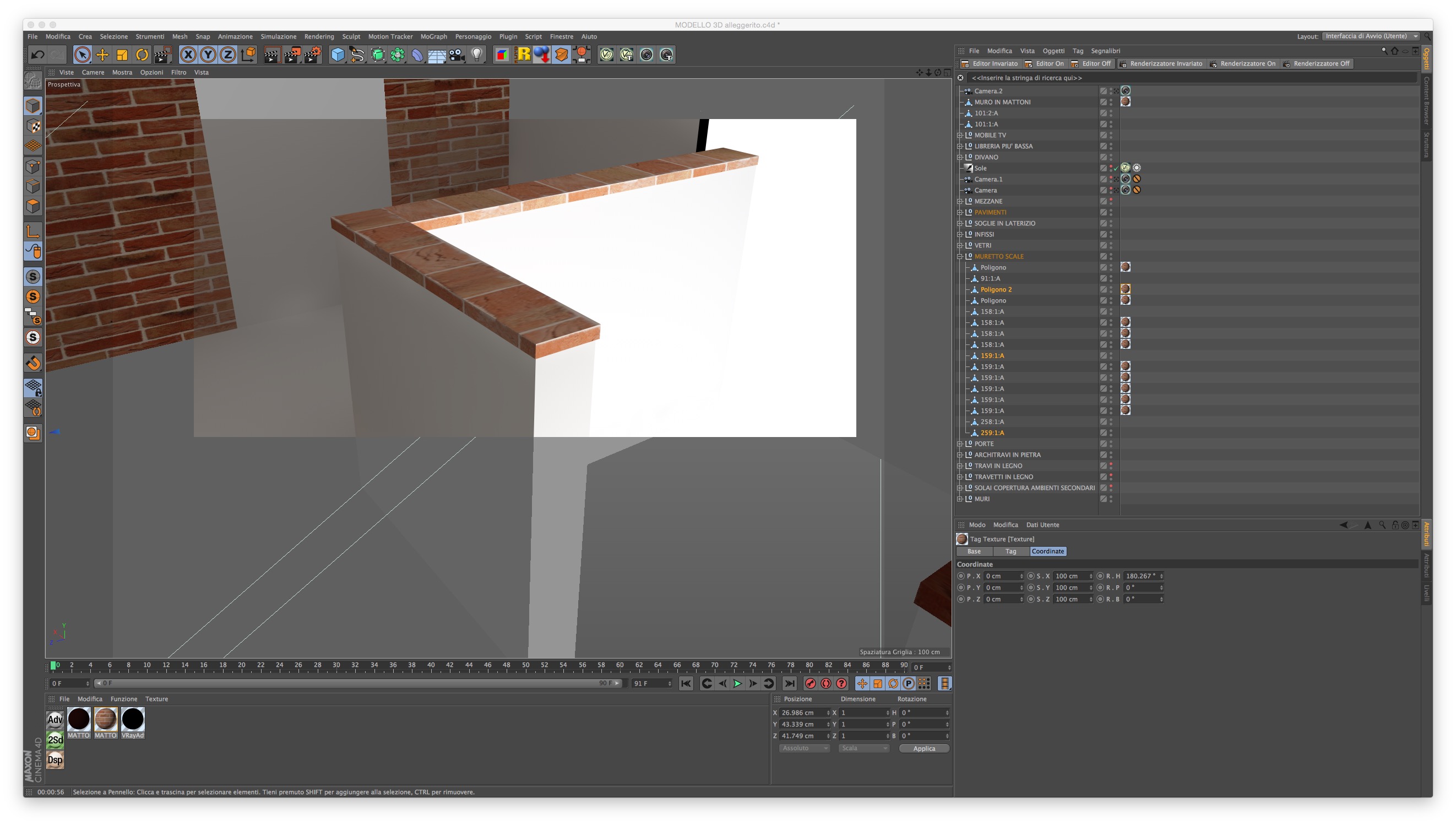
il problema principale di questo file è uno: il disordine!
però come vedi a me non da nessun problema quando renderizzo, il muretto lo renderizza senza difetti mi sembra, che versione di vray usi?
ti consiglierei anche di fare un po' di pulizia nei materiali inutilizzati e texture rinominate nello stesso modo (se ce ne sono)
Re: problema texture
Re: problema texture
lo stesso file che ho mandato a te ripulito renderizzato mi dà lo stesso problema quindi escludo che nell'eliminazione ho migliorato la situazione perchè è rimasta invariata.
Uso la versione Cinema 4d studio R15 e Vray 1.8
non capisco come mai mi dà questo problema... adesso magari provo a detriangolare tutto, ottimizzare.
Centrare gli assi in che senso? cioè devono avere tutti lo stesso centro? (scusami per l'ignoranza)
e le normali nel verso giusto??
Re: problema texture
In pratica se inverto le normali ai poligoni le texture tornano ad essere visualizzate correttamente.
Inoltre tanto che c'ero ho anche smaltito il modello detrihngolando tutto come mi aveva consigliato nexzac.
grazie comunque a tutti coloro che hanno provato ad aiutarmi.
- piero.varotto
- Messaggi: 90
- Iscritto il: lun set 17, 2012 5:55 pm
Re: problema texture
Allora ho aperto i tuo file.
Prima prova: il materiale del divano, ad esempio, è applicato al "gruppo" divano, al livello più alto. Prova invece ad applicarlo ai cuscini o a gruppi simili, come schienale alto 1 o bracciolo sx.
Seconda prova: le normali sembrano a posto, ho avuto anche io lo stesso dubbio di nexzac. Molti elementi, però, hanno i poligono disconnessi. Questo potrebbe essere un altro motivo. Il "mattone" del muretto ha le "facce" disconnesse. Prova a unire i punti e i poligoni con "connetti + cancella" e "ottimizza" selezionando tutti i punti degli oggetti con poli disconnessi.
-
- Advertising




FOLLOW US