Texture su Floor generation

Forum dedicato a tutti i motori di rendering come Vray, Corona, Octane, RedShift, inserite i vostri rendering e postate le vostre problematiche.

Moderatori: Arkimed, natas, visualtricks, cappellaiomatto

Rispondi
  • Advertising
fabtie81
Messaggi: 128
Iscritto il: lun mar 29, 2010 12:26 pm

Texture su Floor generation

Messaggio da fabtie81 »

Ciao a tutti... qualcuno mi sa dire come come mappare bene dei pavimenti generati con floor generation? se applico una texture si spalma su tutte le piastrelle e non singolarmente... come potrei fare? Grazie
Sirio76
Messaggi: 2652
Iscritto il: dom nov 24, 2013 3:24 pm

Re: Texture su Floor generation

Messaggio da Sirio76 »

Usa un Vray random selection tag e un Vray multi shader. Credo che se cerchi online trovi già diversi tutorial sull'utilizzo.
fabtie81
Messaggi: 128
Iscritto il: lun mar 29, 2010 12:26 pm

Re: Texture su Floor generation

Messaggio da fabtie81 »

Ciao Sirio grazie per la risposta. Ho visto un pò ma non trovo niente di interessante....
fabtie81
Messaggi: 128
Iscritto il: lun mar 29, 2010 12:26 pm

Re: Texture su Floor generation

Messaggio da fabtie81 »

Ho provato così ma non funziona
Allegati
2.JPG
1.JPG
Sirio76
Messaggi: 2652
Iscritto il: dom nov 24, 2013 3:24 pm

Re: Texture su Floor generation

Messaggio da Sirio76 »

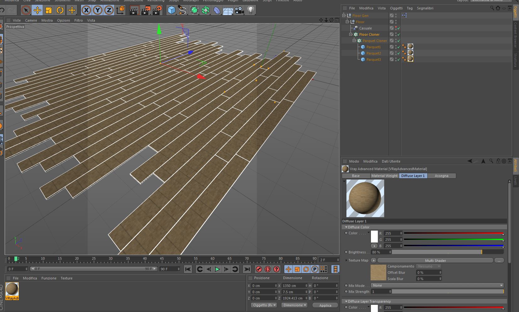
Quello è il multishader di C4d, io intendevo quello di Vray. Lo trovi sotto texture map>vraybridge>vrayshader>multi.
fabtie81
Messaggi: 128
Iscritto il: lun mar 29, 2010 12:26 pm

Re: Texture su Floor generation

Messaggio da fabtie81 »

L'ho trovato.... ho caricato la cartella con due texture, ma nel rendering ne vedo solo una di texture o sbaglio?
Allegati
2.JPG
  • Advertising
Rispondi