Problemino con il Bend
Moderatori: Arkimed, natas, visualtricks, cappellaiomatto
-
- Advertising
-
Theiamania
- Messaggi: 168
- Iscritto il: gio apr 01, 2010 1:03 pm
Problemino con il Bend
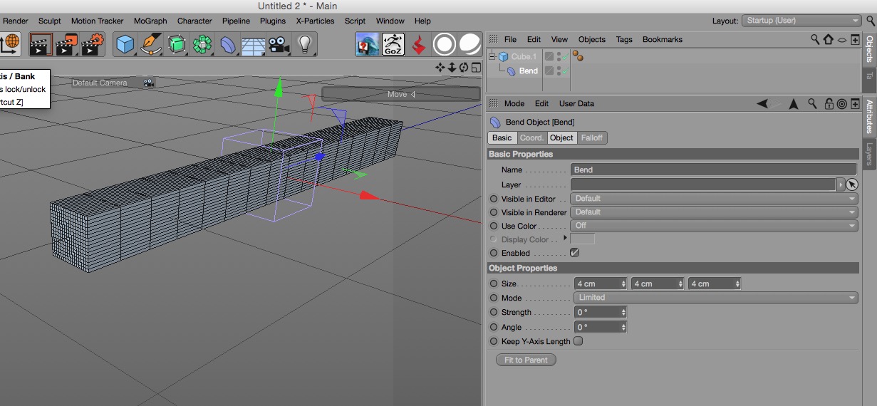
non riesco a utilizzare come vorrei il Bend. Mi spiego con un'immagine: IO lo vorrei piegare come fosse una "L" per intenderci, cercando di capire anche come posso posizionarmi nel punto in cui dovrebbe esserci la piegature (per adesso m'interessa un 90°, l'importante è capire come .
Ho provato ma non riesco a farlo...
- masterzone
- Site Admin
- Messaggi: 10590
- Iscritto il: ven set 17, 2004 5:34 pm
- Località: Verona
Re: Problemino con il Bend
oltre a quello modifica il menu a tendina dove c'e' scritto "limited" o dentro il box, etc, e' un po incomprensibile li per li ma in pratica uno dei metodi serve per farlo lavorare solo nel punto dove lo sposti in poi...vedrai che funziona...
-
- Advertising



FOLLOW US