R18

Forum per: Modellazione, Texturing, Animazione, Composting e tutto quello che riguarda il normale utilizzo di Cinema4D.

Moderatori: Arkimed, natas, visualtricks, cappellaiomatto

  • Advertising
maruzzella
Messaggi: 780
Iscritto il: mer mag 30, 2012 1:34 am

Re: R18

Messaggio da maruzzella »

FofoC4D ha scritto:E' proibito internet in ufficio? :o
Ha ha no negli uffici no.. solo nello studio dove si tratta un certo tipo di progetti che, per così dire, non possono essere divulgati
:?:
Avatar utente
Caleidos4D
Messaggi: 72
Iscritto il: mar set 27, 2011 4:48 pm

Re: R18

Messaggio da Caleidos4D »

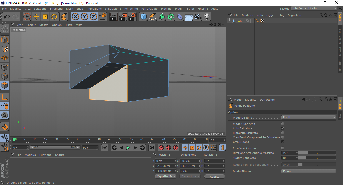
FofoC4D ha scritto:Riguardo all estrusione avevo capito bene.
Se usi il metodo classico (CTRL+Trascina) o il comando estrudi ottieni quello, come tutti gli altri software.

Se usi il poligon pen, in modalità punti, ottieni una specie di "push" di sketchup.
Funziona anche in modalità poligoni
Allegati
img.png
Avatar utente
Trystero
Messaggi: 371
Iscritto il: gio dic 08, 2005 5:01 pm

Re: R18

Messaggio da Trystero »

toscano ha scritto: Riguardo al rinnovo, sei poco attento: ti chiedono di firmare PRIMA che pubblichino le novità... ma questa è una storia vecchia.
Io acquistai C4D Visualize + MSA in novembre. Lo scorso anno, a fine agosto, quando venne presentata la R17 decisi di non rinnovare la MSA. Il motivo? Con la nuova cosa, la "Riflettanza" (nome orribile), dalla R16 era diventato impossibile modificare contemporaneamente più oggetti. Bisognava selezionarli uno a uno e modificarli inserendo gli stessi valori a mano. Ridicolo.
E ancor più offensivo il fatto che neppure con la R17 avessero trovato il modo di correggere questo immenso buco.

Quest'anno a fine agosto, con la presentazione della R18 finalmente l'annuncio che si sarebbe potuto di nuovo modificare Specularità e Riflessione in più oggetti contemporaneamente. Mi sono informato sul possibile rinnovo della MSA e ho saputo che (pur avendola annullata lo scorso anno, con raccomandata) avrei potuto ancora rinnovarla, avendo attiva la licenza della R17 e non essendo ancora iniziata la consegna della R18.

Quindi è possibile aspettare l'annuncio delle novità per effettuare o no il rinnovo.
Perfino per chi come me aveva già annullato la MSA.
Avatar utente
george_p
Messaggi: 197
Iscritto il: gio ott 28, 2004 10:03 am
Località: Monserrato (CA)

Re: R18

Messaggio da george_p »

Bene, mi sembra una buona cosa, se no davvero a scatola chiusa si rischia di spendere per nulla. Devo però dire che i prezzi dell'MSA a seconda della versione variano e quindi solo con la studio si paga di più ma la Studio contiene praticamente tutto quanto serve ad uno Studio si occupi di computer grafica a tutti i livelli, quindi è, alla fine, sempre un ottimo prezzo... quando ammortizzato da lavori si intende.
Aggiungiamo poi che incluso nell'MSA c'è anche l'abbonamento a Cinversity il che non è proprio malaccio, se consideriamo che si può usufruire sia dei tutorials sia dei loro plug in.
toscano
Messaggi: 82
Iscritto il: dom ago 03, 2008 12:21 pm

Re: R18

Messaggio da toscano »

A proposito... ma le credenziali per accedere a Cineversity, non le ho mai avute... Come si fa?

L.
Avatar utente
Trystero
Messaggi: 371
Iscritto il: gio dic 08, 2005 5:01 pm

Re: R18

Messaggio da Trystero »

toscano ha scritto:A proposito... ma le credenziali per accedere a Cineversity, non le ho mai avute... Come si fa?
L.
Ho scritto al distributore italiano presso il quale ho fatto l'acquisto. Dicono che devono ancora ricevere i codici Cineversity da Maxon. Li aspettano entro una settimana circa, poi li invieranno ai clienti.
Avatar utente
george_p
Messaggi: 197
Iscritto il: gio ott 28, 2004 10:03 am
Località: Monserrato (CA)

Re: R18

Messaggio da george_p »

toscano ha scritto:A proposito... ma le credenziali per accedere a Cineversity, non le ho mai avute... Come si fa?

L.
Hanno letto i tuoi giudizi negativi e ti fanno aspettare un pò prima di darteli :lol:
toscano
Messaggi: 82
Iscritto il: dom ago 03, 2008 12:21 pm

Re: R18

Messaggio da toscano »

george_p ha scritto:Hanno letto i tuoi giudizi negativi e ti fanno aspettare un pò prima di darteli :lol:
Certo che sei bastardo dentro, tu... :-)
Se è per questo, non li ho avuti neanche lo scorso anno... Libero di credermi!

L.
Avatar utente
george_p
Messaggi: 197
Iscritto il: gio ott 28, 2004 10:03 am
Località: Monserrato (CA)

Re: R18

Messaggio da george_p »

toscano ha scritto:
george_p ha scritto:Hanno letto i tuoi giudizi negativi e ti fanno aspettare un pò prima di darteli :lol:
Certo che sei bastardo dentro, tu... :-)
Se è per questo, non li ho avuti neanche lo scorso anno... Libero di credermi!

L.
Chiedi dove lo hai acquistato L. e vedrai che risolveranno ;)
Poi non so se cineversity fosse incluso anche l'anno scorso :) ...io sto aggiornando cinema quest'anno dopo ben 8 anni :P
Avatar utente
simon77fi
Messaggi: 500
Iscritto il: lun mag 19, 2008 6:37 pm
Località: pistoia

Re: R18

Messaggio da simon77fi »

Scusate se mi intrometto..ho appea installato la r18 e ho notato che il motore di rendering con le stesse "identiche" impostazioni della r17 è più lento di oltre il 20% rispetto ad r17. Uno potrebbe dire: si ma la qualità del rendering è migliore! Magari... è assolutamente impercettibile se non "nulla" e allora mi chiedo? ma a cosa serve aggiornare ogni anno se le novità che escono fuori sono quasi sempre inutili ai più? Sinceramente, almeno per quanto mi riguarda, sarei potuto rimanere la r16 per quanto è stato fatto in questi due anni in termini di migliorie davvero importanti. Qualcuno ha notato questa cosa?
  • Advertising
Rispondi