multipass manager
Moderatori: Arkimed, natas, visualtricks, cappellaiomatto
-
- Advertising
multipass manager
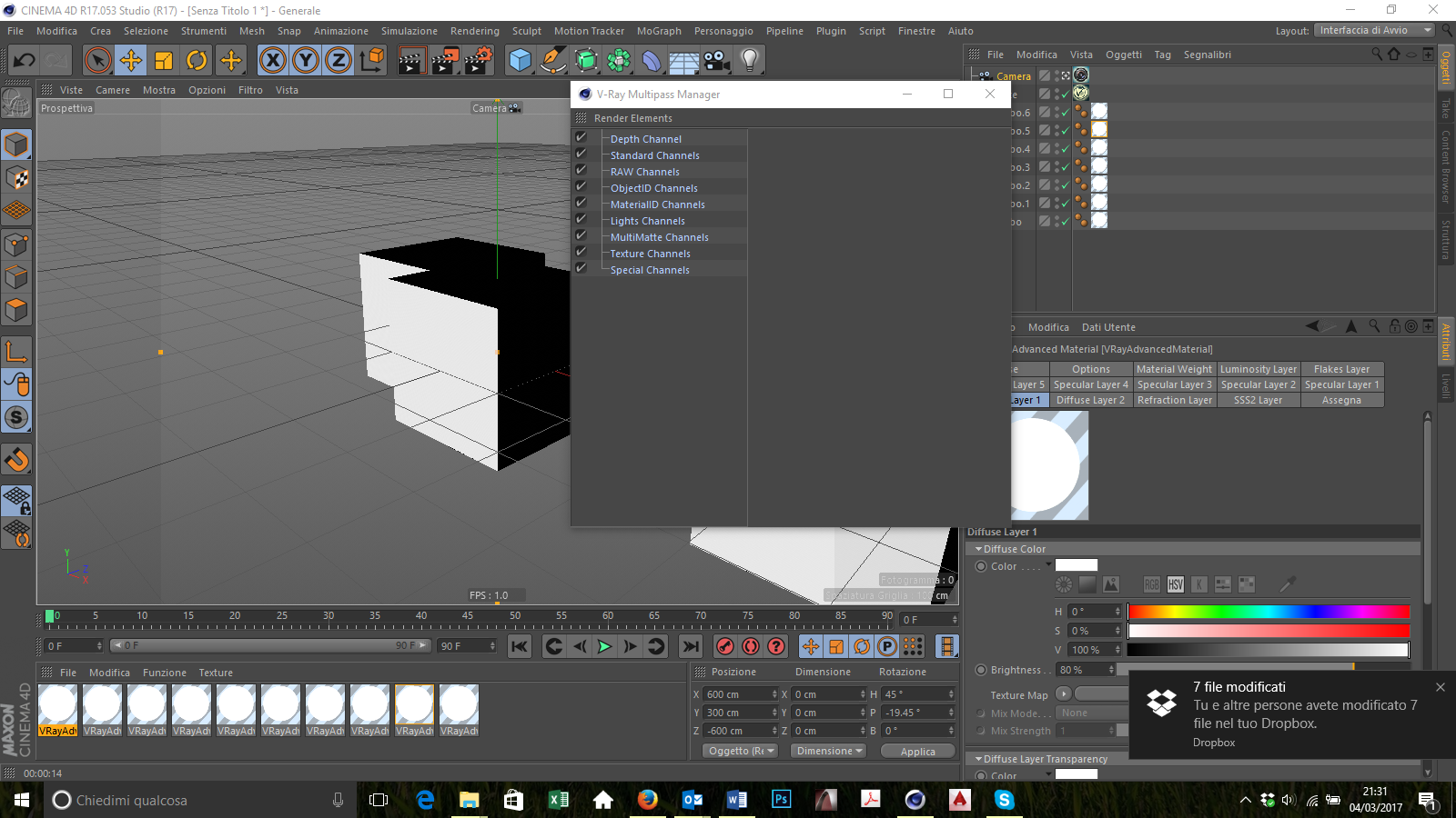
vi posto l'immagine.
p.s. : nei settaggi di cinema ho attivato multipass e post effetti.
Re: multipass manager
Re: multipass manager
clicca su render elements col tasto sinistro
Re: multipass manager
scusa, che vuoi dire? se clicco su un render elements (le voci depth channel, standard channel, etc. ?) si evidenziano come se volessi cambiare il nome ma non mi fa fare altro.enzo_87 ha scritto:perche prima devi aggiungere i canali che ti servono in quel menu.
clicca su render elements col tasto sinistro
Re: multipass manager
ah..........mi rimangio tutto....grazie enzo.....ho trovato!!!!!!!!!!!grazie mille!!!!!!!!pocket ha scritto:scusa, che vuoi dire? se clicco su un render elements (le voci depth channel, standard channel, etc. ?) si evidenziano come se volessi cambiare il nome ma non mi fa fare altro.enzo_87 ha scritto:perche prima devi aggiungere i canali che ti servono in quel menu.
clicca su render elements col tasto sinistro
adesso faccio una prova generando un file multipass!
Re: multipass manager
a proposito del multipass di vray volevo sapere se esiste il modo di avere anche la mappa del Occlusione Ambientale direttamente dal multipass di Vray (
Re: multipass manager
devi aggiungere multi channel/extra tex
dentro ci carichi la mappa dirt di vray e ti setti i settaggi
Re: multipass manager
ciao enzo 87 grazie mille per la risposta... di contro non so cosa sia una mappa dirt... provero' a cercarla e studiarmela grazie ancoraenzo_87 ha scritto:certo,
devi aggiungere multi channel/extra tex
dentro ci carichi la mappa dirt di vray e ti setti i settaggi
Re: multipass manager
viene peró usata per l'AO se non combinata con altre mappe per dare piu irregolaritá.
ti basta inserirla, é negli shader di vray, dopo ti setti il raggio e aumenti le suddivisioni, io in genere le mettevo almeno a 64.
tutto qui
-
- Advertising



FOLLOW US