Riflessione lavello
Moderatori: Arkimed, natas, visualtricks, cappellaiomatto
-
- Advertising
Riflessione lavello
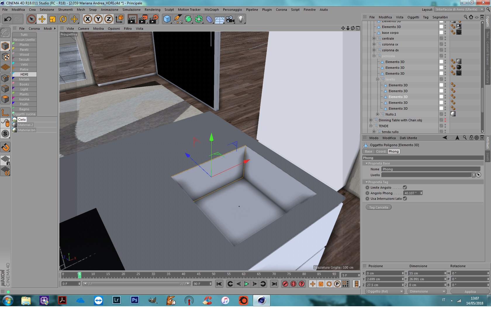
nella immagine che ho postato ho applicato al lavello (profondo 28cm) un materiale effetto inox (applicato solo canale Reflection con IOR=33, Glossiness=1), ma vorrei che ogni faccia del poligono specchiasse separatamente, cosa non va nelle impostazioni che va corretto?
- masterzone
- Site Admin
- Messaggi: 10566
- Iscritto il: ven set 17, 2004 5:34 pm
- Località: Verona
Re: Riflessione lavello

Secondo me c'e' qualcosa che non va nel modello, potrebbe essere il phong? metti un immagine del lavello come si presenta nell'editor, magari togliendo un attimo il materiale cosi' lo vediamo bluastro con la luce automatica dell'editor di cinema.
Perche' cosi' su due piedi non specchia bene, sembra tutto sfumato

- masterzone
- Site Admin
- Messaggi: 10566
- Iscritto il: ven set 17, 2004 5:34 pm
- Località: Verona
Re: Riflessione lavello

-
- Messaggi: 780
- Iscritto il: mer mag 30, 2012 1:34 am
Re: Riflessione lavello
Re: Riflessione lavello

"Se c'è una magia nella boxe è la magia di combattere battaglie al di là di ogni sopportazione, al di là di costole incrinate, reni fatti a pezzi e retine distaccate. È la magia di rischiare tutto per realizzare un sogno che nessuno vede tranne te."
I miei modelli 3D - www.archilovers.com - www.tappezzeriaburicco.com
- masterzone
- Site Admin
- Messaggi: 10566
- Iscritto il: ven set 17, 2004 5:34 pm
- Località: Verona
Re: Riflessione lavello
Re: Riflessione lavello
- Allegati
-
- Lavello.zip
- (84.26 KiB) Scaricato 141 volte
- masterzone
- Site Admin
- Messaggi: 10566
- Iscritto il: ven set 17, 2004 5:34 pm
- Località: Verona
Re: Riflessione lavello
Parti magari da un cubo smussato e cancella la faccia sopra o le facce sopra cosi' avrai la base smussata.
Re: Riflessione lavello

-
- Advertising
FOLLOW US