Estrudi bordi
Moderatori: Arkimed, natas, visualtricks, cappellaiomatto
-
- Advertising
Estrudi bordi
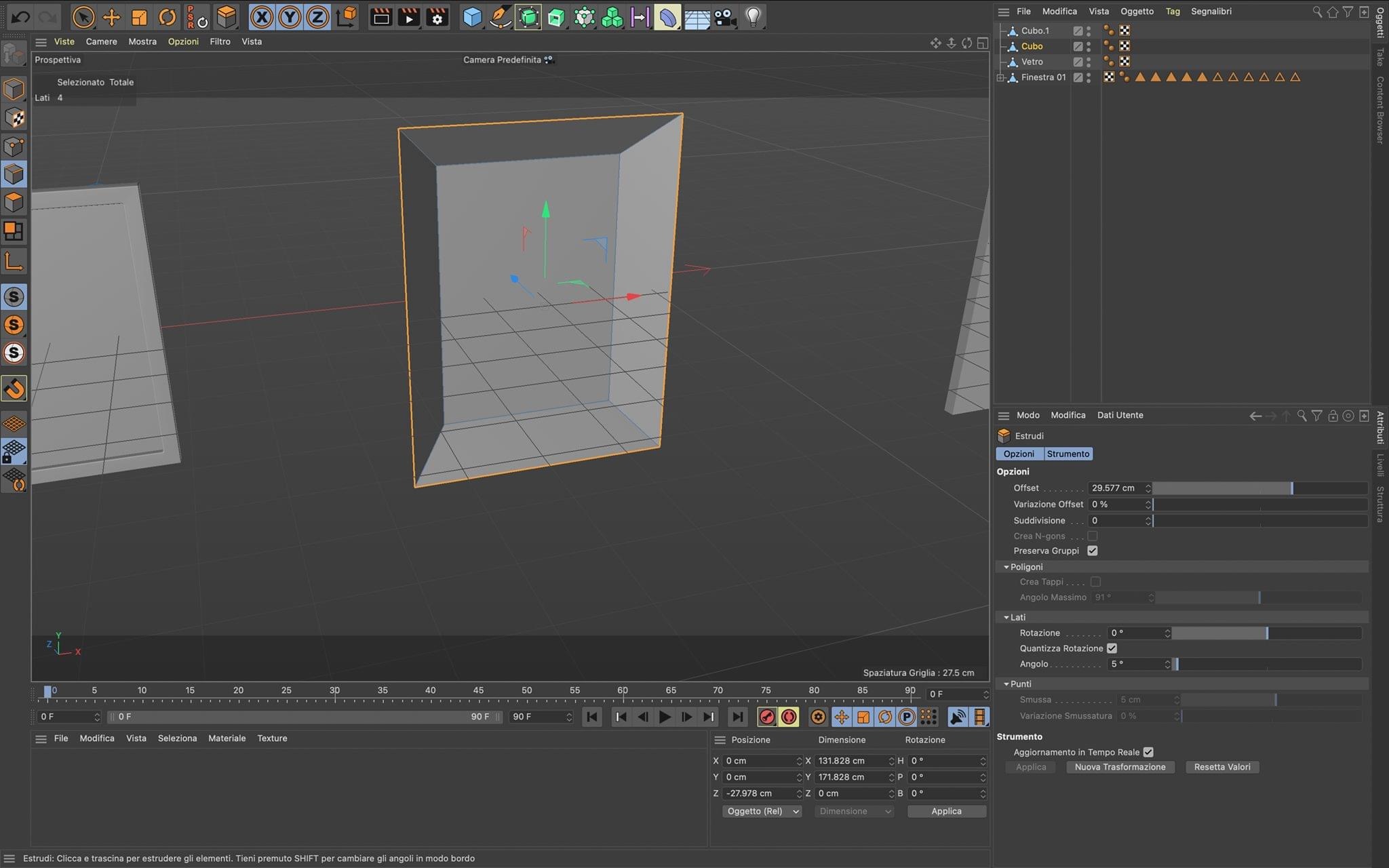
Sto cercando di realizzare una finestra attraverso l’estrusione dei bordi. Dopo aver esploso il mio cubo, servendomi della modalità bordi, ottimizza e selezione loop, clicco sul bordo che mi interessa. Quando però provo a fare l’estrusione di tale bordo, questa non avviene in piano. Dove sbaglio? Allego delle immagini per far capire meglio il problema.
Grazie a chiunque voglia aiutarmi.
Re: Estrudi bordi
Re: Estrudi bordi
Un soluzione semplice è quella di premere il tasto control e trascinare lungo l'asse desiderato, altro modo di fare la stessa cosa è di settare la rotazione su 45° o 135°(90+45).
Se posso consigliarti impara a modellare bene le finestre, sono elementi che se fatti bene portano molto alla scena, anche se fai viste da lontano ricordati almeno di modellare telaio, controtelaio e vetrocamera.
Re: Estrudi bordi
Avendo un Mac, invece, per la prima soluzione devo premere command in modalità estrusione e trascinare?
Grazie mille anche per il consiglio. Sono alle prime armi con Cinema e viste le potenzialità di questo software, ho deciso di impararlo. Spero di riuscire nell'intento
Re: Estrudi bordi
Anche io uso Mac, il tasto è il control, lo clicchi e trascini l'asse desiderato e ti estrude le linee lungo quella direzione, non serve neanche che stai sul comando estrudi, anche se hai semplicemente la selezione attiva se clicchi control e trascini l'asse ottieni lo stesso risultato.
Re: Estrudi bordi
Grazie mille, senza di te non avrei saputo come risolvere
Re: Estrudi bordi
Per la finestra cerca online qualche riferimento, o semplicemente fotografa l'infisso che hai a casa o a studio, prendi le misure e cerchi di riprodurne tutte le caratteristiche. La mia filosofia è che se devi fare una cosa tanto vale farla bene, e visto che stai imparando sarà un'ottimo esercizio. Poi ci sono anche tecniche veloci per fare infissi più semplici, ma intanto partirei con una modellazione accurata.
Re: Estrudi bordi
-
- Advertising



FOLLOW US