inclinazione tetto scoperchiato
Moderatori: Arkimed, natas, visualtricks, cappellaiomatto
-
- Advertising
-
arzigogolato
- Messaggi: 178
- Iscritto il: dom mag 07, 2006 8:01 am
inclinazione tetto scoperchiato
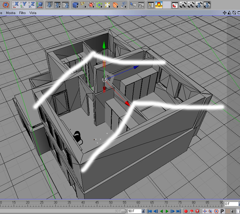
Ho bisogno del vostro aiutoooooo!!!!!!!!!
Grazie.
Ho questo lavoro e devo consegnarlo il problema è che devo creare l'inclinazione del tetto sui muri (il tetto non si deve vedere) ma non so proprio come fare dovrei ridisegnare tutti i muri?
Scusate l'incapacità ma non ne vengo a capo ho provato con una boleana ma il risultato è mooolto insoddisfacente!
-
arzigogolato
- Messaggi: 178
- Iscritto il: dom mag 07, 2006 8:01 am
- skylinestudio
- Messaggi: 403
- Iscritto il: dom mag 07, 2006 9:08 pm
- Località: Pisa
Re: inclinazione tetto scoperchiato
spiega meglio
Re: inclinazione tetto scoperchiato
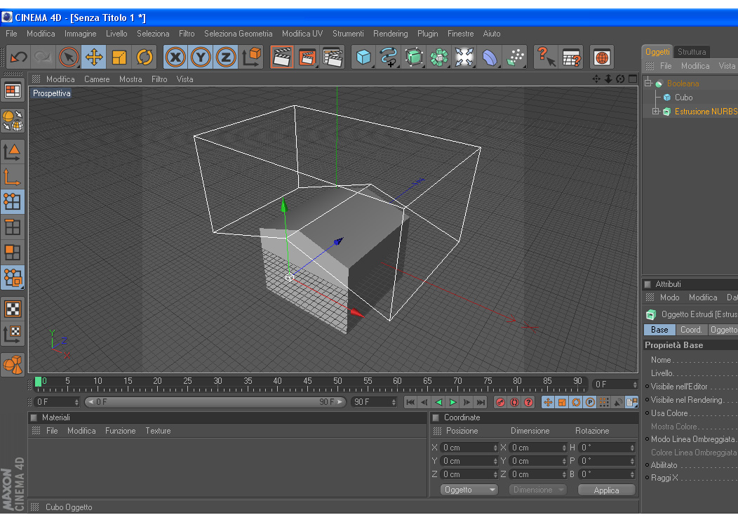
la seconda, ti disegni il tetto,o meglio ti disegni la parte inferiore del tetto che poi esubera superiormente...(meglio se ti faccio vedere) e ti fai la tua booleana, so che hai gia' provato ma secondo me il risultato non puo' essere che ottimo se l'operazione viene fatta correttamente....ad esempio ricordati di fare A meno B cioe' le mura meno tetto.
-
- Advertising



FOLLOW US