Problema con Mappatura mattonelle!
Moderatori: Arkimed, natas, visualtricks, cappellaiomatto
-
- Advertising
- simom85@hotmail.com
- Messaggi: 198
- Iscritto il: ven ott 03, 2008 4:25 pm
Problema con Mappatura mattonelle!
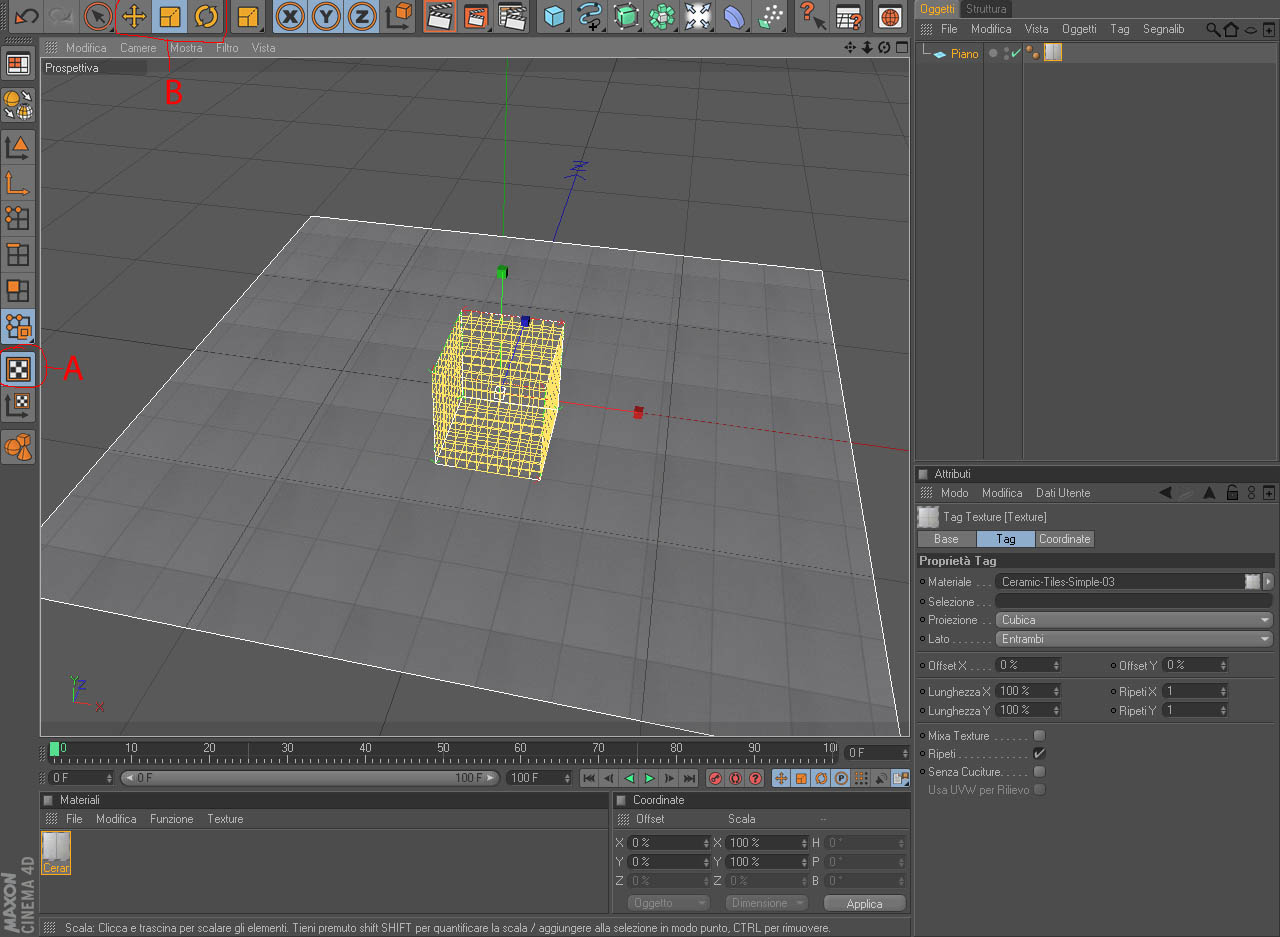
Devo mattonellare il pavimento! Voglio che le mattonelle di sinistra e destra siano entrami visualizzate interamente e non che una delle due si veda a metà come nell'immagine allegata! Naturalmente si puà agire su "Ripeti" e sull "Offset" però questo è un metodo un pò macchinoso e per me anche lungo!! Non esiste un modo migliore per poter avere una divisione delle mattonelle omogenea su tutta la stanza?? Grazie!!!! in anticipo!
- skylinestudio
- Messaggi: 403
- Iscritto il: dom mag 07, 2006 9:08 pm
- Località: Pisa
Re: Problema con Mappatura mattonelle!
allora... prova così:
- metti la mappatura del materiale cubica
- seleziona il tasto A
- usa i tasti B per adattare
ciao
-
- Advertising



FOLLOW US