materiali con cinema 4d

Forum per: Modellazione, Texturing, Animazione, Composting e tutto quello che riguarda il normale utilizzo di Cinema4D.

Moderatori: Arkimed, natas, visualtricks, cappellaiomatto

Rispondi
  • Advertising
Avatar utente
arcnello
Messaggi: 3235
Iscritto il: mer giu 07, 2006 2:59 pm
Località: riviera di ponente

Re: materiali con cinema 4d

Messaggio da arcnello »

se hai due solidi, uno fatto con cinema ed uno importato, teoricamente non dovrebbe esserci differenza quando applichi il materiale
potresti postare un esempio ? una schermata del modello dove si veda il problema
altrimenti non capisco dove non funzioni
ciao______
Avatar utente
esablone
Moderatore
Messaggi: 2088
Iscritto il: mar feb 28, 2006 3:04 pm
Località: Pescara

Re: materiali con cinema 4d

Messaggio da esablone »

secondo me dipende dalla mappatura che hai impostato... controlla e metti cubica...

Ettore.
Avatar utente
arcnello
Messaggi: 3235
Iscritto il: mer giu 07, 2006 2:59 pm
Località: riviera di ponente

Re: materiali con cinema 4d

Messaggio da arcnello »

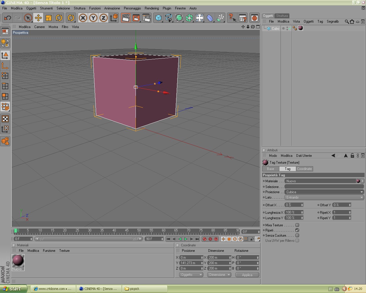
quando assegni la tua texture al solido, in questo caso controlla che sia proiezione CUBICA (ATTRIBUTI - Tag - proiezione)
controlla come dice Ettore se il problema puo' essere risolto con questo accorgimento
ciao______
Allegati
cubica.jpg
Avatar utente
esablone
Moderatore
Messaggi: 2088
Iscritto il: mar feb 28, 2006 3:04 pm
Località: Pescara

Re: materiali con cinema 4d

Messaggio da esablone »

una bella letturina al manuale non guasta mai, si trova in rete un guida chiamata "primi passi cinema4d" inizia da lì per avere un preambolo...

Ettore.
  • Advertising
Rispondi