problema sweep nurbs

Forum per: Modellazione, Texturing, Animazione, Composting e tutto quello che riguarda il normale utilizzo di Cinema4D.

Moderatori: Arkimed, natas, visualtricks, cappellaiomatto

Rispondi
  • Advertising
Avatar utente
nexzac
Messaggi: 4888
Iscritto il: mer dic 03, 2008 4:08 pm
Località: Milano

problema sweep nurbs

Messaggio da nexzac »

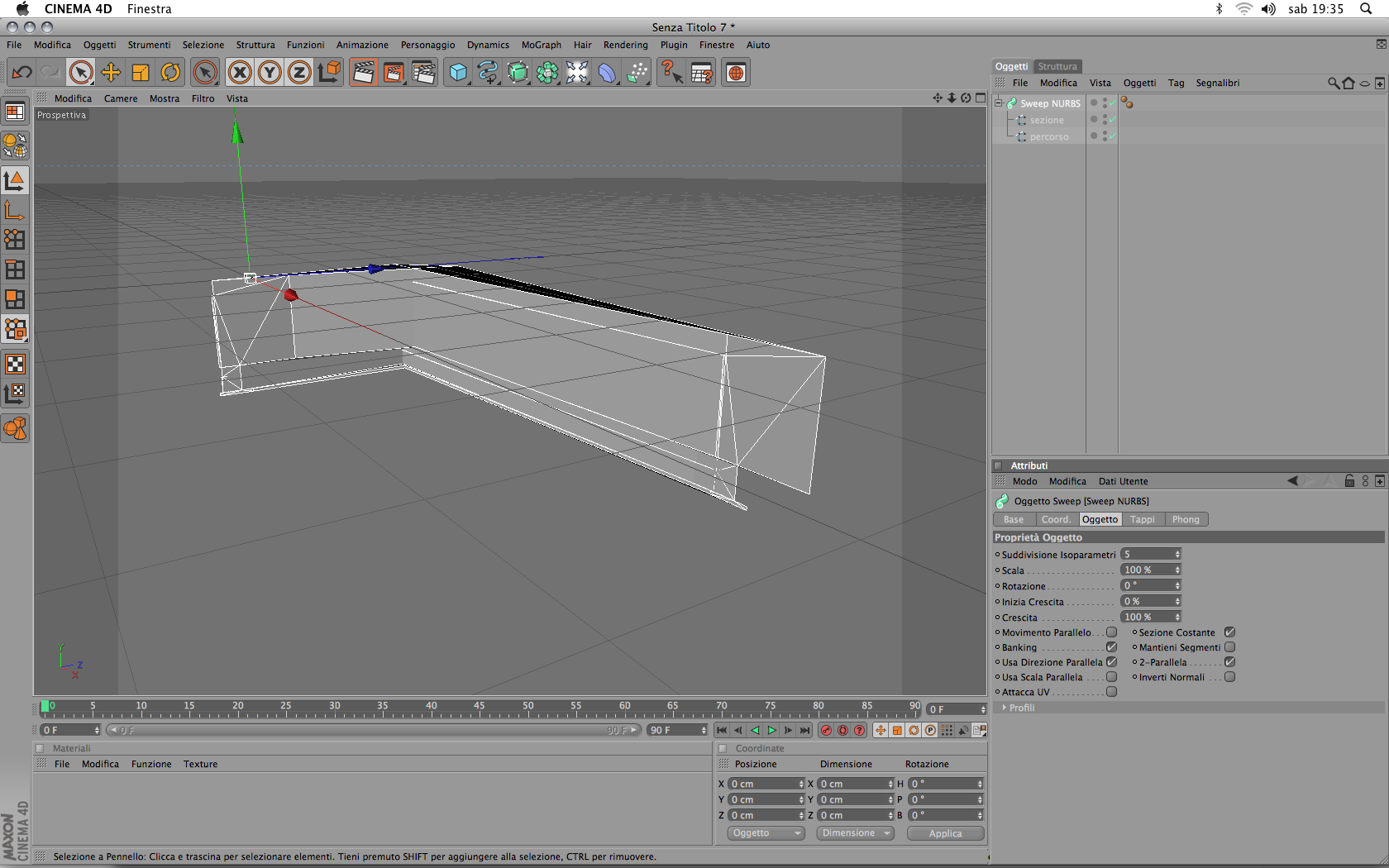
ciao ragazzi, stavo cercando di modellare il bancone di un bar che dovrà essere angolare.
Ho pensato che il miglior modo sarebbe stato quello di inserire la sezione, con il suo percorso, in una sweep nurbs...ma quando lo faccio diventa tutto un pastrugno brutto, cosa che invece non mi fa se per esempio al posto della mia sezione inserisco un oggetto profilo che c'è nel menù delle spline di cinema...
come mai?? cosa sbaglio??

Simo
Allegati
sezione.png
sezione.png (7.03 KiB) Visto 1672 volte
Immagine 7.png
Immagine 8.png
Immagine
"if you can't explain it simply, you don't understand it well enough"
Avatar utente
simom85@hotmail.com
Messaggi: 198
Iscritto il: ven ott 03, 2008 4:25 pm

Re: problema sweep nurbs

Messaggio da simom85@hotmail.com »

hai chiuso lo spline? non sono sicuro che c'entri!

Oppure forse hai sbagliato piano su cui disegnare la tua sezione... sono solo due idee...
Avatar utente
nexzac
Messaggi: 4888
Iscritto il: mer dic 03, 2008 4:08 pm
Località: Milano

Re: problema sweep nurbs

Messaggio da nexzac »

si...spline chiusa e la sezione è stata disegnata sul piano giusto credo...(quello frontale) che è quello in cui viene anche disegnato l'oggetto profilo dell'esempio

:(

help :(
Immagine
"if you can't explain it simply, you don't understand it well enough"
Avatar utente
nexzac
Messaggi: 4888
Iscritto il: mer dic 03, 2008 4:08 pm
Località: Milano

Re: problema sweep nurbs

Messaggio da nexzac »

:(
Immagine
"if you can't explain it simply, you don't understand it well enough"
Avatar utente
NICOLAB
Messaggi: 667
Iscritto il: sab mag 17, 2008 2:26 pm
Località: Brescia

Re: problema sweep nurbs

Messaggio da NICOLAB »

Ciao nexzac,
pure io pensavo ad una spline aperta. Prova a caricare il tuo progetto!... se vuoi gli dò un occhio!

Nicola
Avatar utente
nexzac
Messaggi: 4888
Iscritto il: mer dic 03, 2008 4:08 pm
Località: Milano

Re: problema sweep nurbs

Messaggio da nexzac »

Ciao Nicola, saresti gentilissimo :)

grazie
Allegati
sezione banco.c4d.zip
(7.27 KiB) Scaricato 116 volte
Immagine
"if you can't explain it simply, you don't understand it well enough"
pinox
Messaggi: 69
Iscritto il: lun nov 29, 2004 5:42 pm

Re: problema sweep nurbs

Messaggio da pinox »

eqqueqquà
Allegati
sezione banco.rar
(6.14 KiB) Scaricato 82 volte
Avatar utente
nexzac
Messaggi: 4888
Iscritto il: mer dic 03, 2008 4:08 pm
Località: Milano

Re: problema sweep nurbs

Messaggio da nexzac »

:o mah...quindi mi ero perso in un bicchier d'acqua!?!?!?

GRAZIE 1000 ragazzi ;)

Simo
Allegati
Immagine 10.png
Immagine
"if you can't explain it simply, you don't understand it well enough"
Avatar utente
NICOLAB
Messaggi: 667
Iscritto il: sab mag 17, 2008 2:26 pm
Località: Brescia

Re: problema sweep nurbs

Messaggio da NICOLAB »

pinox è stato velocissimo!
vedi tante volte ci ostiniamo su cose semplici e ci dimentichiamo che questo forum è fatto anche per questo!
Ciao e buona giornata!
Nicola
  • Advertising
Rispondi