Progetto di una stanza.
Moderatori: Arkimed, natas, visualtricks, cappellaiomatto
-
- Advertising
-
- Messaggi: 37
- Iscritto il: dom set 14, 2008 1:01 pm
Progetto di una stanza.
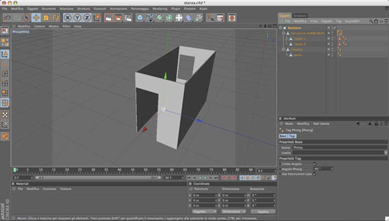
E' la prima volta che mi occupo di architettura in cinema quindi spero mi scusiate nel caso dovessi fare domande per voi troppo ovvie. Nell'immagine sotto ho realizzato i muri interni e adesso dovrei proseguire con la finestra, ma non so proprio come crearla ed inserirla in modo verosimile nella parete. Potreste delucidarmi?? Posto anche l'immagine di come dovrebbe essere la finestra.
Grazie e buon pomeriggio.
- Allegati
-
- stanza.jpg (12.88 KiB) Visto 1787 volte
-
- finestra.jpg (24.75 KiB) Visto 1787 volte
Re: Progetto di una stanza.
- masterzone
- Site Admin
- Messaggi: 10566
- Iscritto il: ven set 17, 2004 5:34 pm
- Località: Verona
Re: Progetto di una stanza.
Prima di tutto devi fare il buco della finestra, quindi prendi una BOOLEANA dentro il menu in alto a forma di oggettini messi in circolo, dopo che hai creato la booleana metti dentro un cubo a misura che sara' il buco...in gerarchia ovviamente, poi prendi la casa, i muri, e li metti dentro..
La booleana deve avere dentro:
+ Booleana
|--Casa
|--Cubo
Cubo puo' essere anche un oggetto RAGGRUPPATOm NULLO (lo trovi nello stesso menu della booleana) con dentro piu cubi per il resto dei buchi, li metti intorno alle pareti e fai una booleana unica...
MZ
-
- Messaggi: 37
- Iscritto il: dom set 14, 2008 1:01 pm
Re: Progetto di una stanza.
Vi ringrazio anticipatamente.
Re: Progetto di una stanza.
bah, il bello di cinema è che puoi fare la stessa cosa in molti modi,va solo capito quale è il più comodo per quello che ci serve al momento...
io le porte le faccio in diversi modi...dipende da cosa vuoi in questo caso, una porta che si apra?vuoi vedere tutti e i 2 lati?...nel caso dovessi fare una porta chiusa che non si anima potresti iniziare da un cubo, volendo quello della booleana che è già in posizione...
cmq secondo me per questo tipo di modello è meglio la modellazione poligonale, niente nurbs o linee


Simo
Re: Progetto di una stanza.
http://www.c4dzone.com/elenco_xpresso.php
oppure qui
http://translate.google.com/translate?h ... t%26sa%3DN
per via delle misure, nn saprei secondo me fai prima in post produzione...
-
- Messaggi: 37
- Iscritto il: dom set 14, 2008 1:01 pm
Re: Progetto di una stanza.
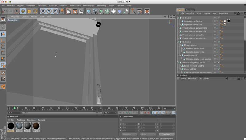
Ho usato, grazie al vostro consiglio, la boleeana per realizzare il telaio, sia quello della porta che della finestra. Posto le immagini per farvi vedere a che punto sono e per chiedervi qualcosa. Nella porta dovrei realizzare i giunti che fanno si che la parte movibile di quest'ultima si apra e chiuda, nella finestra invece manca l'imposta con la relativa maniglia e la corda che andrà a congiungersi tra il foro in basso e quello in alto del telaio; pertanto gradirei che mi aiutaste con questi elementi come avete fatto finora in maniera, devo dire, sorprendente.
Re: Progetto di una stanza.

bene, sei a buon punto ora.
allora, per la porta innanzi tutto mi sembra che ci sia da sistemare il telaio, la parte inferiore, se no qualcuno entrando s'ammazza


per la finestra, mi sembra che tu sia già a buon punto, l'imposta dovresti riuscire a modellarla come hai fatto il resto...in cosa hai problemi? per la corda della tapparella, invece, potresti crearti una spline da dove parte a dove finisce, e riempirla con un quadrato in una sweep nurbs (nell editor oggetti devi mettere Sweep nurbs-percorso-sezione(un quadrato di cui sceglierai le dimensioni della corda)
spero di esserti stato utile, ma se hai bisogno di cose più dettagliate non esitare a chiedere

magari posta screenshot più grandi se riesci, così si vede più chiaramente il tutto
buon lavoro
Simo
-
- Advertising
FOLLOW US