consigli e aiuti su render d'interni
Moderatori: Arkimed, natas, visualtricks, cappellaiomatto
-
- Advertising
consigli e aiuti su render d'interni
Sono un novellino di Cinema4d e seguo da ormai un'anno il forum,mi trovo a lavorare su un render d'interno ma il risultato non è eccellente,probailmente faccio qualche errore banale chiedo a voi cosa ne pensate!grazie a presto!(non considerate troppo la qualità del modello è ancora da definire)
i render sono stati fatti con C4D r11 i parametri sono:
G.I. -diffuse depth 2
-primary intensity 100%
-secondary intensity 200%
ColorMapping
Ambient Occlusion
il modello è illuminato da una luce infinita (sole) a 45° intensità 100% e ombre Area
e una luce omni esterna laterale intensità 15% senza ombra
Re: consigli e aiuti su render d'interni
inoltre personalmente alla luce darei un colore giallino perchè la luce del sole non è proprio bianca (basta osservare intorno a te). forse la luce è trp intensa e rende la scena un po' piatta.
magari prova con illuminazione globale+luce ad area sugli infissi+ luce infinita 45°
Re: consigli e aiuti su render d'interni
adri7 ha scritto:ti consiglierei di applicare i materiali, il bianco è sempre un problema da renderizzare e poi crea molto disturbo. meglio un bianco "sporco" (tendente al grigio).
inoltre personalmente alla luce darei un colore giallino perchè la luce del sole non è proprio bianca (basta osservare intorno a te). forse la luce è trp intensa e rende la scena un po' piatta.
magari prova con illuminazione globale+luce ad area sugli infissi+ luce infinita 45°
Ok ora provo con questi consigli,grazie mille
Re: consigli e aiuti su render d'interni
Re: consigli e aiuti su render d'interni
io non utilizzo il modulo AR per cui non posso darti consigli sulle impostazioni
osservando il render posso dirti che mi sembra piatto, si notano poco o nulla le ombre generate... dovrebbero essere piu' marcate per dare quel senso di tridimensionalità
generalmente in questi casi utilizzo una luce infinita con ombre area che simula la luce del sole e 1 luce area per ogni finestra con decadenza lineare per la luce ambiente
non capisco l'utilizzo della omni priva di ombre, secondo me ti appiattisce il tutto
comunque è un buon inizio!
aspetto di vedere evoluzioni
ciao_______
Re: consigli e aiuti su render d'interni
arcnello ha scritto:ciao e benvenuto nel forum
io non utilizzo il modulo AR per cui non posso darti consigli sulle impostazioni
osservando il render posso dirti che mi sembra piatto, si notano poco o nulla le ombre generate... dovrebbero essere piu' marcate per dare quel senso di tridimensionalità
generalmente in questi casi utilizzo una luce infinita con ombre area che simula la luce del sole e 1 luce area per ogni finestra con decadenza lineare per la luce ambiente
non capisco l'utilizzo della omni priva di ombre, secondo me ti appiattisce il tutto
comunque è un buon inizio!
aspetto di vedere evoluzioni
ciao_______
Ciao arcnello,ti ringrazioe dei consigli,non afferro però il passaggio dove dici della decadenza lineare per la luce ambiente,potresti spiegarmi meglio?grazie mille
Re: consigli e aiuti su render d'interni
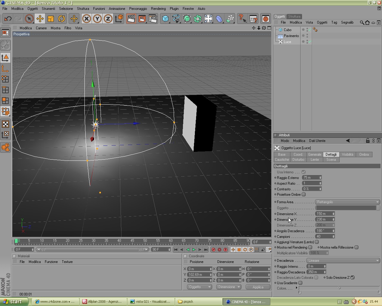
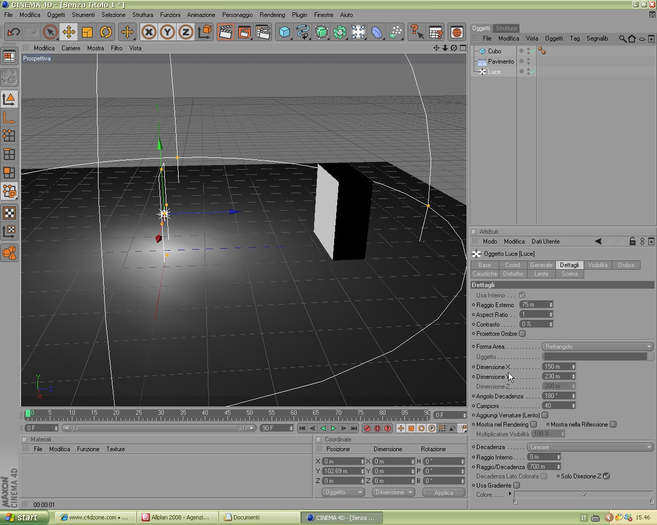
crea una luce area delle dimensioni della tua finestra/bucatura 150x230 ad esempio
in attributi - DETTAGLI alla voce decadenza attiva lineare
la lunghezza del raggio consiste sino a che punto la tua luce illuminerà l'ambiente
nei due esempi 350 non illumina il cubo mentre allungandola a 700 la luce arriva ad illuminare il cubetto
fai alcune prove sul tuo ambiente
ciao_________
Re: consigli e aiuti su render d'interni
Re: consigli e aiuti su render d'interni
Re: consigli e aiuti su render d'interni
facci vedere che succede, intanto
Simo
-
- Advertising




FOLLOW US