atrio ingresso,

Forum per: Modellazione, Texturing, Animazione, Composting e tutto quello che riguarda il normale utilizzo di Cinema4D.

Moderatori: Arkimed, natas, visualtricks, cappellaiomatto

  • Advertising
Avatar utente
Mel88
Messaggi: 317
Iscritto il: lun nov 30, 2009 4:07 pm
Località: Locarno, Switzerland

atrio ingresso,

Messaggio da Mel88 »

Ciao a tutti, sono una nuova utente e mi sono iscritta oggi.

io ho un porblema, premetto che è da poco che uso C4D e quindi molte cose ancora non le conosco...

pero' io sto facendo dei render, e ho un problema con il risultato finale, nel senso che la risoluzione "attraverso" i vetri, è uno schifo, cioè è "pixelosa" :D

Che valori devo cambiare per renderla lineare?

e poi, vorrei se possibile qualche consiglio per rendere il mio render piu reale possibile... so che fa un po' pena ora... pero' tipo come posso trattare le texture affinchè non si veda molto la ripetizione? le luci come posso farle?

ora ho messo due luci area al 40 e 20% e l'oggetto sky.

qualche consiglio? aiutatemi pf :D

questo è il mio pastrocchio: http://img9.imageshack.us/img9/8784/render1v.jpg
Avatar utente
arcnello
Messaggi: 3235
Iscritto il: mer giu 07, 2006 2:59 pm
Località: riviera di ponente

Re: atrio ingresso,

Messaggio da arcnello »

ciao e benvenuta
ti consiglio di affrontare un problema alla volta, se poni troppi quesiti in una botta sola rischi di non risolverne neanche uno, si fa un po' di confusione insomma
fossi in te partirei dall'illuminazione, dovresti postare una schermata del tuo progetto dove si capisce in che zone hai posizionato le luci, inoltre posta anche i parametri della GI altrimenti è un po' complicato darti una mano
che versione di cinema usi ?
escludi tutti i materiali lasciando il modello neutro ed inizia a fare delle prove con le luci
una volta che il risultato sarà soddisfacente inizierai poco alla volta a mettere un materiale dopo l'altro
buon lavoro
ciao___________
Avatar utente
Mel88
Messaggi: 317
Iscritto il: lun nov 30, 2009 4:07 pm
Località: Locarno, Switzerland

Re: atrio ingresso,

Messaggio da Mel88 »

arcnello ha scritto:ciao e benvenuta
ti consiglio di affrontare un problema alla volta, se poni troppi quesiti in una botta sola rischi di non risolverne neanche uno, si fa un po' di confusione insomma
fossi in te partirei dall'illuminazione, dovresti postare una schermata del tuo progetto dove si capisce in che zone hai posizionato le luci, inoltre posta anche i parametri della GI altrimenti è un po' complicato darti una mano
che versione di cinema usi ?
escludi tutti i materiali lasciando il modello neutro ed inizia a fare delle prove con le luci
una volta che il risultato sarà soddisfacente inizierai poco alla volta a mettere un materiale dopo l'altro
buon lavoro
ciao___________
allora, beh inanzi tutto grazie per il benvneuto! (e per avermi risposto cosi velocemente :D )

uso C4D 11

e i miei parametri di IG sono:

Modo IG : Immagine statica
Profondità Diffusione: 2
Intensità primaria:100%
Intensità secondaria:100%
Gamma: 1.6


Ciao e grazie!! :)
Allegati
Immagine 1.png
Avatar utente
arcnello
Messaggi: 3235
Iscritto il: mer giu 07, 2006 2:59 pm
Località: riviera di ponente

Re: atrio ingresso,

Messaggio da arcnello »

hai posizionato le luci al centro della stanza ?
se cosi' fosse ti consiglio di toglierle, non avrebbe senso illuminare in questo modo
crea una luce area con ombre area, posizionala all'interno della tua bucatura, decadenza lineare, allunga il raggio della decadenza sino a farlo oltrepassare di un poco la parete opposta (in questo modo simuli la luce esterna che entra dentro il tuo ambiente)
aumenta l'intensità secondaria
ciao________
Avatar utente
Mel88
Messaggi: 317
Iscritto il: lun nov 30, 2009 4:07 pm
Località: Locarno, Switzerland

Re: atrio ingresso,

Messaggio da Mel88 »

ok ora ci provo!
intanto grazie!
Avatar utente
Mel88
Messaggi: 317
Iscritto il: lun nov 30, 2009 4:07 pm
Località: Locarno, Switzerland

Re: atrio ingresso,

Messaggio da Mel88 »

ma è troppo buio cosi :roll: ho messo l intensità secondaria a 500% e l'intensità della luce al 300%

ma l oggetto sky devo anche toglierlo?
Allegati
Immagine 1.png
Avatar utente
arcnello
Messaggi: 3235
Iscritto il: mer giu 07, 2006 2:59 pm
Località: riviera di ponente

Re: atrio ingresso,

Messaggio da arcnello »

c'è qualcosa che non funziona
la tua luce area ha direzione sbagliata, l'asse z (quello blu deve essere diretto verso l'interno dell'ambiente, cioè verso destra, ora è rivolto verso l'alto), allunga il raggio della decadenza
l'oggetto sky puoi anche lasciarlo, nei parametri della IG lascia i valori 100-120 per intensità primaria e secondaria per ora
vedrai che se ruoti la tua luce area l'interno risulterà molto piu' illuminato :)
ciao_____
Avatar utente
Mel88
Messaggi: 317
Iscritto il: lun nov 30, 2009 4:07 pm
Località: Locarno, Switzerland

Re: atrio ingresso,

Messaggio da Mel88 »

bahaha che scema :D ora ci provo xD scusa la mia ignoranza
Avatar utente
Mel88
Messaggi: 317
Iscritto il: lun nov 30, 2009 4:07 pm
Località: Locarno, Switzerland

Re: atrio ingresso,

Messaggio da Mel88 »

In realtà anche ruotandola non cambia nulla, io ho inserito la "nuova luce area"

o dovevo mettere semplicemente la "luce" (che cambia poi? XD )
Avatar utente
Mel88
Messaggi: 317
Iscritto il: lun nov 30, 2009 4:07 pm
Località: Locarno, Switzerland

Re: atrio ingresso,

Messaggio da Mel88 »

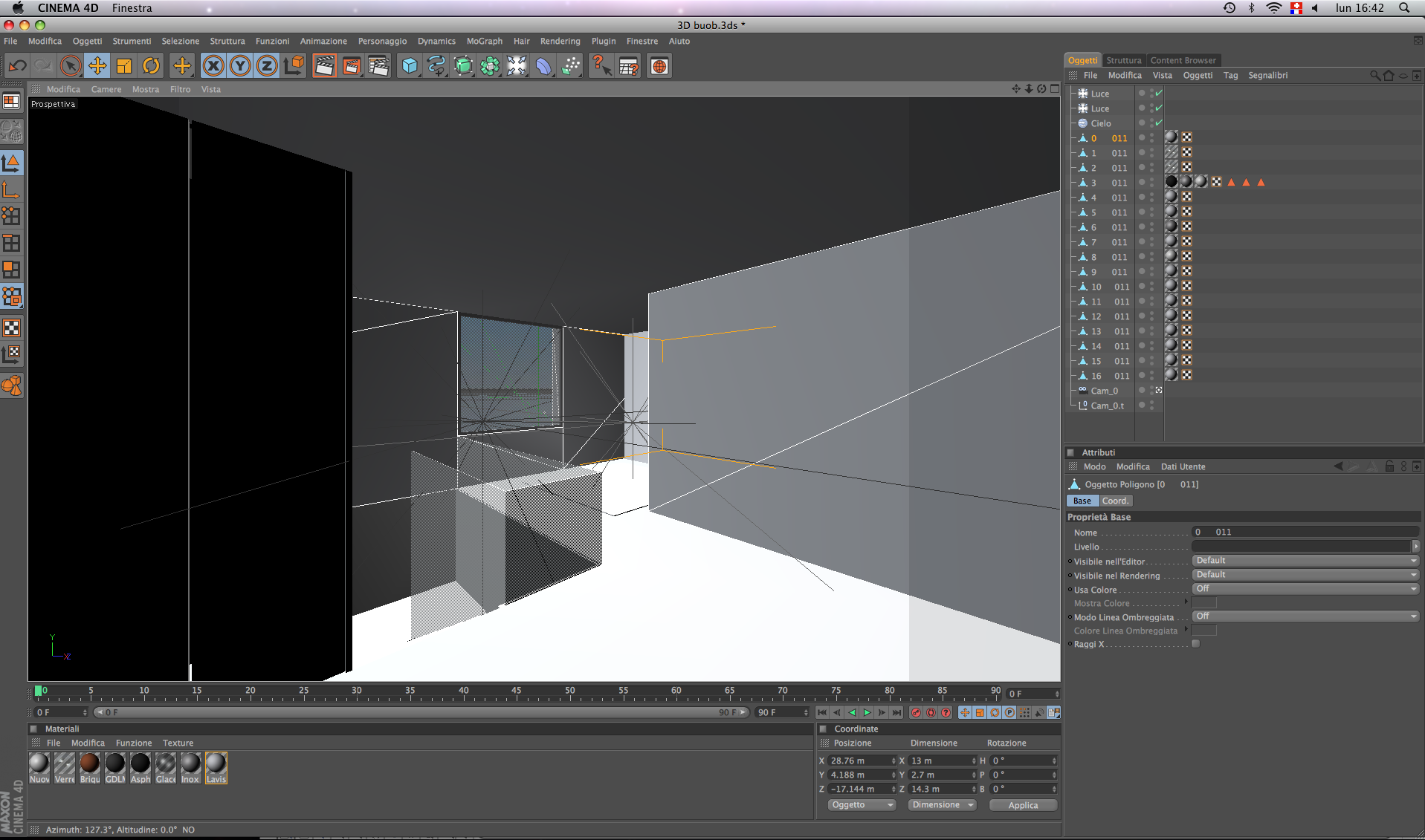
e se ti allego il file? cosi si capisce meglio
Allegati
3D buob1.c4d.zip
(107.58 KiB) Scaricato 74 volte
  • Advertising
Rispondi