Creazione di un cuore

Forum per: Modellazione, Texturing, Animazione, Composting e tutto quello che riguarda il normale utilizzo di Cinema4D.

Moderatori: Arkimed, natas, visualtricks, cappellaiomatto

Rispondi
  • Advertising
Avatar utente
BLACKEMPERATOR
Messaggi: 177
Iscritto il: mar gen 25, 2005 3:39 pm

Creazione di un cuore

Messaggio da BLACKEMPERATOR »

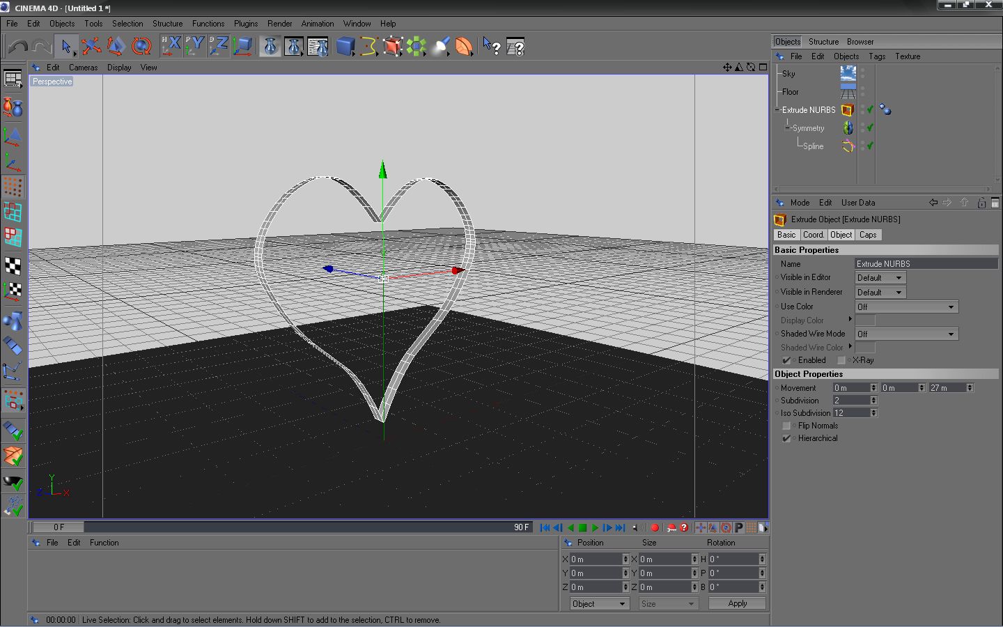
Qualcuno sa dirmi come fare un cuore bello pomposo?
Io l'ho ricreato con una spline e poi inserito dentro una extrude nurbs, solo che mi estrude solo i contorni.

Vi allego l'immagine, si spiega meglio da sola :P
Allegati
Clipboard01.jpg
Immagine
Avatar utente
BLACKEMPERATOR
Messaggi: 177
Iscritto il: mar gen 25, 2005 3:39 pm

Messaggio da BLACKEMPERATOR »

Vorrei fare un cuore tipo questo
Allegati
Almost_Perfected_by_DivineError.jpg
Immagine
Avatar utente
elisa
Site Admin
Messaggi: 1309
Iscritto il: lun set 20, 2004 4:58 pm
Località: Verona

Messaggio da elisa »

usando l'estrusione non viene come quello postato sotto, se lo chiudi con i tappi comunque verrà piatto frontalmente. Puoi porovare con la nurbs loft immaginandotelo tagliato a fette oppure per farlo ancora più morbido lo puoi modellare a poligoni e inserendo in hypernurbs..

Elisa
_____
AMMINISTRATRICE C4DZONE

MAXON Authorized Training Center - Corsi certificati Maxon
http://www.corsicinema4d.com/course/
http://www.zuccherodikanna.com
  • Advertising
Rispondi