Secondo me, come diceva masterzone, si può usare il dress-o-matic.
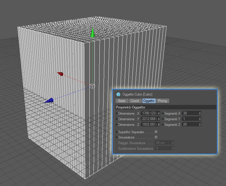
Ferma restando la necessità di avere le bottiglie come un unico oggetto poligonale (fai come ha ben spiegato Renxo per connetterle) crea un cubo di dimensioni adeguate e piuttosto suddiviso, nelle dimensioni verticale e orizzontale.
rendi editabile il Cubo, elimina i poligoni frontali e posteriori e applica il Tag Tessuto al cubo che diventerà il tuo Cellophane e il Tag Collisore alle bottiglie (ormai unico oggetto).
Seleziona inoltre i poligoni laterali rimasti e attraverso gli attributi del tag tessuto clicca "Setta" su Unisci Poligoni.
Setta tutti i valori come da figura seguente e premi Dress-o-Matic
Ed ecco qui le bottiglie belle incellophanate! :D
A questo punto puoi eliminare tutti i tag Clothilde e inserire la mesh in un Hypernurbs.
Quasi certamente ci saranno delle compenetrazioni tra il cellophane e le bottiglie, ma puoi eliminarle facilmente spostando a mano qualche punto o selezionando tutti i poligoni e agendo sul comando "Muovi normali", portandole leggermente verso l'esterno.
Questo un renderino di prova:
Spero ti sia utile
TheTruster





FOLLOW US