problema di inesperienza
Moderatori: Arkimed, natas, visualtricks, cappellaiomatto
-
- Advertising
problema di inesperienza
Re: problema di inesperienza
Potresti postarci uno screen di questo "errore"? Detto così non si capisce molto..........mi è uscito delle linee e un asterisco.
In che formato hai esportato da Archicad?
La prima cosa che mi viene a mente (ma potrebbe essere benissimo altro........): ha provato ad andare su Preferences>>Viewport>>e cambiare in "Options" su "Software Shading"?
- sancassanistudio
- Messaggi: 165
- Iscritto il: mer mar 10, 2010 3:52 pm
- Località: Verona
Re: problema di inesperienza
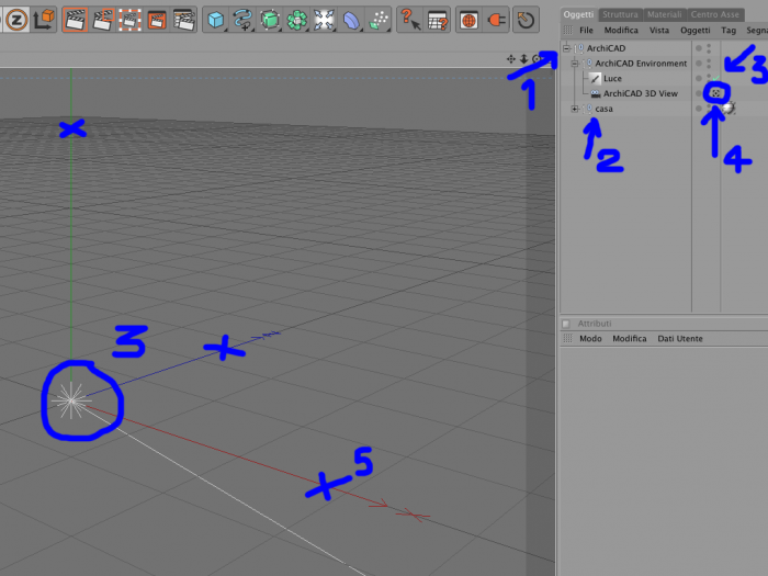
L'asterisco che vedi tu molto probabilmente è il sole eliodonico di ArchiCAD. Quando esporta aggiunge il suo sole e la sua camera da dove visualizzavi il modello 3d in Archicad. Sulla lista degli oggetti dovresti avere il nome archicad cin a fianco sulla sinistra il quadrattino della + (1 sull'immagine quì sotto).
Se lo apri trovi i parametri di luce (3) e camera (4) e cliccando sul simboletto cerchiato dovrebbe "inquadrarti" il tuo oggetto. in alternativa clicca sul nome del lavoro (nel mio caso "casa" (2) e premi H. Come vedi il sole (3) è al centro del mondo e le "X" (5) che vedi sono gli assi di quest'ultimo. ArchiCAD parte sempre così.
Re: problema di inesperienza
io capisco la voglia di lavorare su cinema per fare dei bei render (ci vuole molto lavoro per produrli).
Ma almeno quando si apre un programma si da almeno una letta al manuale per capire come ci si muove all'interno dello stesso e capire cosa sono "le linee e l'asterisco), il forum può aiutare, ma non è la soluzione, ci vuole molto studio.
Da quello che scrivi il manuale non lo hai neanche guardato.
L'help in linea lo trovi nel menù aiuto del programma c'è tutto il manuale.
(non è un attacco personale, ma una considerazione)
natas

-
- Advertising



FOLLOW US