Help me! Come visualizzare gli assi in modalità poligono.
Moderatori: Arkimed, natas, visualtricks, cappellaiomatto
-
- Advertising
Help me! Come visualizzare gli assi in modalità poligono.
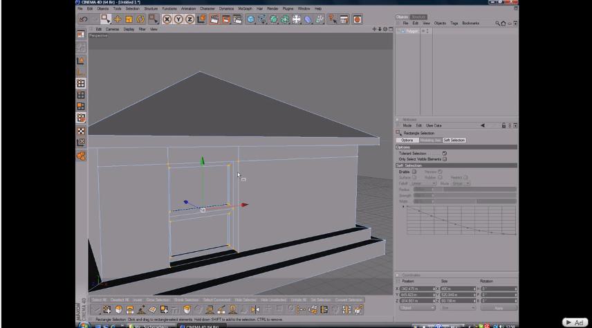
Allego file JPEG per essere più chiaro.
Nel primo file non si vedono.
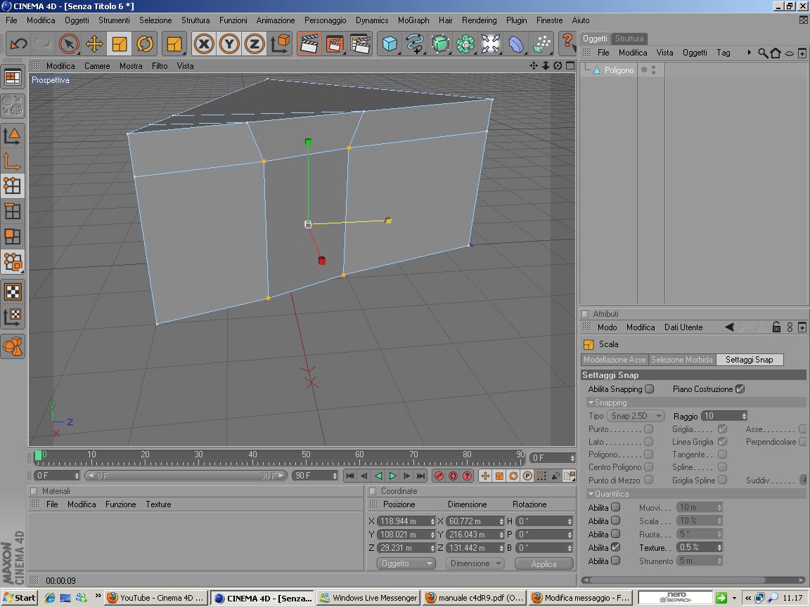
Nel secondo file si vede la stessa figura ma con gli assi visualizzati sull'origine del poligono
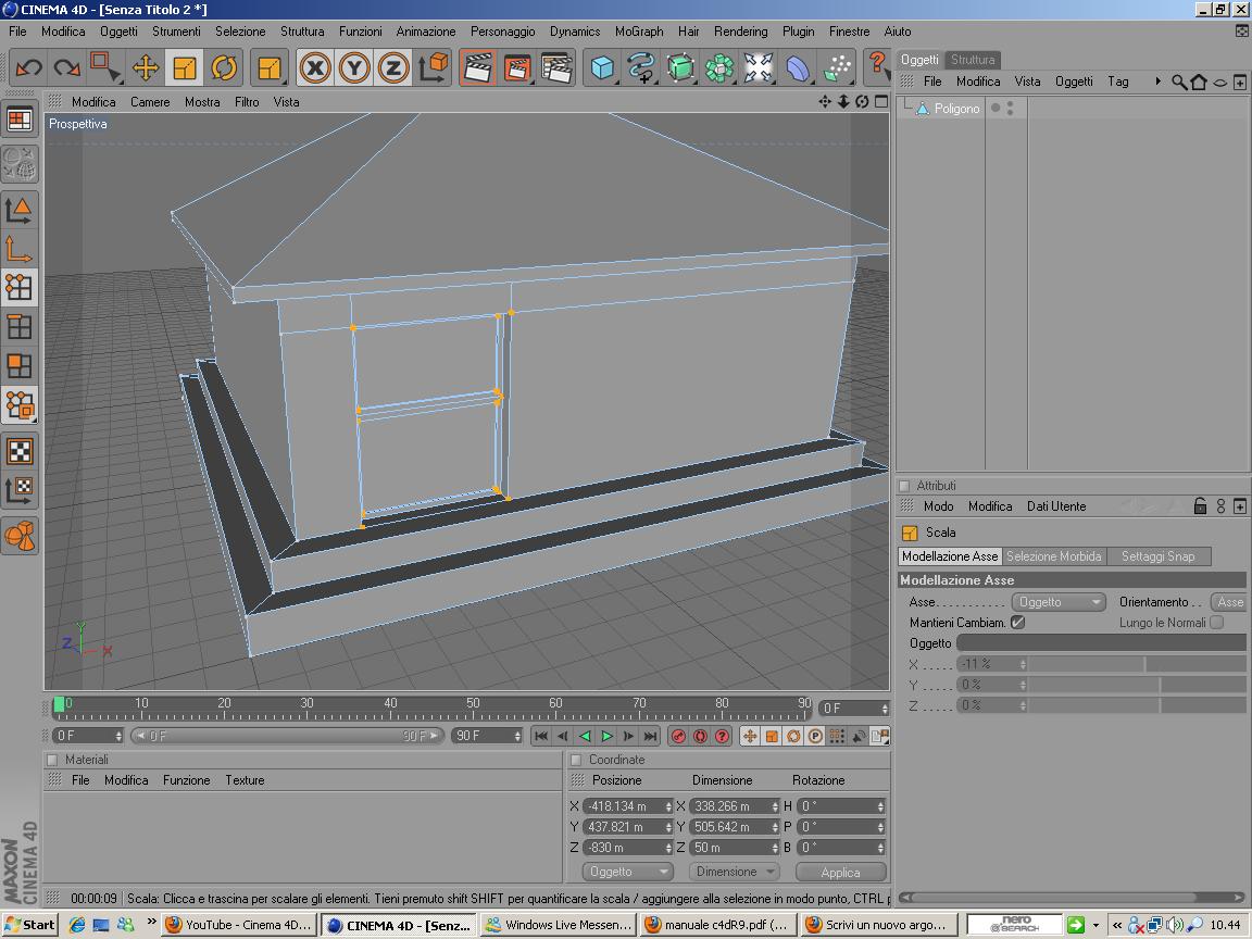
e SE IL mio muro fosse inclinato rispetto alla normale degli assi? come posso mettere gli assi inclinati in modo che lo possa scalare lungo i medesimi senza si contorca?
Allego file n 3
-
- Advertising



FOLLOW US