percorso per tubo!
Moderatori: Arkimed, natas, visualtricks, cappellaiomatto
-
- Advertising
percorso per tubo!
devo creare una struttura tipo "dna" intorno ad un piano...non ho idea di come farla.
ho provato in allplan sezione per sezione ma...lasciamo perdere.
avete qualche dritta??
posto il percorso creato in allplan e il risultato in cinema!
grazie in anticipo
os
Re: percorso per tubo!
Se è così, prova ad inserire ogni gruppo di spline dello stesso colore dentro una LoftNurbs.
Arkimed
– Demo Arkimed_Vfx Vol.3
– il mio "nuovo modo di lavorare!"
Portale di Riferimento di Cinema4D in Italia dal 1999

Re: percorso per tubo!
io ho creato cerchi in allplan, trasformati in 3d e in cinema inseriti in una loftnurb...
ad un certo punto però il tubo si torce su se stesso...
anche in cinema comunque dovrei creare una spline ed inserirla insiema ad un cerchio in una sweepnurbs?
è che ho bisogno di una forma precisa!
tipo quella che posto!!!
- Allegati
-
- !!!.jpg (67.41 KiB) Visto 1170 volte
Re: percorso per tubo!
Ad ogni modo credo ti convenga di più creare il percorso di ogni tubo, anziché le sezioni. In questo modo puoi usare una SweepNurbs senza problemi di distorsioni e con la possibilità di variare dimensione e forma della sezione in tempo reale.
Arkimed
– Demo Arkimed_Vfx Vol.3
– il mio "nuovo modo di lavorare!"
Portale di Riferimento di Cinema4D in Italia dal 1999

Re: percorso per tubo!
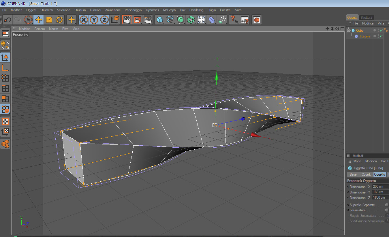
quello che vuoi fare è relativamente semplice, provo a dirti come farei io:
allora, fai una spline che rappresenta il percorso (traiettoria) del tuo oggetto finale (la specie di tunnel)
poi fai i cerchi che dovrebbero rappresentare le varie sezioni. Fai in modo che quei cerchi siano facenti parte dello stesso oggetto spline, utilizza quindi il comando connetti.
inserisci la traiettoria e i cerchi uniti in una unica spline, dentro una sweep.
adesso dovresti trovarti davanti ad un oggetto con i vari tubi estrusi, ma che non ruotano su se stessi, giusto?
ok, per fare questo basta che vai nelle proprietà della sweep e apri i pannelli sottostanti, indicano la scala e la rotazione. gioca sulla rotazione, vedrai che è quello che ti serve.
se per caso l'oggetto poi deve essere piu appiattito, basta che una volta trovata la forma, rendi il tutto editabile e scali solo la dimensione in altezza.
spero di essere stato chiaro
ultima cosetta... nella foto ci sono altre strutture a parte i tubi di sezione circolare, intendo i tubi di sezione quadrata e rettangolare che seguono la struttura...puoi inserire pure quelli.
ciao e buon lavoro
Renxo
http://www.c4dzone.com/it/gallery/renxo-11856/
Re: percorso per tubo!
il problema è la creazione della spline del percorso!
non riesco a farla precisa ne in allplan ne in cinema!
Re: percorso per tubo!
– Demo Arkimed_Vfx Vol.3
– il mio "nuovo modo di lavorare!"
Portale di Riferimento di Cinema4D in Italia dal 1999

Re: percorso per tubo!
"Se c'è una magia nella boxe è la magia di combattere battaglie al di là di ogni sopportazione, al di là di costole incrinate, reni fatti a pezzi e retine distaccate. È la magia di rischiare tutto per realizzare un sogno che nessuno vede tranne te."
I miei modelli 3D - www.archilovers.com - www.tappezzeriaburicco.com
Re: percorso per tubo!
dai un okkiata al file... basta che gli togli il ".zip" e diventa un file di cinema4d.
ho utilizzato l'esempio sopra descritto, gioca con i parametri per avere i giri come li desideri, io forse ho un pelino esagerato
ciao e buon lavoro
Renxo
- Allegati
-
- 3 minuti 3.c4d.zip
- (40.52 KiB) Scaricato 56 volte
http://www.c4dzone.com/it/gallery/renxo-11856/
-
- Advertising



FOLLOW US