Migliorare il render (ex HELP RENDER leggi regole)
Moderatori: Arkimed, natas, visualtricks, cappellaiomatto
-
- Advertising
Re: HELP RENDER
Premetto che sono nuovo di questo forum e da poco sto usando c4d.
Ho realizzato un modello con Archicad,poi ho esportato in .3ds il modello 3D da importare in cinema.
Se lancio in cinema il render con le texture di archicad mi ma il tranquillamente il prerendering e successivamente il render con i tempi opportuni,ma se vado a sostituire le texture di archicad con le Arroway il pc rimane fermo alla fase PREPARING.
In pratica non si blocca,ma rimane fermo su preparing con avanzamento 00.00e i npratica non parte il prerenderig e successivamente il render.
Allora vi chiedo se il problema è nell'uso delle Arroway o meno,visto che i settaggi del render sono gli stessi di quando uso le texture di archicad.
AIUTATEMI VI PREGOOO!!!
Re: HELP RENDER
@fra1981 sì..si può ottenere molto di più anche senza vray..riprova a partire di nuovo dall'assenza di materiali e continua a far prove finchè la luce non è sistemata al meglio..poi passa ai materiali..l'erba in ogni caso aggiungila solo alla fine in modo da risparmiare tempo nei render di "studio"
:Andi:
- gabriele__82
- Messaggi: 3112
- Iscritto il: mer ott 28, 2009 9:04 am
- Località: Treviglio
Re: HELP RENDER
General IR>8>100>80>1, profonfità 8 per un'esterno è altissimo, considera che di solito si usa dal 2 al 4 massimo, poi 80% la secondaria, perchè?
ti avevo consigliato di seguire i parametri del post che ti ho linkato, inoltre di guardare la sezione laboratorio, ,ma vedo che tutto ciò non è stato fatto.
inoltre nel vedere il tuo file che hai allegato tu utilizzi finalrender, non il motore interno di cinema, quindi non ti so aiutare, può essere che le impostazioni non vadano bene nello stesso modo.
giusto perchè ormai ti ho detto tutto, la tua scena è enorme, devi scalarla di 10 volte e poi spostarla al centro degli assi. per l'illuminazione non so, però non credo che sia corretto mettere il sole (proprio la luce solare) e un oggetto cielo con applicato un materiale per lo sfondo.
ciao ciao
Re: HELP RENDER
ho provato a mettere i parametri che mi hai suggerito di vedere,ma me lo facevano troppo scuro.
Per la nuova immagine ho deciso di usare il render di cinema 4d, ma essendo agli inizi non so di preciso che parametri modificare per l'illuminazione.
Sono un po in confusione...
Si deve applicare solo il GI e provare a modificare i suoi parametri?O ci sono altri modi?
Grazie.
- gabriele__82
- Messaggi: 3112
- Iscritto il: mer ott 28, 2009 9:04 am
- Località: Treviglio
Re: HELP RENDER
prova a rifare la prova, ti rimetto i dati :
GLOBAL ILLUMINATION:
- Generale > IR+QMC/3/100/100/1
- Cache Irr.>MEDIO/MEDIO/quadrati minimi/media/nessuno/debole
OGGETTO CIELO:
- Base>abilitato/cielo/sole
- Cielo>120%/100%/60%/0/2.2/100%/0/30%/10%/100%/cielo fisico
- Sole>120%/100%/0/2.2/100%/100%
questo esce a me, a te deve venire la stessa cosa.
ciao ciao
- gabriele__82
- Messaggi: 3112
- Iscritto il: mer ott 28, 2009 9:04 am
- Località: Treviglio
Re: HELP RENDER
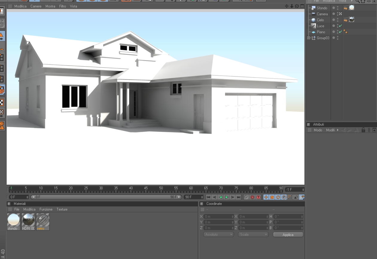
Re: HELP RENDER
scusami...
sbagliavo io, non mettevo oggetto cielo!!!!!!!!!!!!
Ti posto cosa mi viene fuori.
Direi molto meglio rispetto alla prima versione:)
-
- Advertising
FOLLOW US