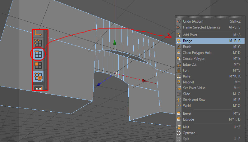
quindi devo fare l arco e le finestre con il coltello ?TheTruster ha scritto:Ti stai inutilmente complicando la vita...
L'utilizzo delle spline, se da un lato ti aiuta a gestire correttamente una curva, dall'altro, soprattutto se utilizzi il sistema che ho visto per realizzare l'arco, non ti darà mai una coerenza di poligoni. A maggior ragione se continui ad utilizzare curve di tipo bézier.
Poi continuo a dirti che la mesh deve avere meno poligoni possibile al fine di facilitare l'unwrap per la stesura dell'UVMap.
Altro punto essenziale è il fatto che una mesh dovrebbe essere meno frammentata possibile.
Nel tuo caso, stai realizzando una mesh per l'arco e una per il muro... dopo cosa farai, ne realizzerai altrettante per tutte le porte e le finestre da inserire? sarebbe ingestibile.
Sarebbe meglio lavorare su un unico solido (almeno finchè si rimane nell'ambito dell'edificio) cercando di comporre l'oggetto utilizzando i poligoni a disposizione.
Non ti ho allegato la mia scena perchè tu potessi utilizzarla in luogo della tua, ma solo per mostrarti come ritengo meglio procedere nella modellazione di un ambiente del genere (senza ovviamente arrogarmi il diritto di essere il depositario del sapere).
Ovviamente, quanto sopra, tenuto conto che si tratta di un videogame, perchè diversamente puoi procedere come meglio credi.
TheTruster
taglio segmenti qua e la..e ottengo quello che voglio ?
per l arcata devo regolarmi tramite blueprints ?
cioè come hai fatto a fare quell arco ?




FOLLOW US