Tetto in ardesia....Help!!!

Forum per: Modellazione, Texturing, Animazione, Composting e tutto quello che riguarda il normale utilizzo di Cinema4D.

Moderatori: Arkimed, natas, visualtricks, cappellaiomatto

  • Advertising
butter1
Messaggi: 86
Iscritto il: sab feb 25, 2012 12:28 pm

Re: Tetto in ardesia....Help!!!

Messaggio da butter1 »

bravo davvero!!!mi piace molto!dai allora mi metto al lavoro e vediamo cosa esce!! grazie ancora! ;)
Avatar utente
pierluigi
Messaggi: 2645
Iscritto il: ven dic 05, 2008 2:41 pm

Re: Tetto in ardesia....Help!!!

Messaggio da pierluigi »

butter1 ha scritto:bravo davvero!!!mi piace molto!dai allora mi metto al lavoro e vediamo cosa esce!! grazie ancora! ;)
buon lavoro ;)
Avatar utente
abe3d
Messaggi: 1153
Iscritto il: lun dic 07, 2009 1:48 pm

Re: Tetto in ardesia....Help!!!

Messaggio da abe3d »

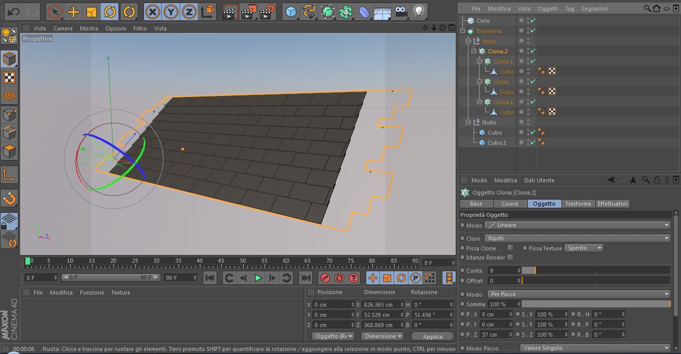
Se vuoi farlo con mograph non è nemmeno troppo difficile, dipende molto dalla forma del tetto, se è a spiovente ci metti un attimo.
Allegati
Cattura.JPG
Se le dimensioni del seno di una donna non sono direttamente proporzionali alla sua massa corporea, allora sono sicuramente inversamente proporzionali alla sua intelligenza.
butter1
Messaggi: 86
Iscritto il: sab feb 25, 2012 12:28 pm

Re: Tetto in ardesia....Help!!!

Messaggio da butter1 »

ma con mograph intendi con clona?
butter1
Messaggi: 86
Iscritto il: sab feb 25, 2012 12:28 pm

Re: Tetto in ardesia....Help!!!

Messaggio da butter1 »

Ah Ok scusa non riuscivo a vedere l'immagine, ci provo allora! Grazie ancora
  • Advertising
Rispondi