Terreno 3D

Forum per: Modellazione, Texturing, Animazione, Composting e tutto quello che riguarda il normale utilizzo di Cinema4D.

Moderatori: Arkimed, natas, visualtricks, cappellaiomatto

  • Advertising
Avatar utente
matcsat
Messaggi: 1578
Iscritto il: mar lug 04, 2006 12:25 pm
Località: brescia
Contatta:

Re: Terreno 3D

Messaggio da matcsat »

Ciao

Io per le mappe in scala di grigio uso terragen oppure WorldMachine, entrambi free, ... poi ci sarebbe Bryce, di cui trovi versioni gratuite ... ma in tutti questi casi viene generata un'ambientazione random, pur avendo parecchi parametri a disposizione, ed è impossibile ricreare rilievi preesistenti.

ciao

Marco.
Avatar utente
spiccicoo
Messaggi: 271
Iscritto il: lun mag 19, 2008 9:41 am

Re: Terreno 3D

Messaggio da spiccicoo »

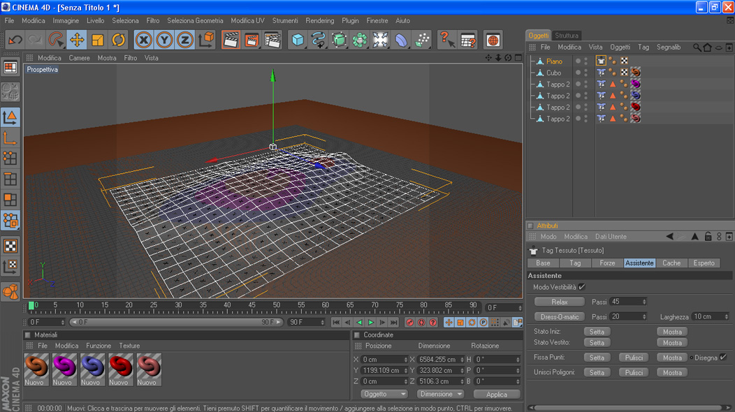
una soluzione puo' essere clothilde....prima estrudi normalmante tutte le curve di livello (le quali diventeranno collider, poi fai un piano ce lo metti sopra e questo sara' il tessuto che poi diverra' terreno, se ti sbattezzi un minimo con i parimetri di clothilde sei a posto, correggi qua' e la e il gioco è fatto....
Avatar utente
spiccicoo
Messaggi: 271
Iscritto il: lun mag 19, 2008 9:41 am

Re: Terreno 3D

Messaggio da spiccicoo »

ES.
Allegati
1.jpg
Avatar utente
spiccicoo
Messaggi: 271
Iscritto il: lun mag 19, 2008 9:41 am

Re: Terreno 3D

Messaggio da spiccicoo »

ES
Allegati
2.jpg
Avatar utente
spiccicoo
Messaggi: 271
Iscritto il: lun mag 19, 2008 9:41 am

Re: Terreno 3D

Messaggio da spiccicoo »

ES
Allegati
3.jpg
Avatar utente
spiccicoo
Messaggi: 271
Iscritto il: lun mag 19, 2008 9:41 am

Re: Terreno 3D

Messaggio da spiccicoo »

esiste anche per cinema ..................
Allegati
4.jpg
Avatar utente
nemesi
Messaggi: 525
Iscritto il: lun mar 28, 2005 4:22 am
Località: ascoli piceno

Re: Terreno 3D

Messaggio da nemesi »

mmm interessante non avevo mai pensato a clothilde mi piace l'idea :)
Estrudi da questo corpo!
Avatar utente
esablone
Moderatore
Messaggi: 2088
Iscritto il: mar feb 28, 2006 3:04 pm
Località: Pescara

Re: Terreno 3D

Messaggio da esablone »

Io faccio una cosa molto simile con rhino e ti dico che il risultato è ottimo.

Ettore.
  • Advertising
Rispondi