Aiuto per modellazione
Moderatori: Arkimed, natas, visualtricks, cappellaiomatto
-
- Advertising
Re: Aiuto per modellazione
qual'è il comando per effettuare un buco senza utilizzare le booleane?
e per buco intendo un buco che quando viene effettuato sia come una estrusione, cioè che ci siano le pareti perpendicolari, senza dovere andare a chiudere i poligoni. :D
Re: Aiuto per modellazione
E' proprio un estrusione!e per buco intendo un buco che quando viene effettuato sia come una estrusione, cioè che ci siano le pareti perpendicolari, senza dovere andare a chiudere i poligoni.
Seleziona i poligoni da estrudere e scegli lo strumento estrusione poligoni. Scegli la profondità che ti serve e applica la modifica. Poi vedi tu se togliere il tappo, cancellandolo, oppure no. Ricorda sempre che per mantenere i bordi netti dell'estrusione dovrai andare ad effettuare dei tagli loop in prossimità degli spigoli...
ciau...
PS: occhio che nelle zone di unione della simmetria non devi chiudere la forma, viceversa la HN "tirerà" in due direzioni opposte...
Re: Aiuto per modellazione
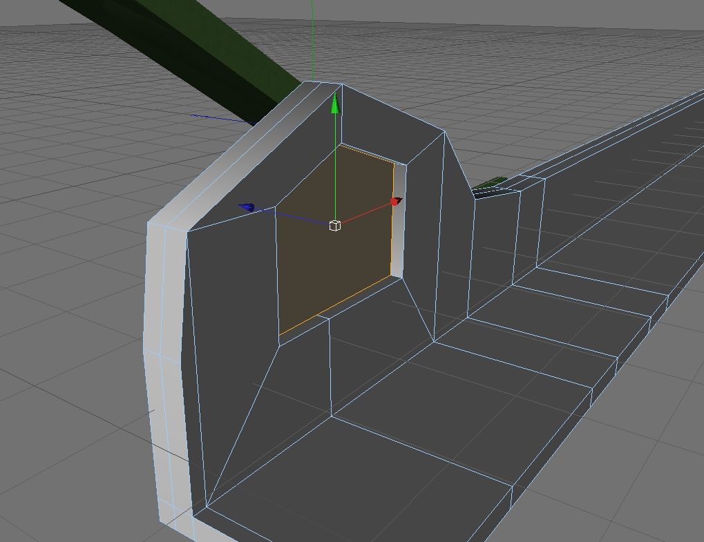
intendo, se io estrudo come in immagine, come faccio a buare direttamente? l'estrusione non mi dà automaticamente il buco...
non capisco...
Re: Aiuto per modellazione
...prima di tutto devi avere lo stesso disegno di poligoni da una parte e dall'altra (in modo da avere un tunnel pulito).
Seleziona il poligono esterno e quello interno. (i due estremi del tunnel per capirci).
Mettiti in modalità wireframe.
Seleziona lo strumento ponte.
Clicca su uno dei 4 punti del poligono esterno e tira il ponte sul medesimo punto del poligono interno. (vedrai una linea che rappresenta l'unione sulla quale si costruirà il ponte)
In questo modo avrai un tunnel che attraversa la geometria da una parte all'altra.
Ciau....
PS: ovviamente butta via il discorso estrusione perché non avevo capito tu volessi attraversare da parte a parte...
Re: Aiuto per modellazione
Re: Aiuto per modellazione
Re: Aiuto per modellazione
Re: Aiuto per modellazione
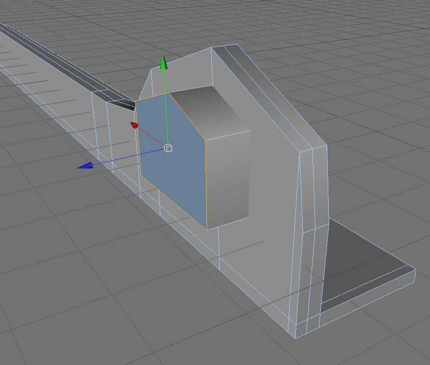
Vai sul lato esterno dello scivolo e rendilo identico a quello interno. Hai fatto dei tagli che partono dai bordi esterni e vanno verso l'interno - generando il poligono centrale dal quale vuoi far partire il tunnel. Fai lo stesso sulla facciata esterna.
Se il tuo problema è che ci sono già dei tagli in mezzo ai piedi...seleziona tutti i poligoni dell'area da rifare e usa lo strumento "sciogli". In questo modo ti si generano degli ngons...ma tu non ti curar di loro e procedi a fare i tagli come all'interno. Vedrai che gli ngons andranno via perché la tua geometria consente di chiudere con soli quadrangoli...
Dai dai che ce la faiiii!!!
Re: Aiuto per modellazione
Re: Aiuto per modellazione
-
- Advertising



FOLLOW US