Costa Concordia - Final render's OUT
Moderatori: Arkimed, natas, visualtricks, cappellaiomatto
-
- Advertising
- gabriele__82
- Messaggi: 3112
- Iscritto il: mer ott 28, 2009 9:04 am
- Località: Treviglio
Re: WIP - Costa Concordia
ho letto la tua premessa, ma non regge molto secondo me, in quanto il "caso" ha voluto che ti cimentassi in questa impresa proprio ora che è successo quel che tutti sappiamo.
io, parere personale, essendoci stati anche dei morti, lo trovo parecchio fuori luogo.
ti dico questo senza nessun tipo di attacco personale, ma esprimendo semplicemente un'opinione.
ciao ciao
Re: WIP - Costa Concordia
Assolutamente d'accordo...gabriele__82 ha scritto:lo trovo parecchio fuori luogo.
Re: WIP - Costa Concordia
gabriele__82 ha scritto:ciao, premetto che come molellazione sembra ben fatta, ma vorrei soffermarmi un momento sul soggetto da te scelto.
ho letto la tua premessa, ma non regge molto secondo me, in quanto il "caso" ha voluto che ti cimentassi in questa impresa proprio ora che è successo quel che tutti sappiamo.
io, parere personale, essendoci stati anche dei morti, lo trovo parecchio fuori luogo.
ti dico questo senza nessun tipo di attacco personale, ma esprimendo semplicemente un'opinione.
ciao ciao
Ciao,Assolutamente d'accordo...
capisco le tue critiche. Ho scelto questo soggetto per due questioni molto pratiche: il primo è che per via dell'abbondanza di materiale reperibile dalla rete proprio per via di quello che è successo. Il secondo è perché voglio provare a raccontare la dinamica del naufragio tramite una animazione. Come vedi non c'è assolutamente nessun "caso", ne ho mai fatto finta che ci fosse (se dal mio primo intervento si è evinto ciò allora mi sono espresso male), ho scelto questa nave perché è un fatto di attualità su cui si sa relativamente poco (della dinamica dell'incidente, non delle vicende umane).
Paradossalmente se avessi deciso di pubblicare direttamente il video dell'opera finita probabilmente nessuno avrebbe avuto da ridire (così come nessuno critica i TG/Documentari per le ricostruzioni CG dei vari disastri che accadono nel mondo), quindi in realtà il problema è più il fatto che abbia deciso di condividere il lavoro, che il lavoro in sè. Ho pensato a lungo se fosse il caso di aprire un topic o no (avrai notato che già al primo post il modello è parecchio avanti), alla fine ho deciso di sì perché penso sia un lavoro interessante e perché non trovo nulla di deplorevole in ciò che sto facendo.
Da questo punto di vista comunque mi rimetto agli admin, anche se personalmente (e sottolineo personalmente) troverei un atto medievale la censura di questo topic.
Umanamente mi spiace per quanto accaduto ad alcuni dei passeggeri, ma io non sto in alcun modo "guadagnando", se non in esperienza, da questo progetto. E comunque non sono le loro morti il centro del mio lavoro.
E' successa una disgrazia, ma nel mio piccolo mi può essere utile a imparare molte cose che ora non so.
Forse sono cinico? Può darsi, ma allora lo era anche chi 600 anni fa apriva cadaveri di uomini donne e bambini per poterli poi riprodurre fedelmente nelle proprie opere (eppure nessuno oggi si sogna di criticarli per come hanno ottenuto la loro conoscenza, anzi, veniamo spronati ad agire come loro).
Detto ciò rispetto la tua opinione e mi spiace se ciò ti urta.
i7 2600k - 16GB RAM DDR3 - Asus P8Z68 v-pro - SSD Crucial M4 128GB - HDD 1TB - nVidia Quadro 600 - Al. corsair 600W - Raffreddamento liquido H80 - Windows 7 Pro x64
Re: WIP - Costa Concordia
Per questo spero tu possa proseguire e continuare nel tuo lavoro, avendo cura e passione di spiegare come hai sempre fatto fino ad ora i vari passaggi, in modo che anche un semplice curioso che legge può capire da dove arrivano certe animazioni che spesso si vedono in tv...non trovo logico chiudere questo post...se un giorno qualcuno volesse modellare il world trade center di New York per pura passione per la grafica 3d allora non potrebbe aprire un post qui per chiedere consigli e pareri da un punto di vista tecnico, solo per la tragedia collegata a quella struttura?...penso ci voglia il massimo rispetto per le vittime e per le tragedie successe, ma questo credo debba essere luogo dove si possano portare avanti anche lavori di questo genere analizzandoli da un punto di vista tecnico perchè possono rappresentare un importante strumento di comunicazione per un pubblico senza un appropriata formazione scientifica: l'animazione è uno strumento che va in questa direzione e permette di spiegare più di mille parole alcuni fatti e particolari legati a temi di varia natura( dinamica di un incidente, visualizzazione di un progetto, simulazione di funzionamento di oggetti vari, simulazione di situazioni pericolose, studio di fenomeni vari ecc.)
Re: WIP - Costa Concordia
https://www.instagram.com/mavia_computer_grafica
sito web:
http://www.maviacomputergrafica.it
Re: WIP - Costa Concordia
Non capisco il senso del tuo post, se è ironia sul mio lavoro non fa ridere.Anto3D ha scritto:ti suggerisco di finire in fretta.... perchè ne hai già una nuova da fare.....
In ogni caso pregherei tutti di evitare gli OT, visto che il topic si sta perdendo in chiacchere che nulla centrano con la modellazione.
Grazie.
i7 2600k - 16GB RAM DDR3 - Asus P8Z68 v-pro - SSD Crucial M4 128GB - HDD 1TB - nVidia Quadro 600 - Al. corsair 600W - Raffreddamento liquido H80 - Windows 7 Pro x64
Re: WIP - Costa Concordia
Seguo con interesse, non tanto la modellazione ma per l'animazione che ne seguirà.
P.S.: ricordati che è la poppa che accosta (e qui non mi spiego le manovre lette sui giornali)
Re: WIP - Costa Concordia
va bene così, di certo non faccio il moralista, sn il primo che ha sorriso ai vari post "umoristici" letti in FB....ma quando ho letto il titolo nella nostra Home ho pensato "checazzata"...poi, è chiaro, liberi di scegliere cosa fare e perchè farlo! è sicuramente un ottimo esercizio, sia di modellazione, texturing, rendering ed animazione se arrivi fino in fondo..come del resto lo sarebbe stato farlo di un motoscafo che corre sulle onde dell'oceano pacifico, per fare un esempio...
dato che ognuno è libero di fare quel che vuole, si è liberi anche di commentare come si vuole credo, finchè vengono esposte al pubblico le proprie cose
buon lavoro, cmq seguo e attendo i render finali..
- gabriele__82
- Messaggi: 3112
- Iscritto il: mer ott 28, 2009 9:04 am
- Località: Treviglio
Re: WIP - Costa Concordia
non voglio mandarti in OT il post, sarebbe un guaio per tutti, ma da queste due frasi sopra capisco molte cose, grazie per la risposta!Nemus ha scritto:........ma io non sto in alcun modo "guadagnando", se non in esperienza, da questo progetto. E comunque non sono le loro morti il centro del mio lavoro.
E' successa una disgrazia, ma nel mio piccolo mi può essere utile a imparare molte cose che ora non so.
p.s.: il video poi mandalo a chi sta indagando, potrebbe essere d'aiuto.
Re: WIP - Costa Concordia
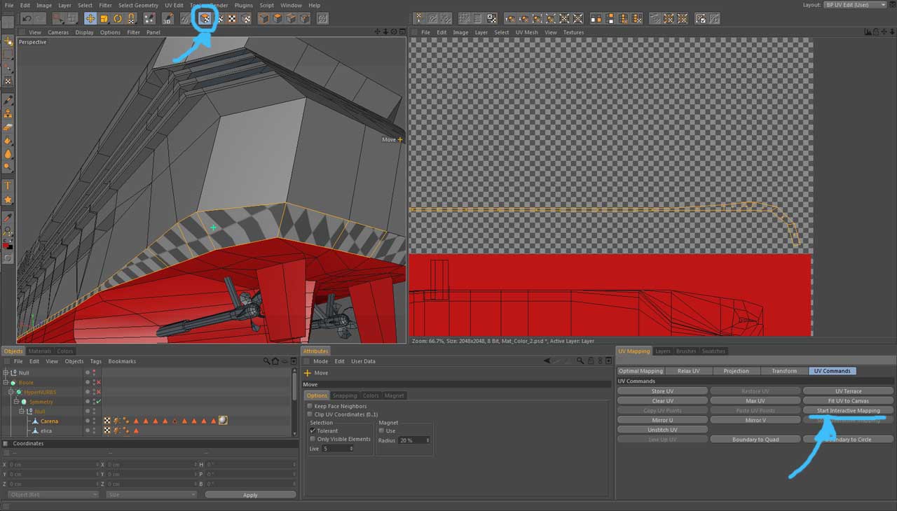
Oggi mi sono concentrato appunto sull'UVMapping.
In pratica ho proiettato su uno stesso materiale più proiezioni differenti della mesh (thx to Archi):
prima la chiglia, che ho colorato di rosso e su cui non fatto nessun tipo di intervento. Poi la linea di galleggiamento blu, decisamente più complessa.
Dopo aver effettuato la proiezione tramite "start interactive mapping" sui poligoni selezionati (img02), ho manipolato l'UVmap cercando di stenderla senza troppe distorsioni. Le distorsioni sono facilmente individuabili se si utilizzata una texture vuota: quest'ultima infatti proietterà molti quadratini sul modello. Dove i quadrati arrivano troppo distorti (img 03) è il caso di intervenire raddrizzandoli (img04). Nel mio caso sono leggermente schiacciati verticalmente: non è un caso, ho fatto così in modo da avere più definizione verticale (più pixel). Questo riduce sgrani vari sulla linea (che purtroppo non è perfettamente dritta).
Ricapitolando:
1 Passaggio in modalità UVMap
2 Selezione dei poligoni da mappare
3 Click su Interactive mapping, scelta della proiezione, click su stop interactive mapping
4 Correzione distorsioni della mappa
5 Stesura del colore
Spero di essere stato sufficientemente chiaro
- Allegati
i7 2600k - 16GB RAM DDR3 - Asus P8Z68 v-pro - SSD Crucial M4 128GB - HDD 1TB - nVidia Quadro 600 - Al. corsair 600W - Raffreddamento liquido H80 - Windows 7 Pro x64
-
- Advertising




FOLLOW US