Erba..a chiazze!!!

Forum per: Modellazione, Texturing, Animazione, Composting e tutto quello che riguarda il normale utilizzo di Cinema4D.

Moderatori: Arkimed, natas, visualtricks, cappellaiomatto

Rispondi
  • Advertising
:Andi:
Messaggi: 220
Iscritto il: mar set 15, 2009 5:27 pm

Erba..a chiazze!!!

Messaggio da :Andi: »

A tempo perso sto provando a lavorare su un piccolo progetto di risistemazione di una villetta..la modellazione è appena all'inizio ma ho voluto buttar un occhio al "futuro" e provar a usare hair per simulare l'erba del giardinetto..solo che non capisco per quale motivo mi viene fuori a chiazze..qualcuno può darmi una mano???
Allegati
Stato di fatto.png
Avatar utente
masterzone
Site Admin
Messaggi: 10588
Iscritto il: ven set 17, 2004 5:34 pm
Località: Verona

Re: Erba..a chiazze!!!

Messaggio da masterzone »

io fossi the andrei per gradi, cmq, hair ha un metodo di distribuzione del pelo che segue il vertice, il centro poligono o un'area uniforme, trovi tutto all'interno dell'oggetto capelli.
Comunque la distribuzione del FUR in cinema e in generale pretende una geometria perlomeno regolare...li mi sa che hai un gran casino geometrico :)
:Andi:
Messaggi: 220
Iscritto il: mar set 15, 2009 5:27 pm

Re: Erba..a chiazze!!!

Messaggio da :Andi: »

sono 3 facce piane..non so se si può definire un gran casino.. :( ..comunque si la mia era solo una prova..e visto che mi sono trovato davanti al dubbio ho chiesto..intanto la modellazione prosegue.. :?
Avatar utente
Arkimed
Moderatore
Messaggi: 3978
Iscritto il: mer set 22, 2004 4:19 pm
Località: Torino

Re: Erba..a chiazze!!!

Messaggio da Arkimed »

Ciao Andi,
potresti postare un wire del modello e gli attributi del materiale hair che hai utilizzato?

Arkimed
– il mio Demoreel
– Demo Arkimed_Vfx Vol.3
– il mio "nuovo modo di lavorare!"


Portale di Riferimento di Cinema4D in Italia dal 1999
Immagine
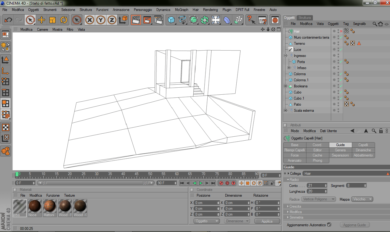
:Andi:
Messaggi: 220
Iscritto il: mar set 15, 2009 5:27 pm

Re: Erba..a chiazze!!!

Messaggio da :Andi: »

Eccoli..la geometria mi sembra abbastanza semplice..anche perchè ho già provato ad usare hair su altre superfici anche più complesse e tutto era andato bene..non so..
Allegati
Immagine.png
  • Advertising
Rispondi