impatto ambientale fotovoltaico
Moderatori: Arkimed, natas, visualtricks, cappellaiomatto
-
- Advertising
impatto ambientale fotovoltaico
mi hanno chiesto un preventivo per dei rendering (circa 6 viste) di fotoinserimento di panneli fotovoltaici che coprono un'area abbastanza estesa circa 7 ettari (70.000 mq).
Al seguente link è possibile rendersi conto di cosa si tratta:
http://www.edilportale.com/progetti/alb ... 18674.html
Voi come l'affrontereste tecnicamente? Per es. a me è venuto in mente che serve ricostruire il terreno in 3d da rendere poi invisibile nel fotoinserimento, ma ottenere comunque le ombre che seguano l'orografia. E' esagerato?
Se non è esagerato, come modellereste il terreno? Io do per scontato la possibilità di avere un file dell'area con curve di livello da unire e poi estrudere, ma si ottiene un modello scalettato.
Poi mi vengono tante altre domande come: "devo posizionare uno ad uno i pannelli 3d o c'è un modo per farli cadere dall'alto (dopo averli sistemati in pianta), in modo che si adagino alle varie quote secondo l'andamento del terreno?"
Poi, ovviamente, mi chiedo anche come e "quanto" valutare questo lavoro.
Mi aiutate?
Ciao
Re: impatto ambientale fotovoltaico
aspetta, quello del link è proprio il lavoro che dovrai eseguire o uno simile? te lo chiedo perchè nella descrizioni dice "Sono stati generati scatti panoramici e da terra "prima e dopo". Nello scenario con i pannelli si possono fare scatti da qualsiasi punto di vista variando ora e giorno dell'anno per verificare l'eventuale interferenza delle ombre." lasciando intendere che ci sia già una base su cui elaborare, senza contare che "è stato creato un DTM dettagliato con passo minimo 90cm e un'ortofotomosaico con pixel 11 cm".Al seguente link è possibile rendersi conto di cosa si tratta:
http://www.edilportale.com/progetti/alb ... 18674.html
se il lavoro è proprio quello dovresti informarti sul DTM che è stato realizzato [90cm di passo è buono per delle viste d'insieme, un po' meno per delle inquadrature ravvicinate] e quali viste esattamente il committente ha bisogno di realizzare.
per il resto ti direi in sintesi:ricostruire l'orografia ci vuole per delle estensioni di territorio del genere, una volta che l'hai fatta è facile far posare i pannelli [c'è uno script di Xpresso], per la valutazione economica gli elementi sono troppo pochi anche per abbozzare, bisogna che ti/ci informi meglio per fare una valutazione.
in generale tre quarti delle domande tecniche che hai posto [modellazione del terreno, disposizione oggetti sul piano, valutazione economica del lavoro] hanno facile risposta se usi il tasto Cerca del Forum, sono argomenti comuni...
Ros
Re: impatto ambientale fotovoltaico
Il terreno 3d forse posso averlo già realizzato: ieri ho chiamato il committente e pare che un geom. che collabora con loro fornisce delle sezioni ricavate da un modello 3d realizzato con revit. Da appurare effettiva disponibilità ed eventualmente qualità e compatibilità con c4d.
Che elementi posso darvi... vediamo:per la valutazione economica gli elementi sono troppo pochi anche per abbozzare, bisogna che ti/ci informi meglio per fare una valutazione.
- mi fornirebbero delle foto scattate da loro del sito com'è (stato di fatto);
- io dovrei distribuire i pannelli fotovoltaici 3d su una o più porzioni di terreno 3d (già modellato o da realizzare);
- inserire terreno e pannelli nelle foto riproducendo lo stesso punto di vista della foto di sfondo;
- illuminare e calcolare il rendering per circa 6 viste diverse di cui alcune da vicino e altre da lontano per inquadrare tutti i pannelli e l'ambiente circostante (centro storico, natura, ecc.);
- le 6 foto in uscita dovranno avere una dimensione di stampa di circa 20x15 cm.
Ecco, al momento non mi vengono in mente altri elementi, potete aiutarmi? Perché io non mi rendo bene conto del valore di un lavoro del genere.
Ho già fatto ricerche di questo argomento sul forum, ma non ho trovato nulla di esaustivo o forse non me ne sono accorto.
Invece non ho cercato riguardo a "disposizione oggetti sul piano", lo faccio subito, voglio conoscere questo script di Xpresso.
Intanto grazie parlmc per il tuo aiuto
Resto in attesa di altri interventi secondo la vostra disponibilità, grazie comunque.
Ciao
Re: impatto ambientale fotovoltaico
Io ho c4d 10.111, posso ottenere qualcosa di degno lo stesso? Si tratta di tanti oggetti da far cadere finché non toccano una superfice.
Ciao.
Re: impatto ambientale fotovoltaico
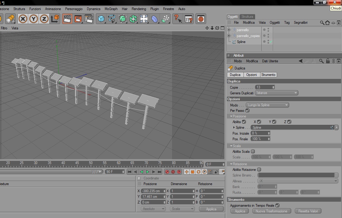
Ovviamente la cosa più importante è avere/fare/ottenere il terreno in 3D; una volta che hai il terreno puoi fare delle spline Lineari che seguano esattamente i "filari" di pannelli in pianta; disegnate tutte le spline le suddividi (Funzioni>Suddividi dopo averle selezionate ovviamente) in modo opportuno e selezionando tutto (spline e terreno) vai in Struttura>Modifica Spline>Proietta setti il modo Piano XZ e ottieni le tue belle spline che si adagiano al terreno; indi, disegnato un pannello non ti resta che Duplicare lungo la spline!!
"Se c'è una magia nella boxe è la magia di combattere battaglie al di là di ogni sopportazione, al di là di costole incrinate, reni fatti a pezzi e retine distaccate. È la magia di rischiare tutto per realizzare un sogno che nessuno vede tranne te."
I miei modelli 3D - www.archilovers.com - www.tappezzeriaburicco.com
Re: impatto ambientale fotovoltaico
hehehe, mi pareva :-)Allora, il link è solo un esempio
non conosco l'esportaziane da Revit, ma non dovresti avere troppi problemi -se ti danno il DTM-Il terreno 3d forse posso averlo già realizzato [...] con revit
per quanto riguarda il pagamento facendo un conto a spanne larghe [con un pensiero all'ombrellone e dando per buono il DTM] non starei sotto i 800-900euro+iva, ma aspetta di sentire anche qualche altro parere prima di prendere per buono il mio. inoltre [considerato il lavoro precedentemente mostrato] per i fotoinserimenti del genere il valore può oscillare molto, a seconda del grado di "elaborazione" che il cliente ti chiede, e a volte quella può prenderti più tempo/energie di quanto pensi.
tu sei pratico della zona dove è previsto l'intervento? nel caso acchiappa il committente, siediti con la foto satellitare e fatti dare delle coordinate più precise che puoi per localizzare correttamente le foto che ti danno
bhè, sì. certo ci potresti mettere un po' di più rispetto alla R11, ma ne dovresti venrire a capo, tranqui.Io ho c4d 10.111, posso ottenere qualcosa di degno lo stesso?
in aggiunta all suggerimento del buon Hurricane prova questo
Ros
Re: impatto ambientale fotovoltaico
Comunque già così funziona, appena possibile posto un'immagine.
Ho scaricato Roll It e visto l'esempio, ma non ho capito come funziona e come può essermi utile.
Grazie, ciao.
Re: impatto ambientale fotovoltaico
Non devi attivare alcuno Snap! Fai il tuo pannello, raggruppane tutte le parti in un gruppo, spostane gli assi dove sarà la base che poi si ficca nel terreno; quindi Funzioni>Duplica, scegli dalla casella a discesa Lungo la Spline, inserisci la tua spline nella casella apposita scegli il numero dei duplicati (mettendo magari Istanze e non Copie) ed il gioco è fatto!aquila74 ha scritto: Molte grazie hurricane, ho provato il tuo metodo e funziona! anche se devo dire che ci vuole un po di tempo per posizionare un pannello su ciascuna spline (ho attivato lo snap sensibile alla spline). e poi bisogna ruotarlo bene prima di duplicarlo.
"Se c'è una magia nella boxe è la magia di combattere battaglie al di là di ogni sopportazione, al di là di costole incrinate, reni fatti a pezzi e retine distaccate. È la magia di rischiare tutto per realizzare un sogno che nessuno vede tranne te."
I miei modelli 3D - www.archilovers.com - www.tappezzeriaburicco.com
Re: impatto ambientale fotovoltaico
Intanto allego un rendering di prova: il terreno 3d sul quale si proiettano le ombre è un terreno casuale e lo sfondo anche è una foto a caso. Ho dato un'adattata alla vista alla meno peggio, giusto per provare l'inserimento.
Ciao
Re: impatto ambientale fotovoltaico
avevo lasciato perdere lo script Xpresso perché credevo che non funzionasse. Invece ho letto meglio quelle due righe in inglese e ho trovato il check box "start" da cliccare... e funziona, è proprio quello che cercavo!
Grazie ancora a parlmc:D
Per la valutazione economica nessuno può darmi una mano?
Devo approntare il preventivo, lunedì sarà passata una settimana e devo far sapere qualcosa al committente.
L'idea che mi sono fatto è di chiedere:
- euro 300 per il primo rendering (posizionamento pannelli, illuminazione scena e calcolo, niente modellazione terreno);
- euro 50 per ogni rendering/vista successiva;
- euro 300 se è necessario modellare il terreno.
Il tutto con ricevuta per prestazione occasionale per cui quello che mi rimane in tasca sarà ridotto del 20%.
Per es. se le viste richieste sono 6:
300+(50x5)=550-20%=440 euro
Che ne pensate mi sottovaluto o è troppo?
Vorrei non far fuggire il cliente perché potrebbe darmene altri da fare.
-
- Advertising



FOLLOW US