Estrusioni queste sconosciute
Moderatori: Arkimed, natas, visualtricks, cappellaiomatto
-
- Advertising
Estrusioni queste sconosciute
vostro aiuto. Uso c4d da 7 anni, penso di aver utilizzato solo il 50% delle potenzialità di cinema.
Nell' ultima relase io mi aspettavo come molti, delle migliorie nel reparto modellazione e gestione delle mesh, per
questo motivo uso modo per modellare oggetti più complessi se pur mi rende fastidioso passare da un software
all'altro. Io modello spesso oggetti di architettura è mi capita di realizzare mesh con poligoni che hanno un inclinazione
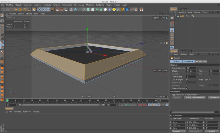
variabile che dovrei estrudere (fig. 1), estrudendo i poligoni il risultato non è quello che mi aspettavo,
Il poligono si estrude seguendo le normali (fig. 2), il problema e poter estrudere il poligono in modo che si estruda in
orizzontale all'oggetto (fig. 3), questo risultato lo si ottiene solo con una serie di movimenti dei poligoni, che nella
modellazione complessa non mi da quella precisione che mi aspetto. Riuscite a darmi un aiuto su
come ovviare a questa mia incapacità.
Grazie e Auguroni a tutti di buone feste.
http://www.behance.net/karezza
-Mac OsX 10.6 / Cinema 4D 12 - Final Cut Pro X - Motion 5-
Re: Estrusioni queste sconosciute
In questo caso se vuoi mantenere la precisione assoluta (in maniera veloce)
1. quando selezioni la prima volta il loop dei poligoni delle falde (fig.1) e fai Ctrl+C della coordinata Y della posizione. Una volta estrusi i poligoni sono sempre selezionati, fai Ctrl+V nello stesso slot e sei sicuro che le falde sono rimaste sulle stesso piano senza troppi sbatti per cambiare vista o di precisione degli snap.
Ovviamente in questo modo non sai quale sia lo spessore della falda quindi
2. selezioni il loop dei poligoni - lo splitti ottenendo un altro oggetto - sapendo le dimensioni esterne della falda (o quelle interne) digiti i nuovi valori negli slot X e Y delle dimensioni - connetti di due oggetti - ricostruisci i bordi superiore ed inferiore con il bridge in modalitá linee.
Sembra complicato ma é roba da 20 secondi conoscendo gli shortcuts.
3. in modalitá linee selezioni con il loop il bordo superiore e inferiore della falda - gli dai un Extrude alla cavolo (sempre in modalitá linee) - selezioni i poligoni e gli dai l´Extrude (preciso dello spessore della falda) - selezioni tutti i poligoni della falda - li tagli con il coltello in modalitá 2,5D in qualsiasi vista laterale - ricostruisci sempre col Bridge bordo superiore ed inferiore
-
- Advertising



FOLLOW US