ponte su sline a semicerchio

Forum per: Modellazione, Texturing, Animazione, Composting e tutto quello che riguarda il normale utilizzo di Cinema4D.

Moderatori: Arkimed, natas, visualtricks, cappellaiomatto

Rispondi
  • Advertising
slike
Messaggi: 55
Iscritto il: mer mar 30, 2011 10:04 pm

ponte su sline a semicerchio

Messaggio da slike »

ciao a tutti, mi servirebbe realizzare un ponte con questo stile (foto 1), mi interessa solamente la forma, come si vede dalla foto, leggermente arcuata
vi lascio anche un'immagine della base del ponte fatta di assi di legno(foto 2)
in pratica dovrei curvare a semicerchio le assi, credo si possa fare con l'allineamento su uno spline, ma nn riesco perchè le assi rimangono fisse e nn si piegano :!:
Allegati
foto 2
foto 2
foto 1
foto 1
Avatar utente
aetan
Messaggi: 1039
Iscritto il: mar dic 14, 2010 12:23 am
Località: Lyon (France)

Re: ponte su sline a semicerchio

Messaggio da aetan »

ma nn fai prima a sistemarle manualemente in maniera simmetrica?

Ti metti in visione laterale e duplichi gli assi a coppia e quindi li allontani simmetricamente...fatto questo li ruoti tutti dello stesso numero di gradi. Per un alvoro cosi semplice, non ti serve complicarti la vita con i duplicatori.
Allegati
2.jpg
AETAN
slike
Messaggi: 55
Iscritto il: mer mar 30, 2011 10:04 pm

Re: ponte su sline a semicerchio

Messaggio da slike »

nn ci avevo pensato perchè credevo venisse molto impreciso, però vedendo il tuo adesso ci provo
Avatar utente
hurricane
Messaggi: 3047
Iscritto il: sab ott 29, 2005 5:44 pm
Località: Sessa Aurunca

Re: ponte su sline a semicerchio

Messaggio da hurricane »

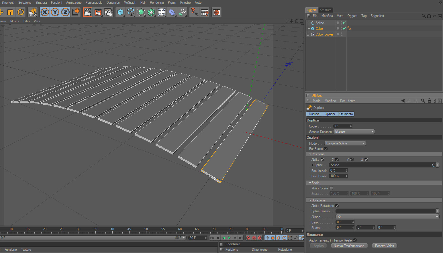
Fai una Spline curva e usa un Duplica lungo la spline! 8-)
Allegati
Duplica.jpg
L'Uragano si è fermato --- RIP
"Se c'è una magia nella boxe è la magia di combattere battaglie al di là di ogni sopportazione, al di là di costole incrinate, reni fatti a pezzi e retine distaccate. È la magia di rischiare tutto per realizzare un sogno che nessuno vede tranne te."
I miei modelli 3D - www.archilovers.com - www.tappezzeriaburicco.com
  • Advertising
Rispondi