oggetto uomo
Moderatori: Arkimed, natas, visualtricks, cappellaiomatto
-
- Advertising
oggetto uomo
qualkuno sa dirmi dove si trova???
grazie
- gabriele__82
- Messaggi: 3112
- Iscritto il: mer ott 28, 2009 9:04 am
- Località: Treviglio
Re: oggetto uomo
ciao ciao
Re: oggetto uomo
nel content browser, se hai la versione visualize: objects--humans.. ce ne sono un'infinitàelisa111 ha scritto:ciao a tutti, sto creando un progetto e avrei bisogno di mettere l'oggetto uomo solo che nella versione r12 non riesco a trovarlo.
qualkuno sa dirmi dove si trova???
grazie
sia "oggetti" uomini... che "oggetti" donne!
ciao_______
Re: oggetto uomo
I ragazzi pero' sono in costume adamitico :D :D
Re: oggetto uomo
Eh, le donne "oggetto"!arcnello ha scritto:nel content browser, se hai la versione visualize: objects--humans.. ce ne sono un'infinitàelisa111 ha scritto:ciao a tutti, sto creando un progetto e avrei bisogno di mettere l'oggetto uomo solo che nella versione r12 non riesco a trovarlo.
qualkuno sa dirmi dove si trova???
grazie
sia "oggetti" uomini... che "oggetti" donne!![]()
ciao_______

- gabriele__82
- Messaggi: 3112
- Iscritto il: mer ott 28, 2009 9:04 am
- Località: Treviglio
Re: oggetto uomo
Re: oggetto uomo
va be vorrà dire che farò senza uomo.
grazie lo stesso
Re: oggetto uomo
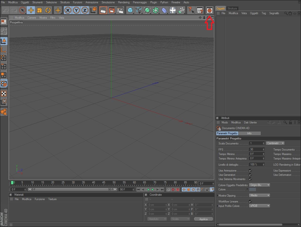
l'icona la trovi nella parte alta dello schermo, e' l'ultima, quella a forma di mondo arancione sul pulsante bianco...elisa111 ha scritto:bo forse sarò io ma non riesco a trovarlo!!!
va be vorrà dire che farò senza uomo.
grazie lo stesso
li' dovresti trovare cio' che cerchi, io qui ho una versione di prova a ce l'ho...
Re: oggetto uomo
prendi questi
ciao
fabrik
- Allegati
-
- 3dpeople.rar
- (1.31 MiB) Scaricato 78 volte
http://www.infolasgaleras.com
________
http://www.websolutionsdf.com
______________________________
- gabriele__82
- Messaggi: 3112
- Iscritto il: mer ott 28, 2009 9:04 am
- Località: Treviglio
Re: oggetto uomo
-
- Advertising
FOLLOW US