Vassoio da mensa
Moderatori: Arkimed, natas, visualtricks, cappellaiomatto
-
- Advertising
Vassoio da mensa
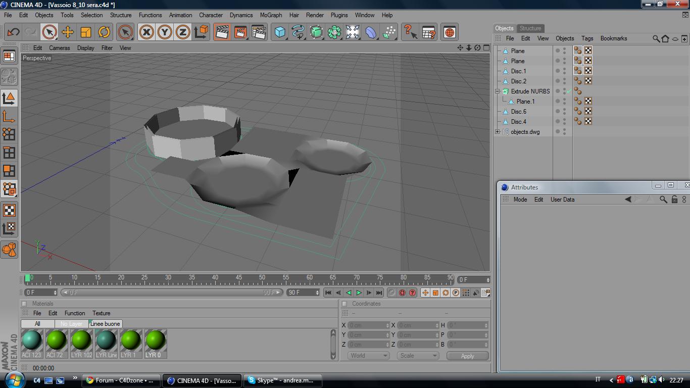
Avrei un problema. Devo realizzare il modello di un vassoio da mensa, ma non so in che modo mi convenga procedere.
Qualcuno mi saprebbe aiutare?
- TheTruster
- Messaggi: 535
- Iscritto il: sab mag 17, 2008 8:56 pm
- Località: Messina
Re: Vassoio da mensa
Non hai un riferimento fotografico dal quale si possa capire com'è fatto?
Se si tratta di quello tutto liscio è abbastanza semplice... basta modificare un cubo per ottenerlo. Se invece è quello con gli scomparti c'è da lavorare un po' di più, ma anche quello non è per nulla proibitivo.
TheTruster
Re: Vassoio da mensa
- TheTruster
- Messaggi: 535
- Iscritto il: sab mag 17, 2008 8:56 pm
- Località: Messina
Re: Vassoio da mensa

la cosa più semplice, secondo me, è impostare in low-poly le forme dei "buchi". Puoi anche costruirle punto per punto dentro un oggetto poligono vuoto.
Dopo di che, ti occupi di riempire gli spazi tra le forme con lo strumento ponte.
Ottenuto un piano, selezioni le forme ed estrudi.
Dai spessore, inserisci in hypernurbs e non ti resta che definire gli spigoli con qualche taglio.
TheTruster
- masterzone
- Site Admin
- Messaggi: 10566
- Iscritto il: ven set 17, 2004 5:34 pm
- Località: Verona
Re: Vassoio da mensa
Ti sposto il topic, fare attenzione please.
Re: Vassoio da mensa
Lo strumento ponte, invece, come funziona?
- TheTruster
- Messaggi: 535
- Iscritto il: sab mag 17, 2008 8:56 pm
- Località: Messina
Re: Vassoio da mensa
Io sarei più dell'opinione di affiancare delle forme piane (cerchi, quadri) con poche suddivisioni, in corrispondenza dei "buchi".andmore ha scritto:Dunque modifico un parallelepipedo usando l'Hyper-nurbs e adattando la forma al mio oggetto, se non ho capito male.
Ma se ti trovi meglio ad operare in box-modeling con un parallelepipedo, nessuno te lo impedisce.
Per queste cose, relative al mero utilizzo dell'interfaccia, sarebbe meglio consultare il manuale.andmore ha scritto:Lo strumento ponte, invece, come funziona?
In parole povere, comunque, "ponte" serve a creare un poligono. La modalità con cui viene creato dipende dal tipo di selezione attiva. Se è attiva la selezione punti puoi tracciare un poligono tra quattro punti utilizzandoli a 2 a 2.
Se è attiva la modalità Lati, invece puoi collegare 2 lati con un poligono, trascinandoli uno verso l'altro.
TheTruster
Re: Vassoio da mensa
-
- Advertising
FOLLOW US