Poligono vertici arrotondati

Forum per: Modellazione, Texturing, Animazione, Composting e tutto quello che riguarda il normale utilizzo di Cinema4D.

Moderatori: Arkimed, natas, visualtricks, cappellaiomatto

  • Advertising
andmore
Messaggi: 133
Iscritto il: ven nov 20, 2009 9:35 pm

Poligono vertici arrotondati

Messaggio da andmore »

Ciao.
Esiste la possibilità di realizzare poligoni con vertici arrotondati, smussati a partire dal comando crea poligono?
Dovrei creare delle cavità di forma tondeggiante in una parete.
Grazie.

Andrea
Avatar utente
andream
Messaggi: 466
Iscritto il: ven mag 05, 2006 10:16 am
Località: Avezzano (AQ)

Re: Poligono vertici arrotondati

Messaggio da andream »

scusami non ho capito bene...devi creare una parete o devi creare una specie di arco?
sono anche un compositore musicale....collaboro da due anni con il C4Dteam, (http://www.c4dteam.com/dblog/)...ho infatti fatto la colonna sonora per GRANDIZER RETURN,FLOP 007 e GRANDIZER ARCH ENEMY...
andmore
Messaggi: 133
Iscritto il: ven nov 20, 2009 9:35 pm

Re: Poligono vertici arrotondati

Messaggio da andmore »

Devo fare una parete, in realtà una specie di armadio con dei vani. Questi vani hanno una forma con vertici smussati. Ora sto procedendo modificando un cubo, per poi estrudere in negativo i vani ed inserire il tutto in un Hyper Nurbs. Il problema è che gli smussi però non potrò regolarli a piacimento. O meglio, potrò, ma con molti passaggi credo.
andmore
Messaggi: 133
Iscritto il: ven nov 20, 2009 9:35 pm

Re: Poligono vertici arrotondati

Messaggio da andmore »

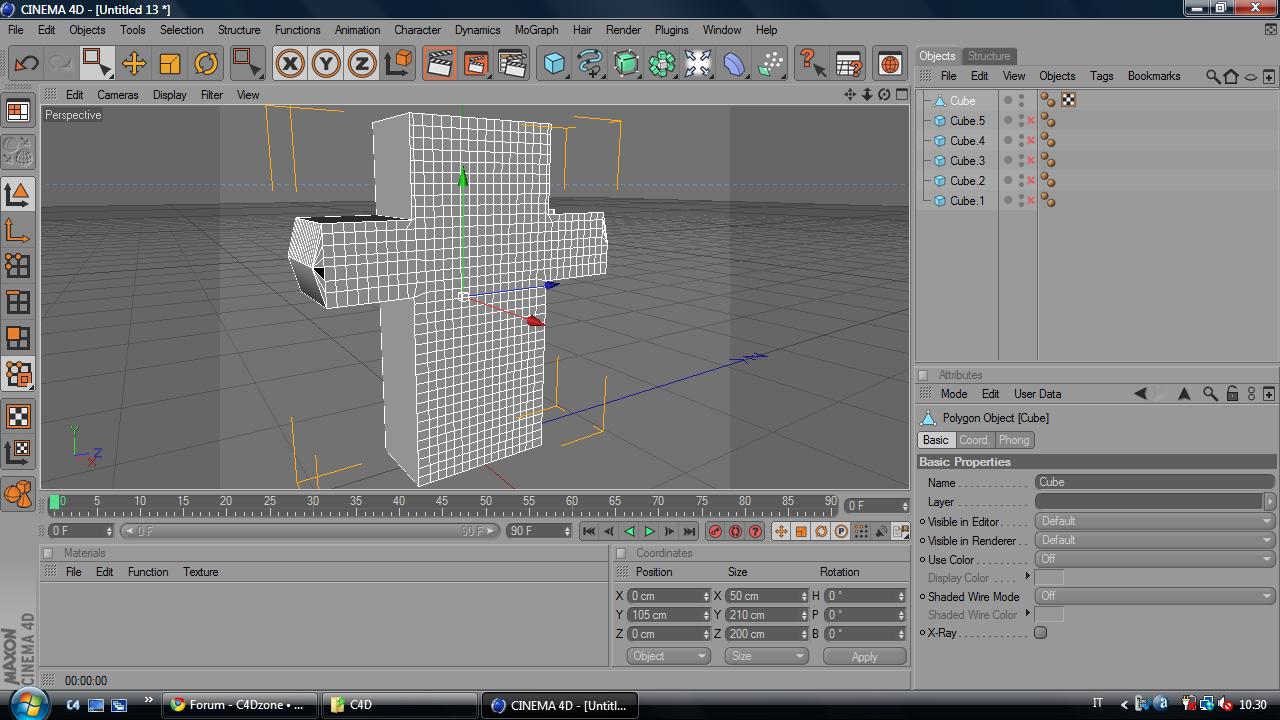
Ecco un'immagine di come sto procedendo.
Allegati
Immagine.jpg
Avatar utente
andream
Messaggi: 466
Iscritto il: ven mag 05, 2006 10:16 am
Località: Avezzano (AQ)

Re: Poligono vertici arrotondati

Messaggio da andream »

ma ti serve una cosa del genere???
Allegati
prova.jpg
sono anche un compositore musicale....collaboro da due anni con il C4Dteam, (http://www.c4dteam.com/dblog/)...ho infatti fatto la colonna sonora per GRANDIZER RETURN,FLOP 007 e GRANDIZER ARCH ENEMY...
andmore
Messaggi: 133
Iscritto il: ven nov 20, 2009 9:35 pm

Re: Poligono vertici arrotondati

Messaggio da andmore »

Sì, con tutti i vertici smussati.
Allegati
Immagine 3.jpg
Avatar utente
andream
Messaggi: 466
Iscritto il: ven mag 05, 2006 10:16 am
Località: Avezzano (AQ)

Re: Poligono vertici arrotondati

Messaggio da andream »

allora ti conviene fare con la spline come hai fatto tu nell'ultima risposta...la inserisci in una estrusione NURBS,la rendi modificabile e poi con ESTRUDI INTERNAMENTE e ESTRUDI crei il buco all'interno...

mi raccomando nel momento che rendi modificabile unisci tutti i poligoni in un unico poligono (tasto dx-->CONNETTI) e poi sempre con tasto dx del mouse (mantenendo selezionato il poligono) clicca su OTTIMIZZA...

procedi poi con le estrusioni.
sono anche un compositore musicale....collaboro da due anni con il C4Dteam, (http://www.c4dteam.com/dblog/)...ho infatti fatto la colonna sonora per GRANDIZER RETURN,FLOP 007 e GRANDIZER ARCH ENEMY...
Avatar utente
andream
Messaggi: 466
Iscritto il: ven mag 05, 2006 10:16 am
Località: Avezzano (AQ)

Re: Poligono vertici arrotondati

Messaggio da andream »

andmore ha scritto:Sì, con tutti i vertici smussati.

puoi anche creare una spline del rettangolo e poi clicca su smussatura per smussare la spline....
Allegati
Senza titolo-1.jpg
sono anche un compositore musicale....collaboro da due anni con il C4Dteam, (http://www.c4dteam.com/dblog/)...ho infatti fatto la colonna sonora per GRANDIZER RETURN,FLOP 007 e GRANDIZER ARCH ENEMY...
Avatar utente
andream
Messaggi: 466
Iscritto il: ven mag 05, 2006 10:16 am
Località: Avezzano (AQ)

Re: Poligono vertici arrotondati

Messaggio da andream »

andream ha scritto:allora ti conviene fare con la spline come hai fatto tu nell'ultima risposta...la inserisci in una estrusione NURBS,la rendi modificabile e poi con ESTRUDI INTERNAMENTE e ESTRUDI crei il buco all'interno...

mi raccomando nel momento che rendi modificabile unisci tutti i poligoni in un unico poligono (tasto dx-->CONNETTI) e poi sempre con tasto dx del mouse (mantenendo selezionato il poligono) clicca su OTTIMIZZA...

procedi poi con le estrusioni.
prima ho detto una cavolata....invece di cliccare su OTTIMIZZA devi cliccare STATO CORRENTE AD OGGETTO
sono anche un compositore musicale....collaboro da due anni con il C4Dteam, (http://www.c4dteam.com/dblog/)...ho infatti fatto la colonna sonora per GRANDIZER RETURN,FLOP 007 e GRANDIZER ARCH ENEMY...
andmore
Messaggi: 133
Iscritto il: ven nov 20, 2009 9:35 pm

Re: Poligono vertici arrotondati

Messaggio da andmore »

Dopo aver realizzato i vani, cioè le cavità, è consiglibile procedere usando lo strumento "ponte" per creare la cornice dei vani e tutto l'"armadio"?
  • Advertising
Rispondi