allinea oggetto ed comando scala

Forum per: Modellazione, Texturing, Animazione, Composting e tutto quello che riguarda il normale utilizzo di Cinema4D.

Moderatori: Arkimed, natas, visualtricks, cappellaiomatto

  • Advertising
virgo
Messaggi: 77
Iscritto il: ven ott 29, 2004 6:41 pm

allinea oggetto ed comando scala

Messaggio da virgo »

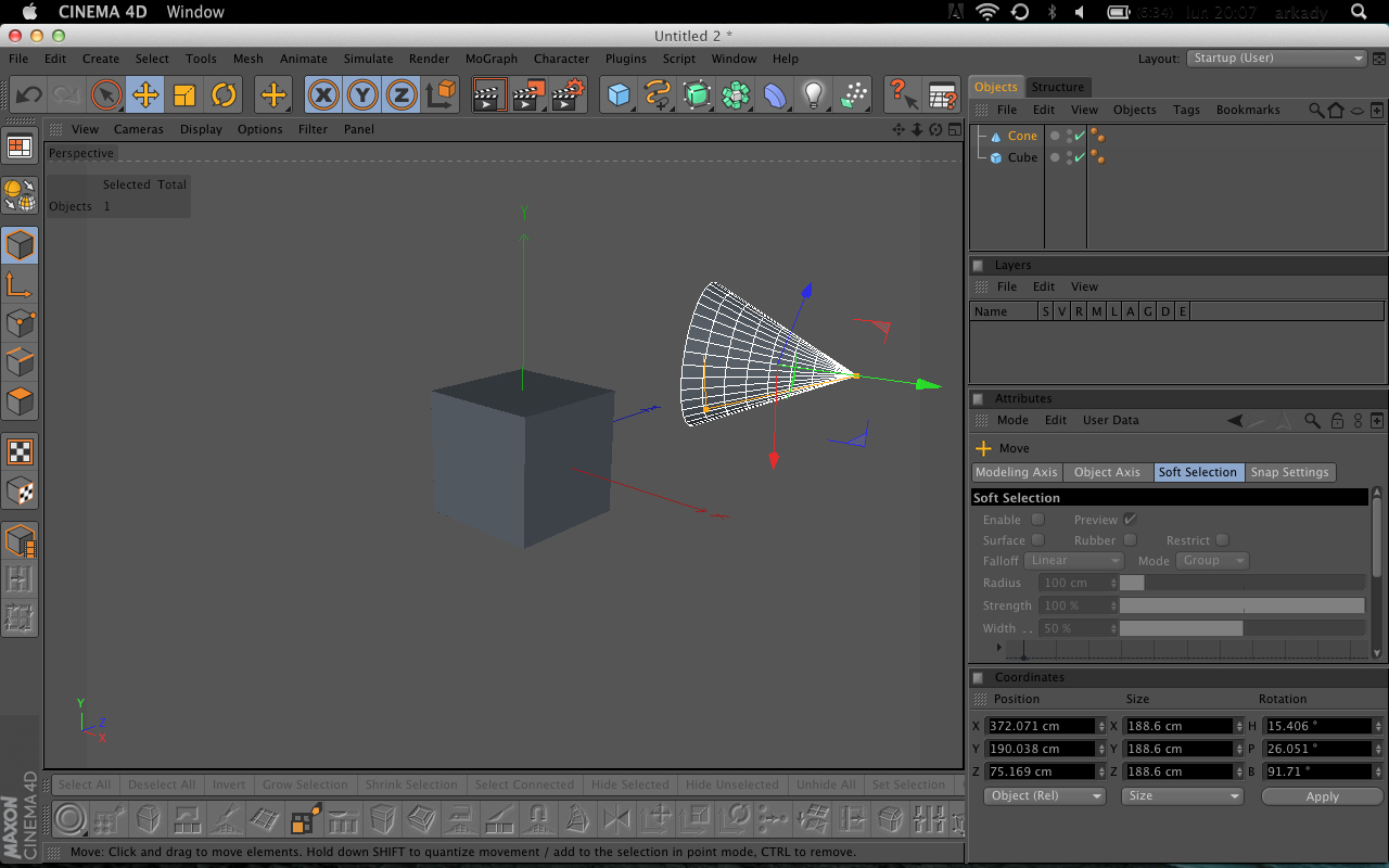
ciao a tutti avrei spero le ultime due domande del mese :)

la prima riguarda il comando allinea, vorrei sapere se c'è un comando un plugin uno script un qualcosa per poter allineare la faccia del cono che vediamo nello screen con la faccia superiore del cubo, in 3dsmax c'è una opzione che permetteva di allineare oggetto tramite la loro normale, "normal align" cosi se oggetto era ruotato fuori asse in una posizione qualsiasi bastavano due click ed esso si allineava perfettamente alla normale di un altro oggetto.

vi posto due screen il primo sulla situazione di partenza il secondo sul risultato finale che vorrei


la domanda invece riguardante il comando scala è la seguente: immaginiamo di avere un cilindro di partenza senza il cap superiore,ecco con il comando loop seleziono il suo unico bordo seleziono scala e tenendo premuto ctrl si crea una estrusione perfettamente orrizzontale fin qui ci siamo.

quando invece vado a selezionare 6 bordi come in figura ed eseguo la medesima operazione estrusione non è orrizzontale ma si va a creare come da screen,vorrei capire se è una operazione normale questa e se c'è un modo per cui estrusione sia orizzontale
Allegati
Schermata 02-2455964 alle 20.18.42.jpg
risulato finale
risulato finale
inizio
inizio
virgo
Messaggi: 77
Iscritto il: ven ott 29, 2004 6:41 pm

Re: allinea oggetto ed comando scala

Messaggio da virgo »

scusate x ordine degli allegati sono invertiti
Avatar utente
Arkimed
Moderatore
Messaggi: 3978
Iscritto il: mer set 22, 2004 4:19 pm
Località: Torino

Re: allinea oggetto ed comando scala

Messaggio da Arkimed »

Ciao Virgo,

per quanto riguarda le estrusioni, dovresti spiegarci meglio le operazioni che fai perché tu parli di estrusioni ma in realtà usi il comando Scala che non estrude ma appunto scala...
Per estrudere devi usare lo strumento Extrude e quando usi quello, puoi intervenire in tempo reale nei suoi attributi per variare l'angolo di estrusione, la quantità di estrusione, la suddivisione ecc...
:?:

La prima domanda sinceramente non l'ho capita...

Arkimed
– il mio Demoreel
– Demo Arkimed_Vfx Vol.3
– il mio "nuovo modo di lavorare!"


Portale di Riferimento di Cinema4D in Italia dal 1999
Immagine
Avatar utente
morph
Messaggi: 2000
Iscritto il: dom feb 08, 2009 5:24 pm

Re: allinea oggetto ed comando scala

Messaggio da morph »

per il discorso sull'allineamento, non è che per caso vorresti che la base del cono coincida con la faccia del cilindro e che i centri delle due circonferenze coincidano?

se questo è il risultato che vuoi ottenere ti basta attivare gli snap e inserire ogni ggetto in gerarchia in un oggetto nullo.
portare gli assi dei 2 oggetti nulli nel punto di sovrapposizione e poi spostare tali punti con smap attivato, sino a farli coincidere.

:)
Allegati
a.jpg
ScreenShot00046.jpg
ScreenShot00047.jpg
ScreenShot00047.jpg (12.29 KiB) Visto 2451 volte
ScreenShot00048.jpg
ScreenShot00048.jpg (13.49 KiB) Visto 2451 volte
b.jpg
virgo
Messaggi: 77
Iscritto il: ven ott 29, 2004 6:41 pm

Re: allinea oggetto ed comando scala

Messaggio da virgo »

allora x quanto riguarda argomento estrusione io seleziono i loop come vedi nell'allegato poit comando scala e tengo premuto ctrl che agisce come una estrusione creando una nuova serie di poligoni però invece di estrudere in maniera orrizzontale me li estrude come nell allegato numero 2.

per l'altro argomento invece immagine di riferimento è ultimo ovvero il cubo al centro della scena ed il cono ribaltato,ecco io vorrei portare il cono come nel 2 allegato ovvero il cono sopra il cubo,non volendo agire con il comando orientamento perchè su certe oggetti più complessi sarebbe quasi impossibile vorrei capire se c'è un comando che fa questa operazione

http://www.youtube.com/watch?v=Z_VOD6egFDk

questa è operazione come si svolge con 3dsmax seleziono il comando normal align e seleziono succesivamente la normale del primo oggetto poi seleziono la normale del secondo è magicamente esso si appoggia in maniera perpendicolare
Avatar utente
morph
Messaggi: 2000
Iscritto il: dom feb 08, 2009 5:24 pm

Re: allinea oggetto ed comando scala

Messaggio da morph »

hai guardato le immagini che ho postato sopra? :)

cmq non mi pare ci sia un comando che in automatico allinea 2 oggetti i base alle loro normali, almeno io non lo conosco.
Ho sempre fatto tutto a mano. 8-)
62VAMPIRO
Messaggi: 3807
Iscritto il: lun mar 14, 2005 6:46 pm

Re: allinea oggetto ed comando scala

Messaggio da 62VAMPIRO »

allora x quanto riguarda argomento estrusione io seleziono i loop come vedi nell'allegato poit comando scala e tengo premuto ctrl che agisce come una estrusione creando una nuova serie di poligoni però invece di estrudere in maniera orrizzontale me li estrude come nell allegato numero 2.
La cosa te l'ha spiegata Arkimed: una cosa è Extrude, tutt'altra cosa è Scale. Agisocno in modo diverso. Non usare Ctrl+Scale, ma Extrude.
Per la seconda domanda: si agisce come ha fatto Morph. Cinema non ha la funzione "align normal" o simili.......
Secondo me sei ancora troppo legato a Max: infatti cerchi continuamente in Cinema le funzioni di Max. Solo che così facendo ti sarà difficile utilizzare Cinema al meglio...............
virgo
Messaggi: 77
Iscritto il: ven ott 29, 2004 6:41 pm

Re: allinea oggetto ed comando scala

Messaggio da virgo »

ops hai postato mentre stavo postando perciò non mi sono accorto della tua risposta,che sia legato a max purtroppo è normale i primi tempi penso sia normale ,ma ti dirò ho già preso un pò di dimestichezza con i tool e con la navigazione,ma man mano che continuo la modellazione della moto mi trovo a dover usare dei comandi che usavo su 3dsmax come quello per allineare oggetto tramite normali e non conoscendo la strada giusta per cui cinema mi porti allo stesso risultato vi ho chiesto una mano :D

ho ad ogni modo inserito il cono sotto un oggetto nulla il cubo sotto un altro oggetto nullo, poi sincerament enon ho capito come continuare :/ potresti essere più preciso con la spiegazione più che altro per la mia non conoscenza in cinema
Avatar utente
morph
Messaggi: 2000
Iscritto il: dom feb 08, 2009 5:24 pm

Re: allinea oggetto ed comando scala

Messaggio da morph »

allora, arrivato al punto in cui sei tu, devi spostare gli assi dei 2 oggetti nulli, nei punti dei due solidi che vorresti fa combaciare.
questo lo fai tramite il comando per muovere gli assi,
ScreenShot00049.jpg
ScreenShot00049.jpg (1.6 KiB) Visto 2437 volte
fatto questo, ritorni al comando muovi tutto
ScreenShot00050.jpg
ScreenShot00050.jpg (1.56 KiB) Visto 2437 volte
e tramite gli snap, fai combaciare i due oggetti 8-)
62VAMPIRO
Messaggi: 3807
Iscritto il: lun mar 14, 2005 6:46 pm

Re: allinea oggetto ed comando scala

Messaggio da 62VAMPIRO »

Sicuramente è normale che tu sia ancora legato a Max: prima ti....liberi di Max, prima impari Cinema :) :)
Ho cambiato la risposta: ti ha risposto Morph :) :) :)
  • Advertising
Rispondi