problema con clonazione oggetti
Moderatori: Arkimed, natas, visualtricks, cappellaiomatto
-
- Advertising
-
filippofranchini
- Messaggi: 94
- Iscritto il: sab nov 06, 2010 3:29 am
problema con clonazione oggetti
Re: problema con clonazione oggetti
Strano: non mai sentito nè avuto esperienza che un Cloner faccia aumentare le dimensioni
Punto 2
Se cmq così fosse puoi agire nel tab "Transform" cambiando i valori di "S" che di default sono a 1
Punto 3
Oppure usare un Randon Effector dove nel tab "Parameter" abiliti tramite spunta il parametro "Scale"
- visualtricks
- Moderatore
- Messaggi: 3567
- Iscritto il: gio set 23, 2004 5:13 pm
- Località: Pistoia
Re: problema con clonazione oggetti
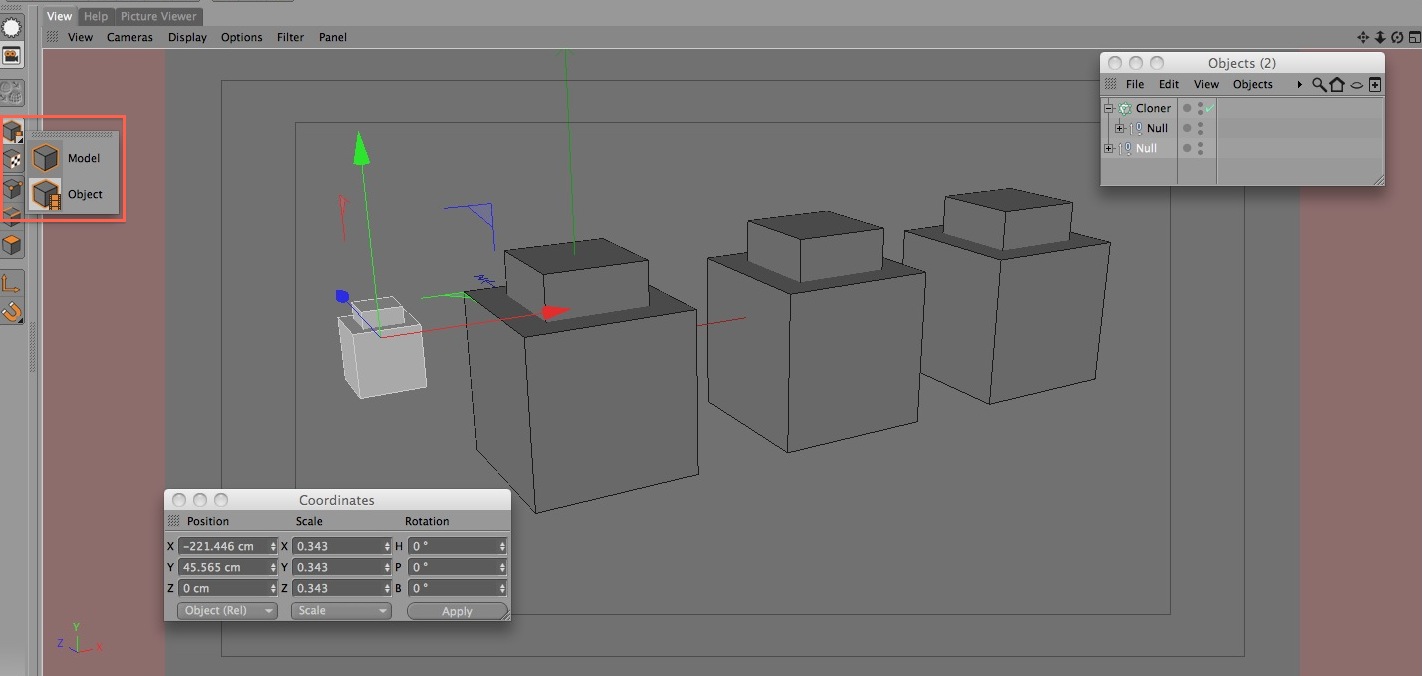
succede perchè l'oggetto che stai clonando non ha scala = 1, controlla nelle coordinate dell'oggetto, vedrai che la scala non è a 1. Quando scali un oggetto dovresti farlo mentre sei in Model mode (così l'oggetto si ridimensiona ma la scala rimane sempre a 1)
-
- Advertising




FOLLOW US