erba realistica su superfice obj

Forum dedicato a tutti i motori di rendering come Vray, Corona, Octane, RedShift, inserite i vostri rendering e postate le vostre problematiche.

Moderatori: Arkimed, natas, visualtricks, cappellaiomatto

  • Advertising
gianluigi84
Messaggi: 5
Iscritto il: mer giu 25, 2008 1:14 am

erba realistica su superfice obj

Messaggio da gianluigi84 »

ciao a tutti, come da titolo vi scrivo in merito alla creazione di un grande manto erboso su una superficie obj modellata in rhino ed importata in c4d. ho provato ad utilizzare il vray fast&fur ed il displacement ma senza risultati. avevo letto sul forum dell'oggetto creato con i proxy ma francamente non sono riuscito a capire bene come utilizzarlo.
c'è qualche anima pia che mi spiegherebbe in maniera semplice come poter risolvere? mi occorrerebbe un'erba realistica in vista di render molto ravvicinati. grazie mille a tutti!
Avatar utente
enzo_87
Messaggi: 1824
Iscritto il: gio nov 24, 2011 5:28 pm

Re: erba realistica su superfice obj

Messaggio da enzo_87 »

http://www.c4dzone.com/it/forum/viewtop ... s&start=40

circa a metà pagina c'è una piccola spiegazione. guarda se fa al caso tuo
gianluigi84
Messaggi: 5
Iscritto il: mer giu 25, 2008 1:14 am

Re: erba realistica su superfice obj

Messaggio da gianluigi84 »

grazie mille per la risposta! ad ogni modo, mi son perso ad un certo punto:
"sotto istanze render trovi la voce oggetto: devi tenere premuto sul tuo oggetto al quale intendi applicare la erbetta e lo trascini nello spazio a fianco. in questo modo ti si attiveranno sotto delle altre voci."

ho trascinato l'oggetto nello spazio di cui sopra, ma non mi si attiva nessun altro sottomenu. ho vray 1.2 e c4d r13.

grazie ancora
Avatar utente
enzo_87
Messaggi: 1824
Iscritto il: gio nov 24, 2011 5:28 pm

Re: erba realistica su superfice obj

Messaggio da enzo_87 »

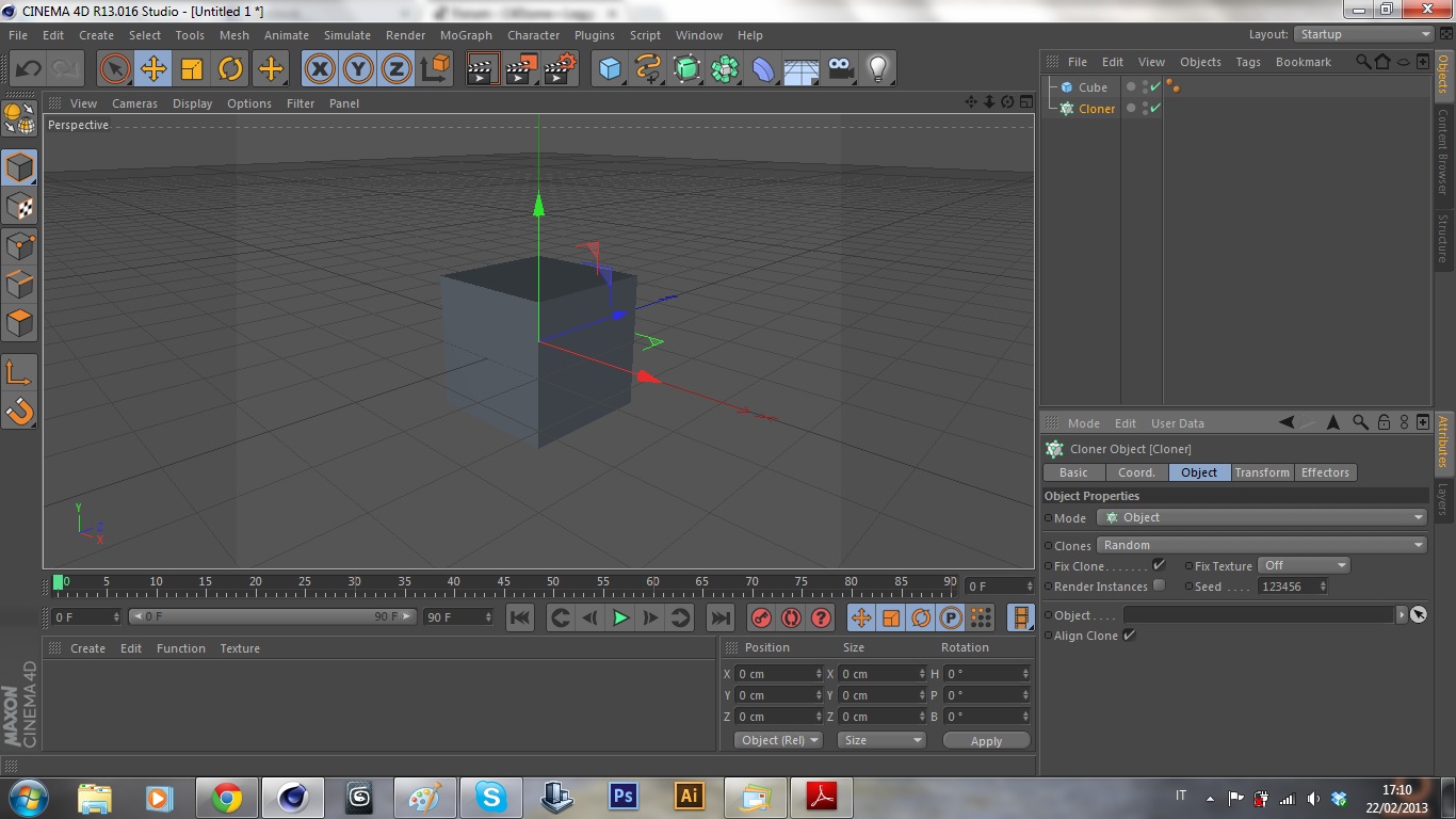
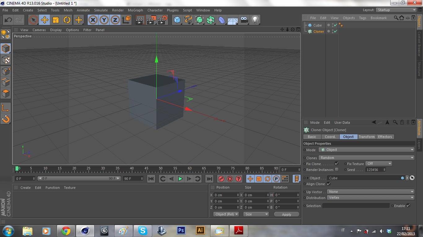
dovrebbe essere così....il cubo che ho messo come oggetto è dove verrà clonata l'erba....puoi farlo poi anche su una sola faccia
cloner.jpg
oggetto.jpg
parametri.jpg
gianluigi84
Messaggi: 5
Iscritto il: mer giu 25, 2008 1:14 am

Re: erba realistica su superfice obj

Messaggio da gianluigi84 »

col cubo effettivamente viene fuori, probabilmente non me lo faceva perché volevo applicarlo ad una plane?
comunque, in rete ho trovato questo tutorial http://www.simonemanna.it/erba-con-vray-displacment/ effettivamente sembra molto più leggero del vrayproxy che viene comunque pesante..
solo che applicando il materiale displacement non mi applica nessun 'increspamento'... eppure sembra fatto tutto secondo la guida! qualcuno sa perché?
Avatar utente
enzo_87
Messaggi: 1824
Iscritto il: gio nov 24, 2011 5:28 pm

Re: erba realistica su superfice obj

Messaggio da enzo_87 »

mmmmm.....no in entrambi i casi, ossia, dovrebbe funzionare anche con il plane....e no, mai provato con il displacement.
posta qualche screenshot così vediamo anche noi
gianluigi84
Messaggi: 5
Iscritto il: mer giu 25, 2008 1:14 am

Re: erba realistica su superfice obj

Messaggio da gianluigi84 »

enzo praticamente ho provato ad usare il fast&fur scremando il numero di poligoni nell'editor... così facendo ci mette un po' a caricare prima di renderizzare ma effettivamente è veloce quanto i proxy.
avrei optato per il displacement proprio per evitare i tempi lunghi di rendering ma ho il problema che applicando il displacementmaterial come dice la guida, il render mi viene come se ci fosse soltanto la texture del materiale senza nessuna 'increspatura', praticamente zero displacement!
vi posto di seguito un pezzetto del render che ho fatto col fast&fur, tempo di rendering circa 10 minuti
Allegati
asd.jpg
3dgeo
Messaggi: 253
Iscritto il: mar gen 04, 2011 7:57 pm

Re: erba realistica su superfice obj

Messaggio da 3dgeo »

Beh... se vuoi utilizzare il displacement c'è questo ottimo tutorial del mitico NEX : http://www.simonemanna.it/erba-con-vray-displacment ;)
gianluigi84
Messaggi: 5
Iscritto il: mer giu 25, 2008 1:14 am

Re: erba realistica su superfice obj

Messaggio da gianluigi84 »

grazie 3dgeo, era proprio quello a cui mi riferivo qualche post addietro... solo che ho un problema, applicando il tag displacement non mi applica nessuna 'increspatura'! qualche dritta? :)
Avatar utente
enzo_87
Messaggi: 1824
Iscritto il: gio nov 24, 2011 5:28 pm

Re: erba realistica su superfice obj

Messaggio da enzo_87 »

non so...di per se in genere il displacement è molto pesante, proxy e mograph dovrebbero essere lì, per quanto ho potuto provare, hair ecc ecc mi andava in crash il pc....
applicando il tag displacement non mi applica nessuna 'increspatura'! qualche dritta?
facci vedere le schermate...è difficile aiutarti senza vedere ciò che hai fatto
  • Advertising
Rispondi