Erba-Proxy-Fur-Ciuf-Dispace tricche e ballacche!!

Forum dedicato a tutti i motori di rendering come Vray, Corona, Octane, RedShift, inserite i vostri rendering e postate le vostre problematiche.

Moderatori: Arkimed, natas, visualtricks, cappellaiomatto

  • Advertising
Avatar utente
galluppi
Messaggi: 618
Iscritto il: dom mag 06, 2012 11:38 am

Erba-Proxy-Fur-Ciuf-Dispace tricche e ballacche!!

Messaggio da galluppi »

Ciao tutti !
Allora dopo essermi ciucciato TUTTI gli argomenti a riguardo qui sul forum col tasto cerca... :shock:

Ho una domanda... se io realizzo un pratino con Fur o con il comodo oggetto Proxy come faccio a far si che l'erba si schiacci sotto delle tavelle di brecciolino x fare un sentiero e non me le buchi? O come faccio per far si che un tavolo quando si appoggia sull'erba non abbia le zampe pelose con i ciuffi d'erba che lo trapassano?
C'è un modo senza perdersi nelle cloths-collisioni ecc ecc per fare questo?

Aiuto ho un sentiero in ghiaino peloso verde...... non è carino da presentare tutto arruffato..... :lol: :lol:
Aycondesign
Grafica 3D - Fotografia - Fotografia aerea con Droni - Studio e realizzazione cataloghi

+39 388 7444 244
info@aycondesign.com
Avatar utente
galluppi
Messaggi: 618
Iscritto il: dom mag 06, 2012 11:38 am

Re: Erba-Proxy-Fur-Ciuf-Dispace tricche e ballacche!!

Messaggio da galluppi »

Dai ragazzi quasi 70 visualizzazioni e nessuna idea??
Non mi avevate MAI abbandonato così..... :( :( :(
Aycondesign
Grafica 3D - Fotografia - Fotografia aerea con Droni - Studio e realizzazione cataloghi

+39 388 7444 244
info@aycondesign.com
Avatar utente
Zion
Messaggi: 258
Iscritto il: gio mag 05, 2011 9:40 pm

Re: Erba-Proxy-Fur-Ciuf-Dispace tricche e ballacche!!

Messaggio da Zion »

semplice, fai crescere il fur, disponi i cloni, etc. etc. dappertutto tranne che dove sono le tavelle di brecciolino, cancellando i poligoni o utilizzando le selezioni.
GEA DUA BE
GMP berlin
Avatar utente
visualtricks
Moderatore
Messaggi: 3568
Iscritto il: gio set 23, 2004 5:13 pm
Località: Pistoia

Re: Erba-Proxy-Fur-Ciuf-Dispace tricche e ballacche!!

Messaggio da visualtricks »

Immagine
๏_www.visualtricks.it_๏ .:: COMPUTER SAYS NO ::.
Avatar utente
galluppi
Messaggi: 618
Iscritto il: dom mag 06, 2012 11:38 am

Re: Erba-Proxy-Fur-Ciuf-Dispace tricche e ballacche!!

Messaggio da galluppi »

Azz Visual questo lo avevo perso.... Ottimo ora provo!!
Ma cavoli possibile che con quei meravigliosi pacchetti originali di V-ray di piante ed erba in proxy non si possa far nulla?
Non si ridimensionano, non li metti su oggetti deformati tipo landa, non li animi, non ci applici forme come nel tuo esempio...
UFF :(
Beh intanto grazie x la dritta!!

mi toccherà postare un pò di modelli belli nella sezione download :lol:
Aycondesign
Grafica 3D - Fotografia - Fotografia aerea con Droni - Studio e realizzazione cataloghi

+39 388 7444 244
info@aycondesign.com
Avatar utente
Zion
Messaggi: 258
Iscritto il: gio mag 05, 2011 9:40 pm

Re: Erba-Proxy-Fur-Ciuf-Dispace tricche e ballacche!!

Messaggio da Zion »

i proxy li puoi scalare come e quanto vuoi.....

l´oggetto landa puó essere utilizzato per moltiplicare ciuffi d´erba con Mograph, Surface Spread o per generare tanto fur, basta prima premere il pulsante magico "C" o, se stai usando un deformatore, tasto dx sul content browser "Current state to object".................
GEA DUA BE
GMP berlin
Avatar utente
galluppi
Messaggi: 618
Iscritto il: dom mag 06, 2012 11:38 am

Re: Erba-Proxy-Fur-Ciuf-Dispace tricche e ballacche!!

Messaggio da galluppi »

I proxy del pacchetto HQPLANTS V-ray non mi si scalano proprio per nulla nemmeno se li metto dentro un nullo.... pfiu

poi per il resto mi si percula eh :lol: :lol: :lol: :lol: :lol: :lol: :lol: :lol: ha ha ah ah a ci sta alle volte l'ovvio vince sul neurone!!

Grazie piccola banda di geni! ;)
Aycondesign
Grafica 3D - Fotografia - Fotografia aerea con Droni - Studio e realizzazione cataloghi

+39 388 7444 244
info@aycondesign.com
Avatar utente
Zion
Messaggi: 258
Iscritto il: gio mag 05, 2011 9:40 pm

Re: Erba-Proxy-Fur-Ciuf-Dispace tricche e ballacche!!

Messaggio da Zion »

a me sembra che si lascino scalare, addirittura sull´oggetto landa........
Allegati
Yucca.jpg
GEA DUA BE
GMP berlin
Avatar utente
galluppi
Messaggi: 618
Iscritto il: dom mag 06, 2012 11:38 am

Re: Erba-Proxy-Fur-Ciuf-Dispace tricche e ballacche!!

Messaggio da galluppi »

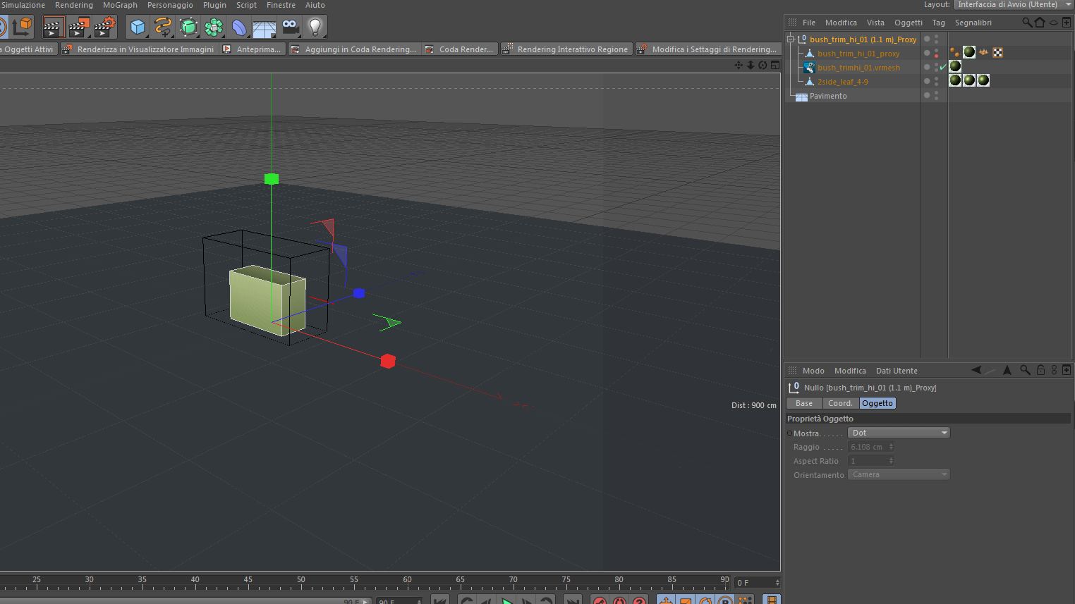
A me i proxy del pacchetto fanno di queste......
Seleziono il gruppo, scalo e mi fa il resize solo dell'oggetto fittizio di ingombro ma poi col render resta grande uguale....
Allegati
Cattura.JPG
Aycondesign
Grafica 3D - Fotografia - Fotografia aerea con Droni - Studio e realizzazione cataloghi

+39 388 7444 244
info@aycondesign.com
Avatar utente
galluppi
Messaggi: 618
Iscritto il: dom mag 06, 2012 11:38 am

Re: Erba-Proxy-Fur-Ciuf-Dispace tricche e ballacche!!

Messaggio da galluppi »

OVVIAMENTE sia che prenda le piante dalla cartella Vray proxy che Vray Proxy PC (io uso win)
Aycondesign
Grafica 3D - Fotografia - Fotografia aerea con Droni - Studio e realizzazione cataloghi

+39 388 7444 244
info@aycondesign.com
  • Advertising
Rispondi