Ringhiera lungo percorso
Moderatori: Arkimed, natas, visualtricks, cappellaiomatto
-
- Advertising
-
giuliovasa79
- Messaggi: 202
- Iscritto il: ven feb 05, 2010 1:20 pm
Ringhiera lungo percorso
Re: Ringhiera lungo percorso
disponi di mograph?
- Caleidos4D
- Messaggi: 72
- Iscritto il: mar set 27, 2011 4:48 pm
Re: Ringhiera lungo percorso
Lo trovate gratuitamente qui:
http://caleidos4d.blogspot.it/2011/09/o ... -beta.html (Richiede Mograph)
-
giuliovasa79
- Messaggi: 202
- Iscritto il: ven feb 05, 2010 1:20 pm
Re: Ringhiera lungo percorso
-
giuliovasa79
- Messaggi: 202
- Iscritto il: ven feb 05, 2010 1:20 pm
Re: Ringhiera lungo percorso
Ciao Caleidos4D,ho scaricato il tuo modello di ringhera e devo assolutamente farti i complimenti., Ho una domanda, il tutto sicuramente ovviamente funziona per il modulo che tu hai creto, ma se io avessi bisogno di creare un modulo diverso, devo agire all' interno di xpresso (che ovviamente non ho mai usato). O c' è anche un metodo più veloce.Caleidos4D ha scritto:Tempo fa avevo creato un file xpresso per eseguire ringhiere.
Lo trovate gratuitamente qui:
http://caleidos4d.blogspot.it/2011/09/o ... -beta.html (Richiede Mograph)
-
giuliovasa79
- Messaggi: 202
- Iscritto il: ven feb 05, 2010 1:20 pm
Re: Ringhiera lungo percorso
ciao Enzo87, come precedentemente detto dispongo di mograph. Ho visto anche la ringhiera creata da Caleidos4D. E' simile il principio. Sapresti darmi delle indicazioni? magari qualche tutorial da seguire...enzo_87 ha scritto:si si può, il principio è proprio quello...ripetere il tuo moduilo lungo il percorso.
disponi di mograph?
- Caleidos4D
- Messaggi: 72
- Iscritto il: mar set 27, 2011 4:48 pm
Re: Ringhiera lungo percorso
giuliovasa79 ha scritto:Ciao Caleidos4D,ho scaricato il tuo modello di ringhera e devo assolutamente farti i complimenti., Ho una domanda, il tutto sicuramente ovviamente funziona per il modulo che tu hai creto, ma se io avessi bisogno di creare un modulo diverso, devo agire all' interno di xpresso (che ovviamente non ho mai usato). O c' è anche un metodo più veloce.Caleidos4D ha scritto:Tempo fa avevo creato un file xpresso per eseguire ringhiere.
Lo trovate gratuitamente qui:
http://caleidos4d.blogspot.it/2011/09/o ... -beta.html (Richiede Mograph)
No, non ce ne sta bisogno
Nell'interfaccia del mio oggetto ringhiera, ho trascurato la possibilità di poter distanziare i montanti.
Tuttavia, per poter dare la distanza modulare voluta, basta selezionare l'oggetto mograph e nel campo evidenziato, inserire i parametri voluti.
Re: Ringhiera lungo percorso
ciao, scusa per il ritardo.ciao Enzo87, come precedentemente detto dispongo di mograph. Ho visto anche la ringhiera creata da Caleidos4D. E' simile il principio. Sapresti darmi delle indicazioni? magari qualche tutorial da seguire...
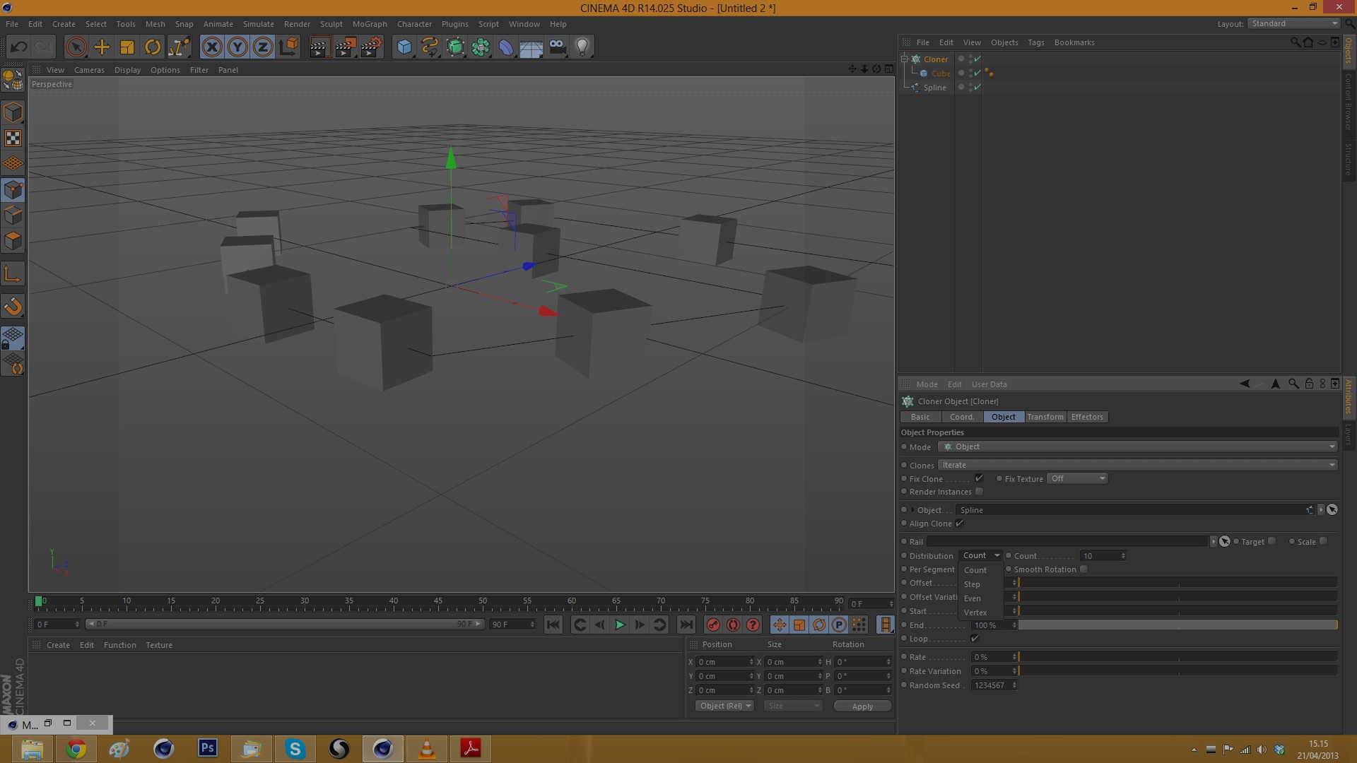
allora, innanzi tutto devi avere il modulo della ringhiera e il percorso, ad esempio la spline.
una volta che hai il tutto, da mograph creo l'oggetto clone.
metti il tuo modulo della ringhiera come figlio del clone.
poi, vai nei paramentri del clone (parametri "oggetto" insomma), alla prima voce "modo" scegli il metodo "oggetto" , ossia clonerai lungo l'oggetto da te indicato.
vedrai che sotto a quella voce , appena cambi il modo, ti cambieranno i parametri.
bene, ora prendi la tua spline, clicchi e trascini alla voce object che ti si è appena creata.
ti compariranno tutti i parametri per definire la distanza tra i tuoi oggetti.
a te vedere quale delle metodologia è più approprioata in funzione del tuo percorso (il menu a tendina aperto con "count, step, vertex...")
se hai bisogno di ulteriore aiuto chiedi pure
-
giuliovasa79
- Messaggi: 202
- Iscritto il: ven feb 05, 2010 1:20 pm
Re: Ringhiera lungo percorso
ciao egrazie ancora, ma forse ho spiegato male la domanda: quello che intendevo era: se io avessi un modulo ad esempio formato da montanti orizzontali. o obliqui, oppure ancora con forme curve, insomma un modulo totalmente diverso dal tuo, devo a quel punto creare un nuovo file xpresso, perché non vedo nel tuo il modo di poter adattare a forme diverse da quella giustmanete impostata da te... ?? .. magari sbaglio e si può fareCaleidos4D ha scritto:giuliovasa79 ha scritto:Ciao Caleidos4D,ho scaricato il tuo modello di ringhera e devo assolutamente farti i complimenti., Ho una domanda, il tutto sicuramente ovviamente funziona per il modulo che tu hai creto, ma se io avessi bisogno di creare un modulo diverso, devo agire all' interno di xpresso (che ovviamente non ho mai usato). O c' è anche un metodo più veloce.Caleidos4D ha scritto:Tempo fa avevo creato un file xpresso per eseguire ringhiere.
Lo trovate gratuitamente qui:
http://caleidos4d.blogspot.it/2011/09/o ... -beta.html (Richiede Mograph)
No, non ce ne sta bisogno[Anche se iniziare a smanettare con xpresso, ti potrà essere molto utile in futuro, questo è un consiglio che mi sento di darti
]
Nell'interfaccia del mio oggetto ringhiera, ho trascurato la possibilità di poter distanziare i montanti.
Tuttavia, per poter dare la distanza modulare voluta, basta selezionare l'oggetto mograph e nel campo evidenziato, inserire i parametri voluti.
-
giuliovasa79
- Messaggi: 202
- Iscritto il: ven feb 05, 2010 1:20 pm
Re: Ringhiera lungo percorso
ciao, ma seio ad esempio ho un modulo di lughezza 1 metro, definito da due montanti orizzontali creati nel modello ovviamente dritti, e invece la mia spline è curva, c' è la possibilità di curvare il modulo in basealla curvatura della spline o mi rimane sempre tangente a tale curva?enzo_87 ha scritto:ciao, scusa per il ritardo.ciao Enzo87, come precedentemente detto dispongo di mograph. Ho visto anche la ringhiera creata da Caleidos4D. E' simile il principio. Sapresti darmi delle indicazioni? magari qualche tutorial da seguire...
allora, innanzi tutto devi avere il modulo della ringhiera e il percorso, ad esempio la spline.
una volta che hai il tutto, da mograph creo l'oggetto clone.
metti il tuo modulo della ringhiera come figlio del clone.
poi, vai nei paramentri del clone (parametri "oggetto" insomma), alla prima voce "modo" scegli il metodo "oggetto" , ossia clonerai lungo l'oggetto da te indicato.
vedrai che sotto a quella voce , appena cambi il modo, ti cambieranno i parametri.
bene, ora prendi la tua spline, clicchi e trascini alla voce object che ti si è appena creata.
ti compariranno tutti i parametri per definire la distanza tra i tuoi oggetti.
a te vedere quale delle metodologia è più approprioata in funzione del tuo percorso (il menu a tendina aperto con "count, step, vertex...")
se hai bisogno di ulteriore aiuto chiedi pure
-
- Advertising



FOLLOW US